Автор Тема: GuitaraMania - Наборы для самостоятельной сборки  (Прочитано 96698 раз)

0 Пользователей и 1 Гость просматривают эту тему.

Оффлайн Bulldozerrr

  • Эксперт
  • *****
  • Сообщений: 2932
Re: GuitaraMania - Наборы для самостоятельной сборки
« Ответ #540 : Октября 29, 2016, 16:52:10 »
Дратути! Вопрос такой. Заказал кит screamer MZW. Практически все компоненты установил. Я нуб в сборке и теории.
1. В перечне деталей за маркеровками c3 и с13 значатся 47u x 16v и 10u x 16v. В наборе имею эти же элементы но на 25v.

Где не правда?

2. R12 написано none. R21 jump

Каким образом это решается на монтаже?

3. Без разницы какой стороной ставить кнопку кыл/выпал?
1. Главно штоб напруга на кондере была не меньше 16В. 25 пайдед.
2. Заместо резистера 21 запаиваешь любой обрезок вывода - это перемычка. 12ый паять не надо. Оставить дырья пустыми.
3. Без разницы. Што пнем об сову, что совой об пень.

Оффлайн Dark-Syberia

  • Эксперт
  • *****
  • Сообщений: 1748
  • Улыбайся и живи)
Re: GuitaraMania - Наборы для самостоятельной сборки
« Ответ #541 : Октября 29, 2016, 17:13:49 »
Категорически благодарен!

Оффлайн www.guitaramania.ru Автор темы

  • Частый посетитель
  • **
  • Сообщений: 178
    • GuitaraMania
Re: GuitaraMania - Наборы для самостоятельной сборки
« Ответ #542 : Октября 29, 2016, 19:59:34 »
Дратути! Вопрос такой. Заказал кит screamer MZW. Практически все компоненты установил. Я нуб в сборке и теории.
1. В перечне деталей за маркеровками c3 и с13 значатся 47u x 16v и 10u x 16v. В наборе имею эти же элементы но на 25v.

Где не правда?
Правда в том чтоб не меньше ;)
2. R12 написано none. R21 jump
none значит ничего
 jump перемычка
Читаем внимательно мануал ;)
3. Без разницы какой стороной ставить кнопку кыл/выпал?
ваще без разницы)

Оффлайн Dark-Syberia

  • Эксперт
  • *****
  • Сообщений: 1748
  • Улыбайся и живи)
Re: GuitaraMania - Наборы для самостоятельной сборки
« Ответ #543 : Октября 29, 2016, 20:33:51 »
И вам спасибо)

Оффлайн Serg.Shu

  • Новичок
  • *
  • Сообщений: 24
  • GuitarPlayer.Ru fan!
Re: GuitaraMania - Наборы для самостоятельной сборки
« Ответ #544 : Декабря 02, 2016, 09:29:41 »
Подскажите, если кто знает. Схема Кранч бокса - что нужно сделать, что бы докрутить её до версии "Супер"?
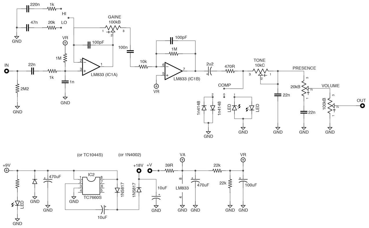
Есть схемка (см. ниже) насколько она правдива, номиналы, и оно ли вообще?

Upd: Схема найдена, проверена - работает. (и power-booster то же, при подаче 9В - в схеме 18В)
« Последнее редактирование: Апреля 27, 2017, 23:05:35 от Serg.Shu »

Оффлайн merkurev

  • Завсегдатай
  • ***
  • Сообщений: 443
Re: GuitaraMania - Наборы для самостоятельной сборки
« Ответ #545 : Декабря 02, 2016, 17:27:16 »
Так просто не переделать. Вариант с диодами можно опробовать сделать даже навесом на тумблер, а можно отслушать и оставить один вариант. Я бы посоветовал поставить 3мм светодиоды

Оффлайн Serg.Shu

  • Новичок
  • *
  • Сообщений: 24
  • GuitarPlayer.Ru fan!
Re: GuitaraMania - Наборы для самостоятельной сборки
« Ответ #546 : Декабря 02, 2016, 19:47:13 »
В мануале к супер-кранчу, на сайте производителя, про трёх-позиционный переключатель COMP сказано следующее:
the three-way COMP switch aims to tap in to the lower end of the gain spectrum. The switch selects between three different clipping structures:
1. Stock red LEDs as in the original.
2. Silicon diode pair for lower output, different harmonic content than the LEDs
0. A softer clip mode, again to provide some flexibility to the overall distorted signal. The softer clipping provides more clean signal in the mix and has the highest output.


то есть, как я понял, как минимум, присутствует две группы диодов. размер светодиодов наверное не столь важен - какие есть. хотя, в оригинале большие стоят:
(нажмите чтобы показать/спрятать)

Оффлайн merkurev

  • Завсегдатай
  • ***
  • Сообщений: 443
Re: GuitaraMania - Наборы для самостоятельной сборки
« Ответ #547 : Декабря 02, 2016, 20:06:44 »
Да, из описания переключатель -светодиоды, кремниевые, и бездиодное ограничение.
В оригинале стоят 5мм, просто звучание с 3мм понравилось больше

Оффлайн Serg.Shu

  • Новичок
  • *
  • Сообщений: 24
  • GuitarPlayer.Ru fan!
Re: GuitaraMania - Наборы для самостоятельной сборки
« Ответ #548 : Декабря 02, 2016, 20:44:42 »
Хорошо, спасибо.
Осталось понять про переключалку LO/HI GAIN MODE, опять же, в описании сказано:
This switch adds a great amount of tones that will suit many different playing styles. In “LO” MODE, the Crunch Box really cleans up well with the guitar volume knob and has a glassier tone. It still has a lot of gain (it is a Crunch Box after all!) but there is more string definition and top end than “HI” MODE. This mode is the stock Crunch Box amount of gain, so you can still get that “hot-rod” sound as with previous versions.

но как это реализовано?..

Оффлайн merkurev

  • Завсегдатай
  • ***
  • Сообщений: 443
Re: GuitaraMania - Наборы для самостоятельной сборки
« Ответ #549 : Декабря 03, 2016, 10:18:47 »
Там в описании не про гейн, а про тон. Можешь в переводчик вбить. В одном из положений более приглажен верх, во втором менее - переключает кондеры в темброблоке 20нф и 7 нф. С 20 нф более низастый

Оффлайн Serg.Shu

  • Новичок
  • *
  • Сообщений: 24
  • GuitarPlayer.Ru fan!
Re: GuitaraMania - Наборы для самостоятельной сборки
« Ответ #550 : Декабря 03, 2016, 10:55:16 »
Так в том то и дело, LO/HI GAIN MODE - это так написано в мануале на сайте производителя.

Upd: Таки справился сам, допилил свой Crunch (схему выше заменил)
« Последнее редактирование: Апреля 02, 2017, 23:14:03 от Serg.Shu »

Оффлайн Serg.Shu

  • Новичок
  • *
  • Сообщений: 24
  • GuitarPlayer.Ru fan!
Re: GuitaraMania - Наборы для самостоятельной сборки
« Ответ #551 : Апреля 05, 2017, 10:27:58 »
Дооформил наконец свой Хорус — промодил по максимуму, теперь можно нарулить очень странные звуки :)

Оффлайн www.guitaramania.ru Автор темы

  • Частый посетитель
  • **
  • Сообщений: 178
    • GuitaraMania
Друзья поступил в продажу модуль от АМТ  Pangaea CP-16
позволяющий эмулировать звучание любого гитарного кабинета, загружая соответствующие импульсные отклики (IRs) гитарных кабинетов, которые можно легко найти в сети Интернет (как платные, так и бесплатные).
Модуль имеет очень малые размеры 40*22*13 мм что позволяет встраивать его практически в любые педальки или использовать как отдельное устройство.

Подробное описание, мануалы и софт по модулю у нас на сайте в разделе Сделай сам
Есть тема по модулю на forum.guitarplayer.ru

А так же обновил шапку, добавил наборы для сборки:
 Конструктор Crunch Box
 Конструктор Booster GE
 Конструктор Chorus
 Конструктор Compressor RDC
 Конструктор Delay
 Конструктор DLS
 Конструктор FuzzFace
 Конструктор PCRat
 Конструктор Purple Plexi
 Конструктор Speakersim M
 Конструктор TREMOLO

Оффлайн Bulldozerrr

  • Эксперт
  • *****
  • Сообщений: 2932
Re: GuitaraMania - Наборы для самостоятельной сборки
« Ответ #553 : Сентября 30, 2017, 17:35:56 »
Киты блюзбрекера, guvнора и кранчбокса я так полагаю на базе одной платы реализованы?

Оффлайн www.guitaramania.ru Автор темы

  • Частый посетитель
  • **
  • Сообщений: 178
    • GuitaraMania
Re: GuitaraMania - Наборы для самостоятельной сборки
« Ответ #554 : Октября 01, 2017, 13:07:37 »
Киты блюзбрекера, guvнора и кранчбокса я так полагаю на базе одной платы реализованы?
Да верно.