Автор Тема: Внешний преамп для акустической гитары  (Прочитано 1273 раз)

0 Пользователей и 2 Гостей просматривают эту тему.

Оффлайн PokFor Автор темы

  • Частый посетитель
  • **
  • Сообщений: 227
  • Диверсант даблG
Уже второй десяток лет в меня в руках только «электрухи», но пришёл момент и купил себе акустику. Мониторил долго и нашёл подходящий по цене вариант в итоге купил Yamaha FG700MS. Хочу сделать возможность подключения к усилению, но сильно пилить гитару не хочется и пока рассматриваю такой вариант – в гитару встроить только пьезодатчик а преамп сделать внешним. Тут мне воля-доля сделаю любой, опыт сборки гитарной электроники огромный, планирую пока за основу взять схему от Fender Acoustasonic и добавить туда ещё хорус.
Но это всё лирика, меня сейчас интересует мнение более опытных «акустических» гитаристов по поводу самого решения с внешним преампом был ли у кого то такой опыт а какие впечатления остались? Может быть плохо работает пьеза если между ней и преампом ещё пару-тройку метром шнура….

Оффлайн Мастер Михалыч

  • Живу на форуме
  • *******
  • Сообщений: 7771
  • Я металлист. Попробовал шиитаке соус с лапшой.
Re: Внешний преамп для акустической гитары
« Ответ #1 : Июля 10, 2024, 10:11:01 »
Лучше всего сменный звукосниматель в розетку.  Для стальных или для нейлоновых струн.     Электромагнит + микрофон  или пьеза + мик.   Гитара не портится.

Ещё лучше звукосниматель в розетку сразу с беспроводной передачей в усилок.

Вариантов масса.


Внешний преамп может и не понадобится, тк современные цифровые преампы уже содержат цифровой антифидбек и поддерживают загрузку импульсов.

Оффлайн Geezer

  • Живу на форуме
  • *******
  • Сообщений: 12835
  • Atypique
Re: Внешний преамп для акустической гитары
« Ответ #2 : Июля 10, 2024, 15:02:18 »
Цитировать
Может быть плохо работает пьеза если между ней и преампом ещё пару-тройку метром шнура…

Любопытно, а какой выхлоп с пьезодатчика по сравнению, скажем с синглом?

Оффлайн Мастер Михалыч

  • Живу на форуме
  • *******
  • Сообщений: 7771
  • Я металлист. Попробовал шиитаке соус с лапшой.
Re: Внешний преамп для акустической гитары
« Ответ #3 : Июля 10, 2024, 16:32:07 »
Любопытно, а какой выхлоп с пьезодатчика по сравнению, скажем с синглом?
Одинаков.. Я не слышу разницы между звуком пьезодатчика из акустики без преампа и звуком из  сингла электрогитары (в усилке)

(нажмите чтобы показать/спрятать)

Оффлайн Geezer

  • Живу на форуме
  • *******
  • Сообщений: 12835
  • Atypique
Re: Внешний преамп для акустической гитары
« Ответ #4 : Июля 10, 2024, 16:39:02 »
Вот схемка навскидку:


Оффлайн GunFighter

  • Живу на форуме
  • *******
  • Сообщений: 22459
  • Под наблюдением
Re: Внешний преамп для акустической гитары
« Ответ #5 : Июля 10, 2024, 16:44:38 »
можно преамп собрать и закрепить изнутри не пиля обечайку. крутилки или фейдеры поставить близко к розетке. у меня например овейшн 50 летней давности, там все собрано внутри, наружу только одна крутилка громкости. а преамп там огромный. батарейка меняется со сменой струн через розетку.

Оффлайн Geo1

  • Эксперт
  • *****
  • Сообщений: 2502
  • Нас гитаристов двое----- Я да Хендрикс
Re: Внешний преамп для акустической гитары
« Ответ #6 : Июля 10, 2024, 17:02:08 »
Советую тупо выдрать из советского пульта ПМ03 или ПМ 04 пару линеек , и засунуть в корпус, получишь отличный девайс на все случаи жизни.
Ну и если нужна запись студийного качества , то только микрофон , а лучше два… ленточка и конденсаторный. Потом бодяжешь их между собой .
Остальную обработку лучше потом уже  ???

Оффлайн Мастер Михалыч

  • Живу на форуме
  • *******
  • Сообщений: 7771
  • Я металлист. Попробовал шиитаке соус с лапшой.
Re: Внешний преамп для акустической гитары
« Ответ #7 : Июля 10, 2024, 18:27:50 »

Ну и если нужна запись студийного качества , то только микрофон , а лучше два… ленточка и конденсаторный. Потом бодяжешь их между собой .
Остальную обработку лучше потом уже  ???

Для домашней записи в преампы загружены импульсы акустических гитар + можно грузить свои.

Оффлайн PokFor Автор темы

  • Частый посетитель
  • **
  • Сообщений: 227
  • Диверсант даблG
Re: Внешний преамп для акустической гитары
« Ответ #8 : Июля 11, 2024, 06:57:26 »
Спасибо за советы.
У моего брата есть классическая гитара и вот там как раз пьеза и гнездо совмещённое с креплением для ремня, весьма компактный вариант, я планирую пока так и сделать. Записи делать не планирую гитара скорее домашняя с редкими возможностями акустических выступлений, предполагаю 2-3 раза в год, а может итого реже.
Пока планирую покупку такой штуки https://www.strunki.ru/catalog/pickups/passivnyjj-predusilitel-dlya-akusticheskojj-gitary-parts
По поводу сингла в розетке тоже думал, но эстетически не нравиться такое решение. Понимаю что одна только пьеза не лучший вариант для звука но может что нарулится по экспериментам со схемой и настройками хоруса.
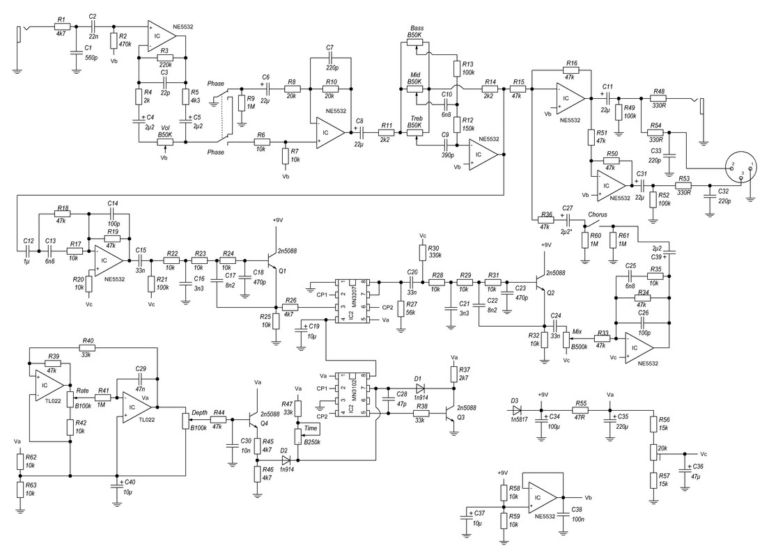
Пока набросал такой вариант


« Последнее редактирование: Июля 11, 2024, 07:01:01 от PokFor »

Оффлайн Geezer

  • Живу на форуме
  • *******
  • Сообщений: 12835
  • Atypique
Re: Внешний преамп для акустической гитары
« Ответ #9 : Июля 11, 2024, 08:22:12 »
Схемка Ovation показалась мне необычной - там в истоке стоят два фильтра-пробки на 23 и 34 кГц.
Возможно, в этом есть какое-то специфическое ноу-хау... :hmmm:

... и добавил:

Однако, в другом источнике индуктивности указаны уже в миллигенри, и фильтры получаются на совсем другие частоты :o:



1,07 кГц и 734 Гц - это уже вполне человеческие звуки :)...
« Последнее редактирование: Июля 11, 2024, 08:33:39 от Geezer »

Оффлайн GunFighter

  • Живу на форуме
  • *******
  • Сообщений: 22459
  • Под наблюдением
Re: Внешний преамп для акустической гитары
« Ответ #10 : Июля 11, 2024, 08:58:23 »
может ревизия другая
. утебя 83 год

Оффлайн Geezer

  • Живу на форуме
  • *******
  • Сообщений: 12835
  • Atypique
Re: Внешний преамп для акустической гитары
« Ответ #11 : Июля 11, 2024, 09:13:58 »
Вообще, формируемая таким образом просадка середины напоминает "птичку" темброблоков гитарных усилителей... ;)

Оффлайн GunFighter

  • Живу на форуме
  • *******
  • Сообщений: 22459
  • Под наблюдением
Re: Внешний преамп для акустической гитары
« Ответ #12 : Июля 11, 2024, 09:21:24 »
вот чего у старых овейшн дофига так середины

Оффлайн Geezer

  • Живу на форуме
  • *******
  • Сообщений: 12835
  • Atypique
Re: Внешний преамп для акустической гитары
« Ответ #13 : Июля 11, 2024, 09:28:46 »
Цитировать
вот чего у старых овейшн дофига так середины

Вот тут её и выдавливают этими фильтрами ;D

Оффлайн Irkut

  • Опытный
  • ****
  • Сообщений: 786
Re: Внешний преамп для акустической гитары
« Ответ #14 : Июля 11, 2024, 16:12:23 »
 В качестве пассивного можно попробовать вот такой вариант.

           2455629-0
                            2455630-1


 На шырокоизвестной китайской барахолке таких полно и не дорого. Как преимущество может быть съем звука в разных точках и вариативно. Правда сам не пробовал.