Автор Тема: Сделать отключаемый преамп  (Прочитано 2119 раз)

0 Пользователей и 1 Гость просматривают эту тему.

Оффлайн ursus136 Автор темы

  • Новичок
  • *
  • Сообщений: 33
  • Бу-бу-бу-бум
Сделать отключаемый преамп
« : Декабря 28, 2015, 07:14:21 »
Здравствуйте, товарищи!!! Искал в инете, по различным сайтам - не нашел. Такой вопрос: имею Yamaha RBX-374, я в ней уже и разочаровывался, и вновь она мне нравилась, короче мы прошли с ней огонь, воду и подпольные концерты. Сейчас у нас с ней снова "медовый месяц", но появилась навязчивая идея - сделать отключаемый преамп. Так как я слабо соображаю в электронике (но я совершенствуюсь в этом вопросе), сам я это придумать не могу. Исходя из выше, сумбурно, изложенного прошу вас помочь в этой проблеме - схемы, советы бывалых, маты, "купи б/у японца" приветствуются!!!
P.S. Денег на новую гитару нет(((( 

... и добавил:

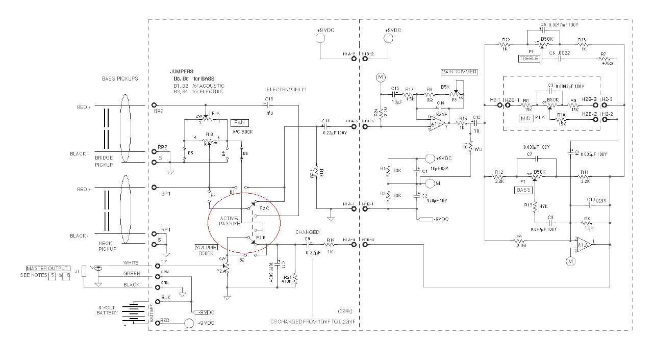
Я тут порыскал еще и наткнулся на такую схему (внизу)
Повторюсь я пока слабо соображаю в электрике. Может кто-нибудь подскажет подойдет ли она в моем случае, и если можно расшифруйте куда ставится переключатель
Заранее гроссе данке

... и добавил:

 И есчо нашел... но разобраться все равно не могу, с английским не лады
« Последнее редактирование: Декабря 28, 2015, 12:37:41 от ursus136 »

Оффлайн Seth83

  • Частый посетитель
  • **
  • Сообщений: 161
  • do cats eat bats?
Re: Сделать отключаемый преамп
« Ответ #1 : Декабря 28, 2015, 13:05:42 »
продай лучше ее и возьми :buiponez: смысла не вижу в этой ямахе что-то ковырять

Оффлайн ursus136 Автор темы

  • Новичок
  • *
  • Сообщений: 33
  • Бу-бу-бу-бум
Re: Сделать отключаемый преамп
« Ответ #2 : Декабря 28, 2015, 13:17:49 »
 :pozor: не берет никто, три месяца объявы вешал,
Так что остается тока пионерить

Оффлайн Konstantin Dark

  • Частый посетитель
  • **
  • Сообщений: 201
Re: Сделать отключаемый преамп
« Ответ #3 : Декабря 28, 2015, 14:24:02 »
:pozor: не берет никто, три месяца объявы вешал,
Так что остается тока пионерить
Какая цель отключаемого преампа?
Активка ещё хоть как-то вытягивает эту гитару, на пассиве будет совсем все грустно.

Не продаётся - поставь цену пониже.
И копи деньги.

Оффлайн ursus136 Автор темы

  • Новичок
  • *
  • Сообщений: 33
  • Бу-бу-бу-бум
Re: Сделать отключаемый преамп
« Ответ #4 : Декабря 28, 2015, 15:21:38 »
Пнятно, как всегда - Шерше ля Кэш и будет тебе счастье

Оффлайн Trashmet

  • Живу на форуме
  • *******
  • Сообщений: 16798
  • говна не посоветует
Re: Сделать отключаемый преамп
« Ответ #5 : Декабря 29, 2015, 13:11:58 »
Активка ещё хоть как-то вытягивает эту гитару, на пассиве будет совсем все грустно.
каждый раз когда звучит эта фраза, в мире плачет один трашмет.
ну НЕ ВЫТЯГИВАЕТ НИЧЕГО ДЕШЕВЫЙ ДВУХПОЛОСНЫЙ ЭКВАЛАЙЗЕР ИЗ УНЫЛОЙ ПАЛКИ! НЕ ВЫТЯГИВАЕТ!!!!11111
можно что-то вытянуть какой-нибудь "грелкой-щелкуном" или "предом-улучшайзером", но не той копеечной какашкой что вставляется в темброблок дешевых басов.

Оффлайн Alex Shade

  • Ветеран форума
  • ******
  • Сообщений: 6608
  • Volume и разум
    • Alex Shade Sound Laboratory
Re: Сделать отключаемый преамп
« Ответ #6 : Декабря 29, 2015, 13:27:48 »
Trashmet, тащемта копеечная бяка в ямахе ничем не отличается от копеечной бяки в ММ стингрее, та же схемотехника, те же компоненты.  ???

Оффлайн Konstantin Dark

  • Частый посетитель
  • **
  • Сообщений: 201
Re: Сделать отключаемый преамп
« Ответ #7 : Декабря 29, 2015, 14:27:01 »
каждый раз когда звучит эта фраза, в мире плачет один трашмет.
ну НЕ ВЫТЯГИВАЕТ НИЧЕГО ДЕШЕВЫЙ ДВУХПОЛОСНЫЙ ЭКВАЛАЙЗЕР ИЗ УНЫЛОЙ ПАЛКИ! НЕ ВЫТЯГИВАЕТ!!!!11111
можно что-то вытянуть какой-нибудь "грелкой-щелкуном" или "предом-улучшайзером", но не той копеечной какашкой что вставляется в темброблок дешевых басов.
Трашмет, дружище, ты хоть полностью читал мое сообщение?
"Активка ещё хоть как-то вытягивает эту гитару, на пассиве будет совсем все грустно."

С активом для пионеров хоть что-то можно услышать на этой махе.
Сделать 374 на пассиве - будет совсем унылое незвучащее подобие баса.

В сухом остатке, не надо парню разводить резьбу по калу. Пусть играет как есть и копит деньги (меняется и тд)


Оффлайн Trashmet

  • Живу на форуме
  • *******
  • Сообщений: 16798
  • говна не посоветует
Re: Сделать отключаемый преамп
« Ответ #8 : Декабря 29, 2015, 15:12:49 »
Трашмет, дружище, ты хоть полностью читал мое сообщение?
"Активка ещё хоть как-то вытягивает эту гитару, на пассиве будет совсем все грустно."

С активом для пионеров хоть что-то можно услышать на этой махе.
Сделать 374 на пассиве - будет совсем унылое незвучащее подобие баса.
либо ты имеешь ввиду "возможность добавить/убавить НЧ-ВЧ способна вытянуть из этого баса хоть что-то", с чем я тоже особо согласиться не могу, либо активу приписывается нечто большее чем обычный двухполосный эквалайзер, который в нейтральном положении ручек не влияет на "пассивный" звук почти никак, что является совсем уж чушью, но почему-то многие упорно думают что актив как таковой является "улучшайзером" и в любом случае преображает звук.

Trashmet, тащемта копеечная бяка в ямахе ничем не отличается от копеечной бяки в ММ стингрее, та же схемотехника, те же компоненты.  ???
я думал что в басах подороже используется нечто лучшее чем то, из чего состоят мыльные кишки бюджетных ибанезов ??? во всяком случае нормальная нутрянка от того-же агиляра стоит как приличная часть такой ямахи :hmmm:

Оффлайн Alex Shade

  • Ветеран форума
  • ******
  • Сообщений: 6608
  • Volume и разум
    • Alex Shade Sound Laboratory
Re: Сделать отключаемый преамп
« Ответ #9 : Декабря 29, 2015, 15:26:26 »
я думал что в басах подороже используется нечто лучшее чем то, из чего состоят мыльные кишки бюджетных ибанезов ??? во всяком случае нормальная нутрянка от того-же агиляра стоит как приличная часть такой ямахи :hmmm:

Агиляры в руках не держал.
Но я видел разные набортные преампы разных по ценовой категории басов. Себестоимость этих устройств всегда сопоставима.
Схемотехника этих устройств очень разная, хотя применяет, в основном, давно всем известные узлы и решения, ноу-хау ни у кого нет.
Есть два подхода в такой схемотехнике. Первый - как ты упомянул, "плоский, если ручки по центру" с попыткой сделать максимально глубокие регулировки по частотам, но в пределах разумного. Второй - это работа в конкретном инструменте с конкретными датчиками для получения конкретной звуковой картины. Тут может быть масса вариантов. Например: тихие звучки с богатым верхом - плоский подъем амплитуды - горб на низах. Громкие звучки без верха - буфер - задир верхов, провал середины. Например, бывают очень серединистое дерево, и в набортном преампе середка режется, и такой поставишь на бас ясень-клён, и бас утонет в миксе...
Мне вообще нравится твой подход, в том, что инструмент должен быть пассивным, но ты же понимаешь, что это наши вкусы, при том, что есть очень много разных музыкантов с разными вкусами и потребностями, а производителям хочется удовлетворить бОльшую часть аудитории...

Оффлайн Konstantin Dark

  • Частый посетитель
  • **
  • Сообщений: 201
Re: Сделать отключаемый преамп
« Ответ #10 : Декабря 29, 2015, 20:06:08 »
либо ты имеешь ввиду "возможность добавить/убавить НЧ-ВЧ способна вытянуть из этого баса хоть что-то", с чем я тоже особо согласиться не могу, либо активу приписывается нечто большее чем обычный двухполосный эквалайзер, который в нейтральном положении ручек не влияет на "пассивный" звук почти никак, что является совсем уж чушью, но почему-то многие упорно думают что актив как таковой является "улучшайзером" и в любом случае преображает звук.
Ни то не другое.
На этой гитаре уже стоит актив. И с ним она никакая. Сделать из неё пассив и получить совсем бяку...
Так понятнее?

Оффлайн Trashmet

  • Живу на форуме
  • *******
  • Сообщений: 16798
  • говна не посоветует
Re: Сделать отключаемый преамп
« Ответ #11 : Декабря 29, 2015, 20:31:53 »
На этой гитаре уже стоит актив. И с ним она никакая. Сделать из неё пассив и получить совсем бяку...
так что актив ей даёт конкретно? если утверждается что исключение преда из цепи сделает ещё хуже, значит имеется ввиду что актив делает лучше, так почему актив "вытягивает"? что под этим "вытягиванием" имеется ввиду?
я говорю что актив здесь, если оставить ручки в нейтральном положении, не вносит в звук вообще ничего, а всё что он может - это добавить или подрезать верхов да низов, но это не то что может вытянуть.

Оффлайн TrifonTrifon

  • Эксперт
  • *****
  • Сообщений: 1292
Re: Сделать отключаемый преамп
« Ответ #12 : Декабря 29, 2015, 20:57:38 »
я не в теме,конечно,но разве преамп не должен просто усиливать сигнал?

Оффлайн Trashmet

  • Живу на форуме
  • *******
  • Сообщений: 16798
  • говна не посоветует
Re: Сделать отключаемый преамп
« Ответ #13 : Декабря 29, 2015, 21:09:27 »
я не в теме,конечно,но разве преамп не должен просто усиливать сигнал?
Если звучки пассивные и имеют достаточный выхлоп - то нет.

Оффлайн TrifonTrifon

  • Эксперт
  • *****
  • Сообщений: 1292
Re: Сделать отключаемый преамп
« Ответ #14 : Декабря 29, 2015, 21:16:23 »
Trashmet, в чем тогда его смысл,если 90% обладателей не крутят ручки на темброблоке ?