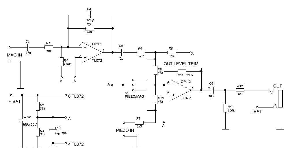
Согласен, что у пьезы своя громкость, я хотел просто нарисовать решение для общего случая.
Если нужен обход, то можно повторитель поставить после пота бленда или отдельных потов громкости, остальное останется так же.
Мой опыт показывает, что опер в позе повторителя сразу после датчика не слышно, даже если остальной тракт ламповый и качественный.

Насчет функционала, который нужен басистам, я вообще блуждаю во тьме.