Автор Тема: Конденсаторы.  (Прочитано 1354 раз)

0 Пользователей и 1 Гость просматривают эту тему.

Оффлайн Tony Boom Автор темы

  • Завсегдатай
  • ***
  • Сообщений: 267
  • GuitarPlayer.Ru fan!
Конденсаторы.
« : Сентября 04, 2019, 14:44:42 »
Здравствуйте, пытаюсь разобраться в типах конденсаторов. Хочу купить.
Помогите определить какие конденсаторы наиболее подходят для данных задач. В каскады и тонстек. Рекомендаций в интернете великое множество. Но они меня еще больше запутали. Например wima на сайте banzai - 10 штук разных типов. А еще пока непонятный мне слэнг. Например - орбит зеленый. Я конечно разобрался. Но не сразу.
Подскажите пожалуйста, если не сложно. куда какие лучше подходят с точки зрения сообщества. Просто пальцем показать - бери эти.

вообще я просто решил спаять усилитель и проблемы с заказом именно конденсаторов, потому как не понимаю пока. С резисторами все попроще )))

Оффлайн Papa Bear

  • Эксперт
  • *****
  • Сообщений: 2145
Re: Конденсаторы.
« Ответ #1 : Сентября 04, 2019, 16:24:51 »
73-16 и 73-11а тебе в помощь недорого и прилично звучат. Если хочется выпендрежу, то ищи новые кондеры КЗК, у них есть специальная гитарная серия. В треблы можно слюду (из наших КСО или silver mica по-ненашему) или керамику ставить. Напряжение минимум 400 в везде, кроме катодов, а если что-то типа Твина мастыришь то и 630 тоже могёт быть. В катоды можно электролиты, там по фиг, напряжение маленькое.
В питание электролиты с учетом емкости, напряжение 450 вольт и выше, смотря какой усил.

Вообще, в крафте тема была про конденсаторы.
« Последнее редактирование: Сентября 04, 2019, 16:43:38 от Papa Bear »

Оффлайн Tony Boom Автор темы

  • Завсегдатай
  • ***
  • Сообщений: 267
  • GuitarPlayer.Ru fan!
Re: Конденсаторы.
« Ответ #2 : Сентября 06, 2019, 05:33:37 »
Спасибо. Направление понял.

Оффлайн Denn

  • Ветеран форума
  • ******
  • Сообщений: 3339
  • είμαι ο μουσικός και ο ραδιομηχανίκός
Re: Конденсаторы.
« Ответ #3 : Сентября 10, 2019, 10:28:33 »
Если после прочтения интернетов конкретики не случилось, то имеет смысл экспериментировать самостоятельно. Начать с того, что есть в наличии.
Для отправной точки можно посмотреть фото реальных фирменных приборов.


С резисторами все попроще )))

А это зависит от степени замороченности клиента :)  Для труъ гиков тут тоже есть чем позаморачиваться.

Оффлайн Tony Boom Автор темы

  • Завсегдатай
  • ***
  • Сообщений: 267
  • GuitarPlayer.Ru fan!
Re: Конденсаторы.
« Ответ #4 : Сентября 15, 2019, 22:56:46 »
Спасибо, действительно. Резисторов тоже огромная куча. А еще почему-то крупный оператор по-штучно не продаёт.

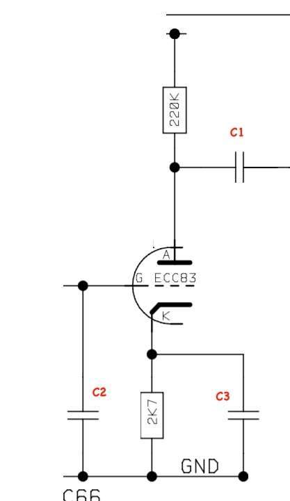
С конденсаторами - основной вопрос с емкостями 10 - 1000 пф. В основном конденсатор керамический дисковый попадается. а какие нужно - пока не понимаю.

Оффлайн Denn

  • Ветеран форума
  • ******
  • Сообщений: 3339
  • είμαι ο μουσικός και ο ραδιομηχανίκός
Re: Конденсаторы.
« Ответ #5 : Сентября 16, 2019, 10:37:33 »
С конденсаторами - основной вопрос с емкостями 10 - 1000 пф. В основном конденсатор керамический дисковый попадается. а какие нужно - пока не понимаю.

С керамики вполне можно начать. Только внимательно смотреть, чтобы она была не дешёвая низковольтная многослойная!

Оффлайн Papa Bear

  • Эксперт
  • *****
  • Сообщений: 2145
Re: Конденсаторы.
« Ответ #6 : Сентября 22, 2019, 06:55:29 »
Синяя высоковольтная вполне годная керамика.

Оффлайн Tony Boom Автор темы

  • Завсегдатай
  • ***
  • Сообщений: 267
  • GuitarPlayer.Ru fan!
Re: Конденсаторы.
« Ответ #7 : Сентября 22, 2019, 12:00:18 »
Спасибо. Есть синяя Murata зовется. Такая подходит?

Оффлайн Denn

  • Ветеран форума
  • ******
  • Сообщений: 3339
  • είμαι ο μουσικός και ο ραδιομηχανίκός
Re: Конденсаторы.
« Ответ #8 : Сентября 23, 2019, 11:20:32 »
Спасибо. Есть синяя Murata зовется. Такая подходит?

Если высоковольтная (= не многослойка), то - да.

... и добавил:

https://www.chipdip.ru/catalog/hv-ceramic-capacitors?gq=murata
« Последнее редактирование: Сентября 23, 2019, 11:42:54 от Denn »

Оффлайн Tony Boom Автор темы

  • Завсегдатай
  • ***
  • Сообщений: 267
  • GuitarPlayer.Ru fan!
Re: Конденсаторы.
« Ответ #9 : Сентября 25, 2019, 21:40:23 »
Спасибо. про нее и подумал. Остались не ясными номиналы 22p и 47p

В крафте задавал вопрос про макетки для ламповых схем. Рекомендации только пайка. Может есть еще решения? (чтобы подбор осуществлять попроще было)
« Последнее редактирование: Сентября 25, 2019, 21:59:17 от Tony Boom »

Оффлайн Denn

  • Ветеран форума
  • ******
  • Сообщений: 3339
  • είμαι ο μουσικός και ο ραδιομηχανίκός
Re: Конденсаторы.
« Ответ #10 : Сентября 27, 2019, 12:06:41 »
Все эти вопросы надо задавать там - https://guitarplayer.ru/index.php?board=28.0

На 47 пф, например, тут - https://www.yerasov.ru/catalog/wima/kondensator-wima-fkp-2-1000-v-47-pf-5?mode=default%27A%3D

На 22 пф - их же, последовательно 2 шт.