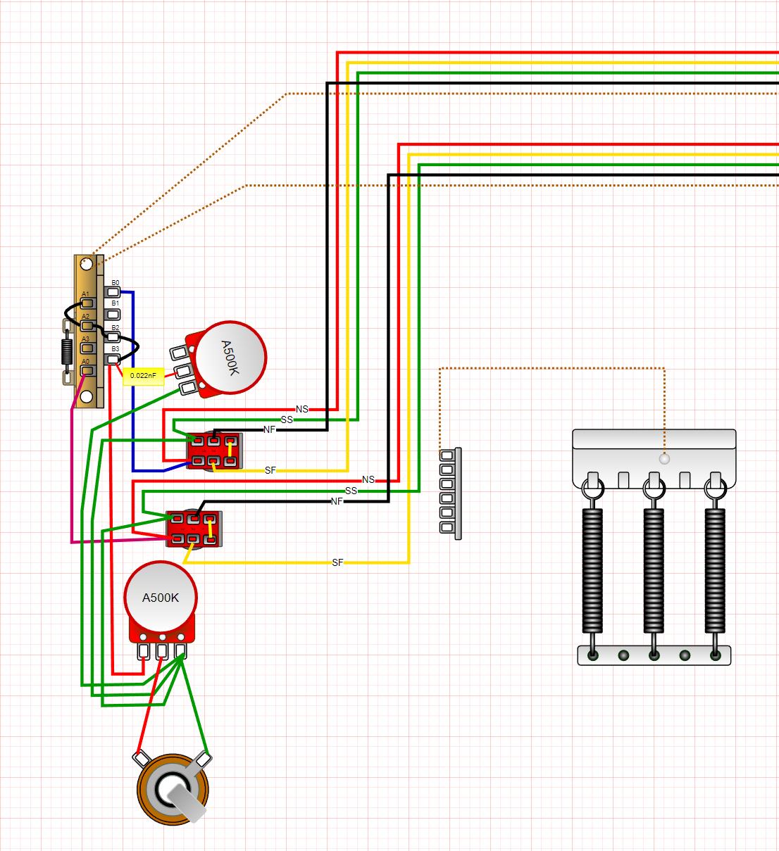
Да вроде бы все хорошо ,сигнальная земля идет отдельно от экранов.Соединяется отдельными проводами на клемме регулятора громкости.Я бы все же на клемме джека все соединил ,но и так тоже нормально. Металлические корпуса потенциометров ,переключателей ,свича,экраны датчиков у Вас ,я так понимаю все через фольгу соединяются (я на своём рисунке эти соединения нарисовал черными линиями ).Это тоже нормально .Вот только по Вашей схеме не видно соединения сигнальной земли с экранами.Раз все сигнальные земли соединили на контакте потенциометра громкости ,то туда же нужно подсоединить и экраны, не обязательно отдельными проводами ,но соединить нужно.Возможно у Вас экраны и сигнальные земли соединяются через фольгу, на которую прикручен и джек,просто на фото в предыдущем посте это не видно , и на схеме тоже.Я нарисовал как бы я распаял (на рисунке экраны и сигнальные земли соединяются на клемме потенциометра,но это моё мнение,возможно неправильное.Кстати в какой проге Вы рисовали схему ,нужно будет и мне скачать,а то мне пришлось карандашом рисовать.И самое лавное ,Вы писали ,что когда землю отрываете от джека сигнал становится ярче.Я так понимаю ,что это происходит наверное ,когда экраны отрываете от сигнальной земли.Если датчики в металлических экранах ,то это нормальное явление и все у Вас хорошо с распайкой.
