Автор Тема: Гитарная электроника (датчики, распайка,...)  (Прочитано 694687 раз)

0 Пользователей и 2 Гостей просматривают эту тему.

Оффлайн kfmut

  • Эксперт
  • *****
  • Сообщений: 1182
  • человек человеку - друг, а зомби зомби - зомби!!!
Re: Гитарная электроника (датчики, распайка,...)
« Ответ #1515 : Июня 18, 2015, 13:27:18 »
Проблема называется insertion loss, там, как пишут в интернетах, из-за разных импедансов датчиков происходит ослабление средних частот(не противофаза). В пассивном варианте вроде можно решить только подбором пары датчиков, в активе есть такая приблуда как emg abc, которая должна решать проблему.

Оффлайн AZG

  • Живу на форуме
  • *******
  • Сообщений: 95658
  • Санкт-Петербург
    • AZG CUSTOM
Re: Гитарная электроника (датчики, распайка,...)
« Ответ #1516 : Июня 18, 2015, 15:12:25 »
В первую очередь смотреть сам пот баланса. Часто встречаются или совсем фейки или неправильные. Каждая подкова должна иметь максимальное сопротивление на один из контактов по центру поворота оси. Соответственно на втором контакте нет остаточного сопротивления, там должно быть замыкание. Плюс подковы должны быть зеркальными по этим параметрам.

Оффлайн Mjollnir

  • Ветеран форума
  • ******
  • Сообщений: 3536
  • Молот Тора
Re: Гитарная электроника (датчики, распайка,...)
« Ответ #1517 : Июня 21, 2015, 19:48:22 »
AZG, можно ли как нибудь по другому организовать Blend звукоснимателей организовать? Например по схеме родного преампа которую я раньше скидывал через один линейный потенциометр.

... и добавил:

И вообще если взять один линейный, по краям 2 звукоснимателя, а центральный на выход, то сильно ли будет сигнал падать в среднем положении?
« Последнее редактирование: Июня 21, 2015, 19:53:00 от Mjollnir »

Оффлайн AZG

  • Живу на форуме
  • *******
  • Сообщений: 95658
  • Санкт-Петербург
    • AZG CUSTOM
Re: Гитарная электроника (датчики, распайка,...)
« Ответ #1518 : Июня 21, 2015, 22:27:35 »
Через один можно, но будут потери сигнала. Это из-за резистивного сумматора. Плюс надо пот с ощутимым средним положением, что не всегда встречается в продаже.

В описанном варианте будет не нормальный бленд, а недоразумение, т.к. невозможно будет включить сугубо один звукосниматель.

Не вижу проблем купить качественный пот на хорошем зарубежном ресурсе. Вот например: http://www.guitarelectronics.com/product/CPB250-BL/Bourns-250K-Guitar-and-Bass-Pickup-Balance-Blend-Pot.html

Оффлайн Mjollnir

  • Ветеран форума
  • ******
  • Сообщений: 3536
  • Молот Тора
Re: Гитарная электроника (датчики, распайка,...)
« Ответ #1519 : Июня 21, 2015, 22:33:40 »
AZG, этого сайта ещё не видел.

Оффлайн AZG

  • Живу на форуме
  • *******
  • Сообщений: 95658
  • Санкт-Петербург
    • AZG CUSTOM
Re: Гитарная электроника (датчики, распайка,...)
« Ответ #1520 : Июня 21, 2015, 22:42:25 »
Mjollnir, Да таких сайтов навалом. Главное выбрать заведомо правильный вариант.

Оффлайн Mjollnir

  • Ветеран форума
  • ******
  • Сообщений: 3536
  • Молот Тора
Re: Гитарная электроника (датчики, распайка,...)
« Ответ #1521 : Июня 21, 2015, 22:51:19 »
Mjollnir, Да таких сайтов навалом. Главное выбрать заведомо правильный вариант.
Возможно я не так искал, но те что находил не знали что такое Беларусь.
Симил схему спайсом, так в нём не было уменьшения громкости в среднем положении, всё нормально делилось.

Оффлайн AZG

  • Живу на форуме
  • *******
  • Сообщений: 95658
  • Санкт-Петербург
    • AZG CUSTOM
Re: Гитарная электроника (датчики, распайка,...)
« Ответ #1522 : Июня 21, 2015, 22:56:06 »
Mjollnir, В реалии все-равно есть остаточное сопротивление. У правильного балансера там просто замыкание и все ОК.

На счет одиночного - только в варианте с 4-мя доп резисторами.

Оффлайн Mjollnir

  • Ветеран форума
  • ******
  • Сообщений: 3536
  • Молот Тора
Re: Гитарная электроника (датчики, распайка,...)
« Ответ #1523 : Июня 21, 2015, 23:07:08 »
На счет одиночного - только в варианте с 4-мя доп резисторами.
Куда их пихать? Как на схеме которую я ранее скидывал? Запчасти есть, а вот пота нет, всё тормозит, хочется уже побыстрее схему опробовать.

Оффлайн AZG

  • Живу на форуме
  • *******
  • Сообщений: 95658
  • Санкт-Петербург
    • AZG CUSTOM
Re: Гитарная электроника (датчики, распайка,...)
« Ответ #1524 : Июня 22, 2015, 00:30:39 »
Mjollnir, Датчики пассив или актив? Пассив хамбы или синглы?

Оффлайн Mjollnir

  • Ветеран форума
  • ******
  • Сообщений: 3536
  • Молот Тора
Re: Гитарная электроника (датчики, распайка,...)
« Ответ #1525 : Июня 22, 2015, 00:45:05 »
Активы емг p+j басецкие.

Оффлайн AZG

  • Живу на форуме
  • *******
  • Сообщений: 95658
  • Санкт-Петербург
    • AZG CUSTOM
Re: Гитарная электроника (датчики, распайка,...)
« Ответ #1526 : Июня 22, 2015, 00:51:40 »
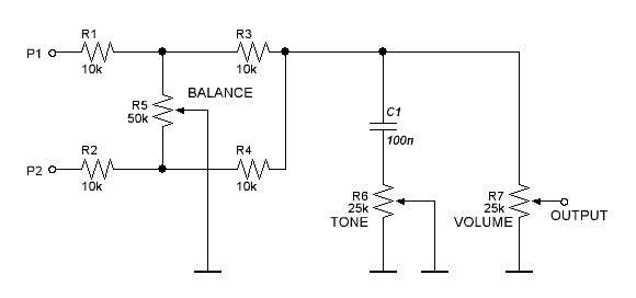
Ну тут проще:


Оффлайн Mjollnir

  • Ветеран форума
  • ******
  • Сообщений: 3536
  • Молот Тора
Re: Гитарная электроника (датчики, распайка,...)
« Ответ #1527 : Июня 22, 2015, 00:57:03 »
AZG, спасибо огромное, побегу крафтить завтра.
R1, R2 какую функцию выполняют?

Оффлайн AZG

  • Живу на форуме
  • *******
  • Сообщений: 95658
  • Санкт-Петербург
    • AZG CUSTOM
Re: Гитарная электроника (датчики, распайка,...)
« Ответ #1528 : Июня 22, 2015, 01:21:45 »
Mjollnir, НУ, это типовая схема. Эти резисторы позволяют согласовать разные сопротивления источников.

Оффлайн White Rabbit

  • Опытный
  • ****
  • Сообщений: 626
Re: Гитарная электроника (датчики, распайка,...)
« Ответ #1529 : Июня 23, 2015, 19:27:54 »
Возник вопрос. Попалась в руки гитара Cort Z42. Звукосниматели родные Cort Active Dynamite Pickups. Первая мысль - перевести питание с 9 на 18 вольт, но тут проблема, если EMG у себя в мануалах русским по белому пишут, что диапазон рабочих напряжений 9-27В и все будет ок, то тут не понятно - будет оно работать или нет. Может кто сталкивался?
Ну и второй момент, уже не только к этой гитаре, а чисто для себя - каким номиналом и характеристикой обычно ставят поты в активах? Или все зависит от родной схемы? А то может можно как на пассивах - выхлоп слегка поднять за счет увеличения номинала? Но мне думается, что преамп звукоснимателей от этого не обрадуется