Автор Тема: Гитарный мастер -- Дмитрий Позныш  (Прочитано 2279638 раз)

0 Пользователей и 2 Гостей просматривают эту тему.

Оффлайн Yury Solovey

  • Завсегдатай
  • ***
  • Сообщений: 494
Re: Гитарный мастер -- Дмитрий Позныш
« Ответ #3420 : Января 05, 2010, 11:00:23 »
Дмитрий Позныш, Такой вопрос по распайке, наткнулся на интересную схему у Гована - кнопка или тумблер, которая из любой конфигурации (допустим включен нековый датчик, в режиме отсечки, громкость наполовину) врубает бриджевый хамб в полном режиме с максимальной громкостью (по обычному пришлось бы вывернуть громкость на максимум, отжать пуш-пуллом отсечку, переключить датчик). Очень удобно, но вот как реализовать не пойму. Может приходилось делать такое?

Оффлайн NektoS

  • Эксперт
  • *****
  • Сообщений: 1619
Re: Гитарный мастер -- Дмитрий Позныш
« Ответ #3421 : Января 05, 2010, 11:34:33 »
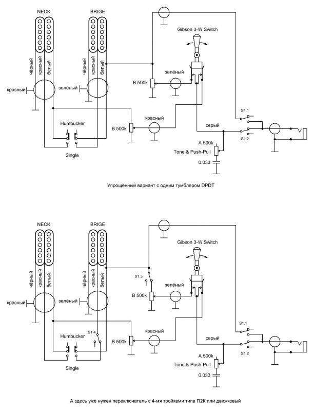
Yury Solovey, Да простит меня Мастер, но это делается очень просто с помощью тумблера с двумя тройками. Если Дмитрий позволит, то могу набросать схемку.

Оффлайн Дмитрий Позныш Автор темы

  • Ветеран форума
  • ******
  • Сообщений: 3967
  • Настоящему индейцу завсегда везде ништяк!
    • http://poznyshguitars.com
Re: Гитарный мастер -- Дмитрий Позныш
« Ответ #3422 : Января 05, 2010, 12:11:33 »
NektoS, конечно же не против) Выкладывайте -- всем полезно и интересно будет почитать.



... и добавил:

  Доброго времени суток Дмитрий, спасибо за ответ!
  У меня к вам ещё один вопрос появился: на гитаре гриф крепится болтами и в паз в корпусе входит не плотно.
Если смотреть на гитару спереди(там где датчики), то между грифом и корпусом со стороны правого рога щель 1-1,5 мм,
а со стороны левого - 0,5 мм. Из-за этого (я так думаю) гриф гуляет из стороны в сторону (при плотно затянутых болтах),
конечно если его качать.

  Собственно вопрос: если "нарастить" дерева в этих щелях, что бы гриф заходил плотно, уберёт ли это люфт грифа?
  Что посоветуете в данной ситуации?
  Заранее спасибо.

Проклейте по краям кармана шпон. Шпона используйте ровно столько, чтобы посадка грифа была плотной. Движение грифа  исчезнет.
« Последнее редактирование: Января 05, 2010, 12:16:44 от Дмитрий Позныш »

Оффлайн NektoS

  • Эксперт
  • *****
  • Сообщений: 1619
Re: Гитарный мастер -- Дмитрий Позныш
« Ответ #3423 : Января 05, 2010, 13:03:21 »
Приблизительно вот так. Возможны всякие варианты :) Прошу прощения за мелкий рисунок :rolleyes: Заменил.
« Последнее редактирование: Января 05, 2010, 13:32:40 от NektoS »

Оффлайн serg.land

  • Эксперт
  • *****
  • Сообщений: 1504
Re: Гитарный мастер -- Дмитрий Позныш
« Ответ #3424 : Января 05, 2010, 14:30:58 »
NektoS, молодец, второй вариант всеж лучше.

Оффлайн NektoS

  • Эксперт
  • *****
  • Сообщений: 1619
Re: Гитарный мастер -- Дмитрий Позныш
« Ответ #3425 : Января 05, 2010, 15:12:24 »
serg.land,  Спасибо :) Только для второго варианта надо поискать тумблер 4PDT типа этого http://www.dontronics-shop.com/4pdt-switch.html
Раз в природе существуют - значит найдутся ;)

Оффлайн Yury Solovey

  • Завсегдатай
  • ***
  • Сообщений: 494
Re: Гитарный мастер -- Дмитрий Позныш
« Ответ #3426 : Января 05, 2010, 15:27:31 »
NektoS, Спасибо! Только я не понял ничего  :rolleyes: Получается переключаем только сигнал со схемы на сигнал бридж. хамба? а землю не трогаем? тогда ведь по земле пойдет с одной катушки хамба если отсечка включена?

Оффлайн NektoS

  • Эксперт
  • *****
  • Сообщений: 1619
Re: Гитарный мастер -- Дмитрий Позныш
« Ответ #3427 : Января 05, 2010, 15:41:51 »
Yury Solovey, На схеме, которую я нарисовал, "сингл" получается закорачиванием одной из катушек хамба. Если делать  "сингл", заземляя одну из катушек, то всё точно так же реализуемо. Могу нарисовать и скинуть в личку, чтобы не "засорять эфир" :)

Оффлайн Yury Solovey

  • Завсегдатай
  • ***
  • Сообщений: 494
Re: Гитарный мастер -- Дмитрий Позныш
« Ответ #3428 : Января 05, 2010, 15:53:16 »
NektoS, Я просто не силен в таких схемах, сорри.. Вот у меня щас так:
http://www.seymourduncan.ru/new/s/2hb_vol_1tone_3way-w-split.jpg
только нэковый датчик тоже на пуш-пулл заведен. Куда мне этот тумблер впаивать?

Оффлайн NektoS

  • Эксперт
  • *****
  • Сообщений: 1619
Re: Гитарный мастер -- Дмитрий Позныш
« Ответ #3429 : Января 05, 2010, 16:29:20 »
Yury Solovey, На Вашей схеме расщепляется только бриджевый хамбакер. Могу нарисовать специально для Вашего случая, с Вашей же цветовой маркировкой проводов. А можно расщеплять и нековый хамб, пуш-пул позволяет.

Оффлайн serg.land

  • Эксперт
  • *****
  • Сообщений: 1504
Re: Гитарный мастер -- Дмитрий Позныш
« Ответ #3430 : Января 05, 2010, 16:58:18 »
serg.land,  Спасибо :) Только для второго варианта надо поискать тумблер 4PDT типа этого http://www.dontronics-shop.com/4pdt-switch.html
Раз в природе существуют - значит найдутся ;)

Классная штука и прайс вменяемый, стопудово на наших просторах найти можно.

Оффлайн vanesishe

  • Частый посетитель
  • **
  • Сообщений: 139
  • Великий Новгород
Re: Гитарный мастер -- Дмитрий Позныш
« Ответ #3431 : Января 05, 2010, 17:56:20 »
о, Дмитрий, Вы наконец-то решились что-то сделать из падука:), классный баритон получился! опишите плиз вкратце ваши поверхностные ощущения по звуку, сравнивая опять же с грифом из венге и клёна, вроде должно быть не далеко от клёна... интересуюсь не просто так, тоже хочу попробовать.
заранее спасибо.

Оффлайн Дмитрий Позныш Автор темы

  • Ветеран форума
  • ******
  • Сообщений: 3967
  • Настоящему индейцу завсегда везде ништяк!
    • http://poznyshguitars.com
Re: Гитарный мастер -- Дмитрий Позныш
« Ответ #3432 : Января 06, 2010, 00:18:17 »
vanesishe, поиграть на баритоне довелось совсем немного, поэтому чётких ощущений пока не сложилось. Могу сказать, что недалеко и от клёна, и от венге. Немного ближе по частотам к клёну и мягче по звуку, чем венге.
По обработке схож с венге -- твёрже, чем клён. По ощущениям очень приятное дерево.
Скоро буду ещё несколько грифов делать из падука -- будет информации побольше)

Оффлайн Makaroff

  • Живу на форуме
  • *******
  • Сообщений: 10487
  • DIY - my life
Re: Гитарный мастер -- Дмитрий Позныш
« Ответ #3433 : Января 06, 2010, 00:27:05 »
Дмитрий Позныш, Скажите, вот у меня назрел такой вот вопрос. Неоднократно слышал, что бывают получаются гитары мертвые, вроде и спецификации приличные, а звук никакой. Вы отбираете древисину (если да, то как) и бывали у Вас такие случаи?

Оффлайн Дмитрий Позныш Автор темы

  • Ветеран форума
  • ******
  • Сообщений: 3967
  • Настоящему индейцу завсегда везде ништяк!
    • http://poznyshguitars.com
Re: Гитарный мастер -- Дмитрий Позныш
« Ответ #3434 : Января 06, 2010, 00:33:13 »
_SlipknoT_, у меня откровенно мёртвых не было, но в жизни встречались подобные экземпляры.
При покупке, естественно, отбираю по определённым характеристикам. В основном смотрю распил, влажность, сучки, трещины, свилеватости, направление волокон и по возможности простукиваю на резонанс. Основной отбор всё равно происходит в процессе работы после обработки древесины.