Автор Тема: Первая самодельная электрогитара и другие проекты...  (Прочитано 113505 раз)

0 Пользователей и 1 Гость просматривают эту тему.

Оффлайн Engener

  • Ветеран форума
  • ******
  • Сообщений: 3472
  • :-)
Если всё равно на комп пишешь, то поставь ГитарРиг или АмплиТьюб и пишись в линии. Всяко лучше выйдет.

нам надо звук гитары послушать и усилителя с кабинетом. Виртуальные штучки в этом случае не очень уместны

... и добавил:

семпл ничего. Уже получше результат. Надо еще небольшое усилие для того чтоб подняться на еще одну ступень на пути к успеху  ;D
« Последнее редактирование: Августа 17, 2012, 12:10:09 от Engener »

Оффлайн ficus1987 Автор темы

  • Эксперт
  • *****
  • Сообщений: 2050
  • Process engineer...
Надо просто к такой мензуре привыкать :pozor: А времени со службой совсем тю тю, так что будем стараться :rolleyes:

... и добавил:

Engener, дружище! Кстати что за схемка микрофонного усилителя и какой микрофон?
« Последнее редактирование: Августа 17, 2012, 12:19:25 от ficus1987 »

Оффлайн Brown

  • Завсегдатай
  • ***
  • Сообщений: 270
  • Моральный урод
Ну чё, вполне сносный саунд.

Оффлайн ficus1987 Автор темы

  • Эксперт
  • *****
  • Сообщений: 2050
  • Process engineer...
Когда сделаю всё как надо, будет ваще Агонь :crazy:

Оффлайн Engener

  • Ветеран форума
  • ******
  • Сообщений: 3472
  • :-)
усилитель для микрофона у меня был от "мастер кит", схемку могу попозже кинуть. Вполне сносно звучал.
 Да в принципе, схему подходящую можно легко найти в интернете, на чем угодно, какая схемотехника больше нравится.  А сам микрофон у меня - Shure C606, недорогой, но звучит нормально.

Оффлайн Brown

  • Завсегдатай
  • ***
  • Сообщений: 270
  • Моральный урод
нам надо звук гитары послушать и усилителя с кабинетом. Виртуальные штучки в этом случае не очень уместны
А чем этот (смотри внизу) звук не соответствует ЗВУКУ ГИТАРЫ?  Это тот же проц, только не физический, а виртуальный.  Или это опять из разряда "теплого лампового звука"? Если хочешь услышать звучание самого инструмента (физического), тогда надо к нему приложить ухо. Во всем остальном, даже в чистом звуке, подойдет как комбик с кабом, так и вирт-проц. Это же, в конце концов, ЭЛЕКТРО-гитара!
P.S. Чё-то захотелось ДиСи поиграть, но если надо, могу и Пантеру.
« Последнее редактирование: Августа 17, 2012, 15:51:25 от Brown »

Оффлайн ficus1987 Автор темы

  • Эксперт
  • *****
  • Сообщений: 2050
  • Process engineer...
Заделал всё таки за вечер микрофонный усилитель :rolleyes:, судя по осциллографу работает, на днях попробуем через него записать :hmmm:

... и добавил:

Сотонинский ответ получился  >:D
« Последнее редактирование: Августа 19, 2012, 20:06:52 от ficus1987 »

Оффлайн Engener

  • Ветеран форума
  • ******
  • Сообщений: 3472
  • :-)
ficus1987,  супер. а схемка которая?

... и добавил:

во кстати, полезная темка https://guitarplayer.ru/index.php?topic=219342.0

Оффлайн ficus1987 Автор темы

  • Эксперт
  • *****
  • Сообщений: 2050
  • Process engineer...
Re: Первая самодельная электрогитара и другие проекты...
« Ответ #666 : Сегодня в 21:31:26 »

Оффлайн Engener

  • Ветеран форума
  • ******
  • Сообщений: 3472
  • :-)
да, там тему про запись с кабинета почитай, почтиай.

Оффлайн ficus1987 Автор темы

  • Эксперт
  • *****
  • Сообщений: 2050
  • Process engineer...
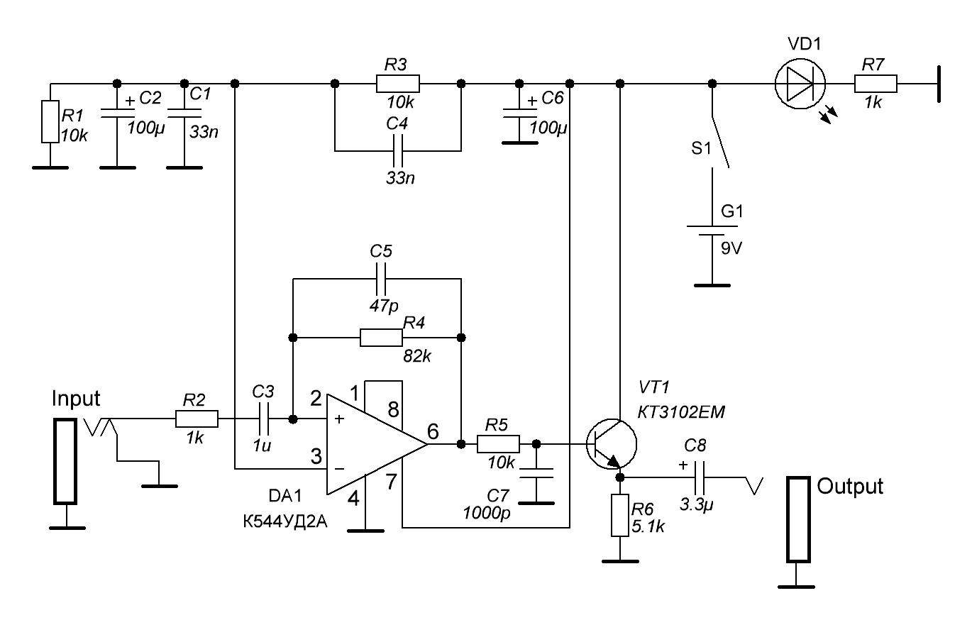
Вот схемка и печатка

... и добавил:

да, там тему про запись с кабинета почитай, почтиай.
Читаю ;) читаю ;)
« Последнее редактирование: Августа 19, 2012, 20:13:33 от ficus1987 »

Оффлайн lonbor

  • Эксперт
  • *****
  • Сообщений: 1101
"потому как пальцы не привыкли так растягиваться на такой мензуре".
Пошто забабахал мензуру под "не свои пальцы"?

Оффлайн ficus1987 Автор темы

  • Эксперт
  • *****
  • Сообщений: 2050
  • Process engineer...
Хотелось чего то не стандартного ;D Вот и получил по паклям  :pozor:

Оффлайн lonbor

  • Эксперт
  • *****
  • Сообщений: 1101
Да, гриф в гитаре самая "тонкая" вещь.

Оффлайн ficus1987 Автор темы

  • Эксперт
  • *****
  • Сообщений: 2050
  • Process engineer...
Да, гриф в гитаре самая "тонкая" вещь.
При чём во всех смыслах ;)

Если меня дождями не смоет, завтра постараюсь закончить несколько проектов :rolleyes: