Автор Тема: Схема Cornford Harlequin  (Прочитано 345895 раз)

0 Пользователей и 2 Гостей просматривают эту тему.

Оффлайн Crash85

  • Частый посетитель
  • **
  • Сообщений: 218
Re: Схема Cornford Harlequin
« Ответ #990 : Марта 13, 2013, 20:08:48 »
Это просто праздник какой то! :)


Лейка с потами.



И действительно праздник! Коллега!, огурец!!!! :) Пойду прям бутылочку пивка открою под такое дело.... :)  Ээээх, почему же в октябре уважаемый Shrila еще не купил "оригинал"...Глядишь сразу бы его начал собирать....Хотя нисколько не жалею, не услышав Арлика и не узнав на что он способен интереса к Каррере возможно и не было бы...В общем Ура товарищи!!!!!!!!!!!!!!!! ;)

Оффлайн Demonoid

  • Эксперт
  • *****
  • Сообщений: 1850
  • Simplicity is the ultimate sophistication
Re: Схема Cornford Harlequin
« Ответ #991 : Марта 13, 2013, 20:09:08 »
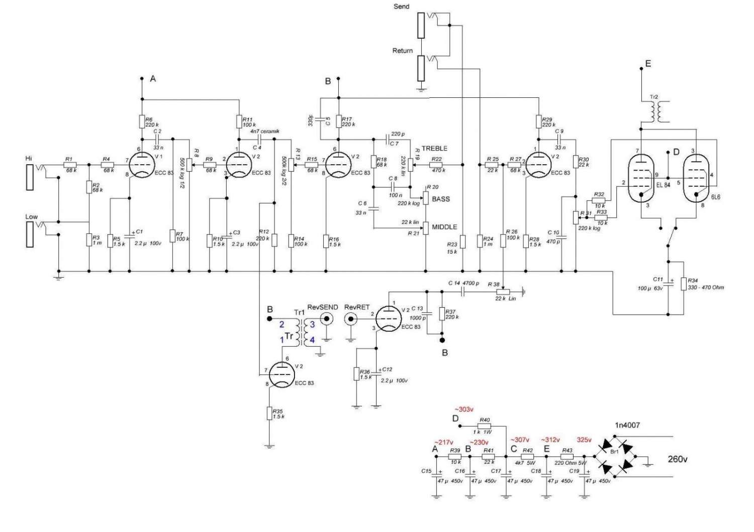
Схема, с некоторыми исправлениями

Оффлайн Log_out

  • Эксперт
  • *****
  • Сообщений: 1162
Re: Схема Cornford Harlequin
« Ответ #992 : Марта 13, 2013, 20:13:07 »
блин, я всё самое интересное почти пропустил, обтягивал дермантином с соседской двери корпус для 5Е3 :) :)
Сейчас буду всех соучастников плюсовать :)

Оффлайн Demonoid

  • Эксперт
  • *****
  • Сообщений: 1850
  • Simplicity is the ultimate sophistication
Re: Схема Cornford Harlequin
« Ответ #993 : Марта 13, 2013, 20:16:57 »
Мне Shrila, скинул целую фотосессию внутрянки, весит 60 мБ, кому интересно пишите в личку, дам ссыль на архив.

... и добавил:

Поставьте пожалуйста кто нибудь за меня плюс Shrila он сегодня карреру свою вскрыл для нас!!! Честь ему и хвала!
« Последнее редактирование: Марта 13, 2013, 20:20:22 от Demonoid »

Оффлайн Log_out

  • Эксперт
  • *****
  • Сообщений: 1162
Re: Схема Cornford Harlequin
« Ответ #994 : Марта 13, 2013, 20:21:40 »
да уже заплюсовали :)

Оффлайн Crash85

  • Частый посетитель
  • **
  • Сообщений: 218
Re: Схема Cornford Harlequin
« Ответ #995 : Марта 13, 2013, 20:22:09 »
как плюсовать? У меня походу еще мало постов и мне пока не разрешено??? Или просто я не вижу нужной кнопки?

... и добавил:

По-моему тема по активности на рекорд идет ;) И это не может не радовать! :)
« Последнее редактирование: Марта 13, 2013, 20:26:00 от Crash85 »

Оффлайн Log_out

  • Эксперт
  • *****
  • Сообщений: 1162
Re: Схема Cornford Harlequin
« Ответ #996 : Марта 13, 2013, 20:30:07 »
Demonoid, я пока ещё в схему не вникал, но при беглом просмотре не понял где точка С ?

Оффлайн Demonoid

  • Эксперт
  • *****
  • Сообщений: 1850
  • Simplicity is the ultimate sophistication
Re: Схема Cornford Harlequin
« Ответ #997 : Марта 13, 2013, 20:32:22 »
Demonoid, я пока ещё в схему не вникал, но при беглом просмотре не понял где точка С ?

 точка "С" это и есть точка "Д" ))  по сути.

Оффлайн Shrila

  • Опытный
  • ****
  • Сообщений: 602
  • हरे कृष्ण
Re: Схема Cornford Harlequin
« Ответ #998 : Марта 13, 2013, 20:33:21 »
Выходник значит имеет первичку с отводом, который висит неподключенный. Либо две обмотки со средней точкой как у двутакта. Вторичка так же со свободным отводом. В выходные потыкаю тестером, поразбираюсь. Только вот как понять на какую нагрузку расчитана вторичка? Это можно как то высчитать?

Оффлайн alkuz

  • Ветеран форума
  • ******
  • Сообщений: 4481
  • Зарегистрированный
    • http://
Re: Схема Cornford Harlequin
« Ответ #999 : Марта 13, 2013, 20:34:09 »
Shrila, если еще не собрал конструкцию и не зачехлил фотоаппарт - сделай пожалуйста фотографии передней и задней плоскостей шасси, для того, чтобы сделать проекции и по ним чертеж. Но как можно более перпендикулярно к плоскости снимаемых поверхностей. Отрисую шасси и панели - выложу с размерами.

P.S. ну и полную, перпендикулярную фотку со стороны монтажа, тоже для отрисовки более-менее точных размеров по технологическим отверстиям
« Последнее редактирование: Марта 13, 2013, 20:37:30 от alkuz »

Оффлайн Demonoid

  • Эксперт
  • *****
  • Сообщений: 1850
  • Simplicity is the ultimate sophistication
Re: Схема Cornford Harlequin
« Ответ #1000 : Марта 13, 2013, 20:38:58 »
Выходник значит имеет первичку с отводом, который висит неподключенный. Либо две обмотки со средней точкой как у двутакта. Вторичка так же со свободным отводом. В выходные потыкаю тестером, поразбираюсь. Только вот как понять на какую нагрузку расчитана вторичка? Это можно как то высчитать?

 Можно но надо знать коэфициент трансформации, как я понимаю... Калибр провода нужно знать, сечение железа, толщину набора , и т.п.

 Вот на счет первички это интересно, либо транс действительно под двухтакт либо под ультралинейный режим...

Оффлайн Crash85

  • Частый посетитель
  • **
  • Сообщений: 218
Re: Схема Cornford Harlequin
« Ответ #1001 : Марта 13, 2013, 20:44:03 »
Shrila, если еще не собрал конструкцию и не зачехлил фотоаппарт - сделай пожалуйста фотографии передней и задней плоскостей шасси, для того, чтобы сделать проекции и по ним чертеж. Но как можно более перпендикулярно к плоскости снимаемых поверхностей. Отрисую шасси и панели - выложу с размерами.

P.S. ну и полную, перпендикулярную фотку со стороны монтажа, тоже для отрисовки более-менее точных размеров по технологическим отверстиям
Вот после такого грех переделывать шасси от Арлекина под Карреру, однозначно надо новое по Вашим, Александр, наиточнейшим чертежам! ;)

Оффлайн alkuz

  • Ветеран форума
  • ******
  • Сообщений: 4481
  • Зарегистрированный
    • http://
Re: Схема Cornford Harlequin
« Ответ #1002 : Марта 13, 2013, 20:45:12 »
Demonoid,  юбилейный ответик получился  ;)

... и добавил:

Crash85, ну, тогда-уж как минимум два  ;)

Оффлайн Shrila

  • Опытный
  • ****
  • Сообщений: 602
  • हरे कृष्ण
Re: Схема Cornford Harlequin
« Ответ #1003 : Марта 13, 2013, 20:49:56 »
alkuz,  У меня батареи подсели в фотике, я завтра вечером сфоткаю. В принципе я могу в выходные чертеж шасси сделать со всеми размерами, зачем ананизмом по фоткам заниматься  ???

Оффлайн alkuz

  • Ветеран форума
  • ******
  • Сообщений: 4481
  • Зарегистрированный
    • http://
Re: Схема Cornford Harlequin
« Ответ #1004 : Марта 13, 2013, 20:54:44 »
Shrila, я не только само шасси, но и все надписи, с точным расположением и шрифтами повторю. Я это уже по Арлекину делал и многие воспользовались. Срочности такой-уж нет, так что подождем батареек  :). Но и эскизы с размерами, хотя-бы основные, тоже будут полезны. Заранее спасибо!  :)