Автор Тема: спаять Fender Champ (или чего попроще)  (Прочитано 234127 раз)

0 Пользователей и 1 Гость просматривают эту тему.

Оффлайн niz

  • Эксперт
  • *****
  • Сообщений: 1252
  • верните мне 1957
Re: спаять Fender Champ (или чего попроще)
« Ответ #2190 : Декабря 09, 2014, 21:05:31 »
кто нибудь пробовал ставить к73-15а? как они? может кто нибудь не именно в чамп ставил

Оффлайн iZEP

  • Живу на форуме
  • *******
  • Сообщений: 21089
  • .._ .__. .. __.. _.. .._
Re: спаять Fender Champ (или чего попроще)
« Ответ #2191 : Декабря 09, 2014, 21:46:06 »
niz, я ставил и буду. Ничего плохого мои ухи не услыхи)))))

Оффлайн niz

  • Эксперт
  • *****
  • Сообщений: 1252
  • верните мне 1957
Re: спаять Fender Champ (или чего попроще)
« Ответ #2192 : Декабря 09, 2014, 23:26:41 »
пойду чтоль всетаки выпаяю эти беленькой кондеры

Оффлайн Sofa_Guitarrero

  • Опытный
  • ****
  • Сообщений: 712
  • Диванщик! Из палаты мер и весов! BMWMotorrad-труЪ!
Re: спаять Fender Champ (или чего попроще)
« Ответ #2193 : Декабря 10, 2014, 03:48:46 »
Осциллографа нет. Концы менял - без толку. Склоняюсь к мысли, что дин сам по себе чувстительный и честно выдаёт, что на него подаёт амп с его несовершенным фильтром. А на 8" этого не слыхать  ???
Навесить ну пусть хоть китайские 22мкФ дополнительно после дросселя?

Оффлайн iZEP

  • Живу на форуме
  • *******
  • Сообщений: 21089
  • .._ .__. .. __.. _.. .._
Re: спаять Fender Champ (или чего попроще)
« Ответ #2194 : Декабря 10, 2014, 08:55:38 »
пойду чтоль всетаки выпаяю эти беленькой кондеры
а чё тада спрашивал?

Оффлайн serf house

  • Завсегдатай
  • ***
  • Сообщений: 269
Re: спаять Fender Champ (или чего попроще)
« Ответ #2195 : Декабря 10, 2014, 12:54:00 »
Навесить ну пусть хоть китайские 22мкФ дополнительно после дросселя?

Схема 5F1, нету дросселя. Фильтра менять пробовал, трансы тоже. Может это норма для него...

Оффлайн bottle

  • Ветеран форума
  • ******
  • Сообщений: 6388
  • решил включить дурачка
Re: спаять Fender Champ (или чего попроще)
« Ответ #2196 : Декабря 10, 2014, 13:11:07 »
serf house, дроссель поставь ;)

Оффлайн serf house

  • Завсегдатай
  • ***
  • Сообщений: 269
Re: спаять Fender Champ (или чего попроще)
« Ответ #2197 : Декабря 10, 2014, 16:43:10 »
bottle, мля(((
И взять то негде. Заказ - невариант. Хоть твз мотай на шару((

Оффлайн niz

  • Эксперт
  • *****
  • Сообщений: 1252
  • верните мне 1957
Re: спаять Fender Champ (или чего попроще)
« Ответ #2198 : Декабря 10, 2014, 18:43:28 »
а чё тада спрашивал?
да просто в телеке одном увидал такие кондеры, не те которые в аллюминеаом корпусе да по бокам затычки резиновые, а эти  типо из пластика, показались интеоесными, решил узнать у народа, стоит ли применять или лучше так и оставит в телеке :D

Оффлайн niz

  • Эксперт
  • *****
  • Сообщений: 1252
  • верните мне 1957
Re: спаять Fender Champ (или чего попроще)
« Ответ #2199 : Декабря 17, 2014, 11:56:00 »
копался в картинках, увидел нечто
как вам такое расположение выходника?  :7: :D

Оффлайн Mepk

  • Эксперт
  • *****
  • Сообщений: 1855
  • Еще один соберу - и всё...
    • Мой блог
Re: спаять Fender Champ (или чего попроще)
« Ответ #2200 : Декабря 17, 2014, 12:02:13 »
Во многих старых однотактах так. В чем проблема?

Оффлайн serg.land

  • Эксперт
  • *****
  • Сообщений: 1504
Re: спаять Fender Champ (или чего попроще)
« Ответ #2201 : Декабря 17, 2014, 15:54:53 »
Минимальная длина проводов к динамику, а если транс легкий, то и крепление получается надежным. Плюс не нужно париться с размещением транса на шасси.

Оффлайн Marksheider

  • Новичок
  • *
  • Сообщений: 14
  • GuitarPlayer.Ru fan!
Re: спаять Fender Champ (или чего попроще)
« Ответ #2202 : Января 21, 2015, 11:09:30 »
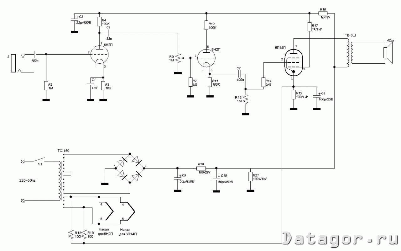
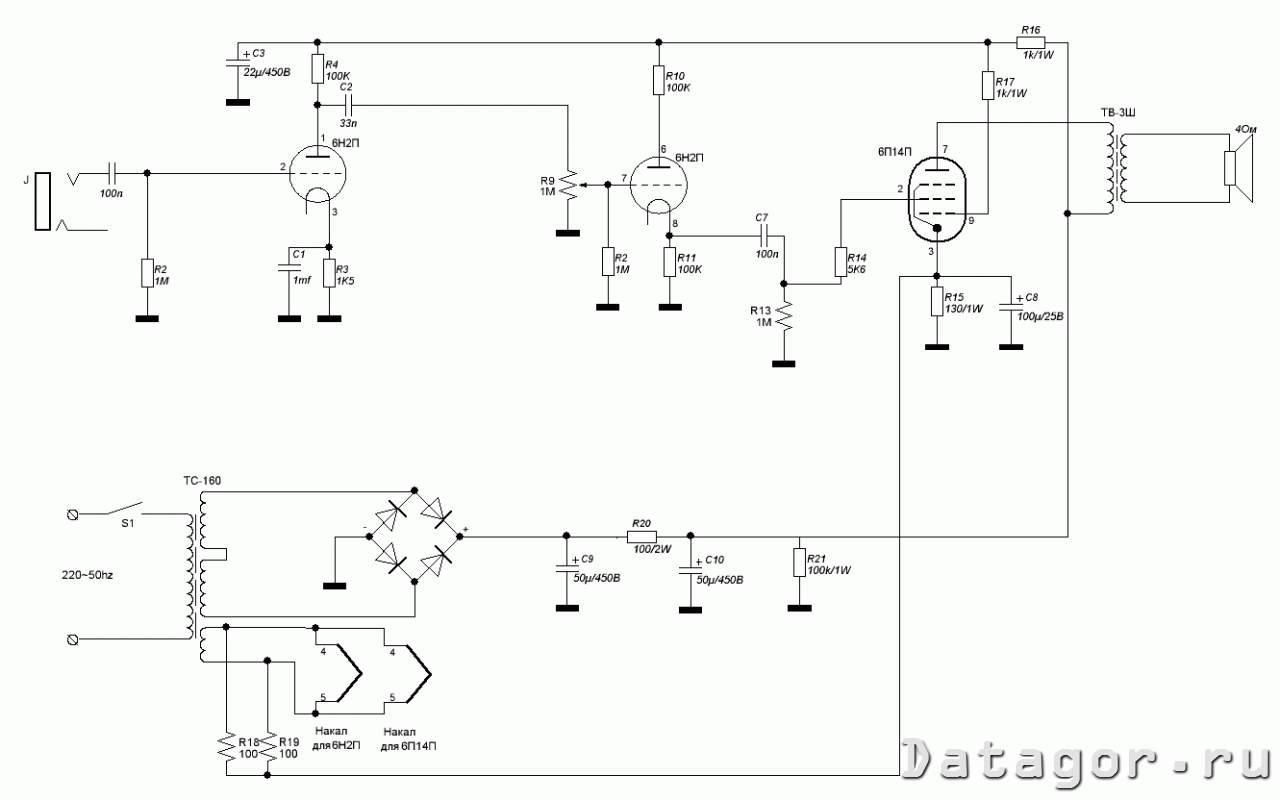
Прошу прощения, может не совсем по теме, но не хотелось создавать новую. Собрал я, скажем так, макет некоего усилителя по приведенной ниже схеме. Несмотря на очень своеобразный монтаж и использованные детали, ничего не шумит, звук чистый и достаточно громкий. Решил продолжить эксперименты. Заказал корпус, сейчас выбираю трансформаторы. Однако, появилось желание немного усложнить схему и применить чистый канал из Твина. Вопрос следующий, могу ли я безболезненно добавить к схеме Твина оконечник на 6п14п из первой схемы и нужно ли будет менять номиналы обвеса. Спасибо

Оффлайн Виталийй

  • Частый посетитель
  • **
  • Сообщений: 232
  • GuitarPlayer.Ru fan!
Re: спаять Fender Champ (или чего попроще)
« Ответ #2203 : Января 21, 2015, 11:22:19 »
Там пять минут перепаять, почему бы и нет))))))))

Оффлайн Marksheider

  • Новичок
  • *
  • Сообщений: 14
  • GuitarPlayer.Ru fan!
Re: спаять Fender Champ (или чего попроще)
« Ответ #2204 : Января 21, 2015, 11:28:47 »
Перепаять-то не вопрос. Вопрос, насколько это все будет согласовано. Опять же, делать буду на печатной плате. Поэтому хочется со схемой сразу определиться