Автор Тема: Анодное напряжение  (Прочитано 658 раз)

0 Пользователей и 1 Гость просматривают эту тему.

Оффлайн Kurenkou Автор темы

  • Частый посетитель
  • **
  • Сообщений: 152
  • GuitarPlayer.Ru fan!
Анодное напряжение
« : Июля 17, 2025, 00:44:53 »
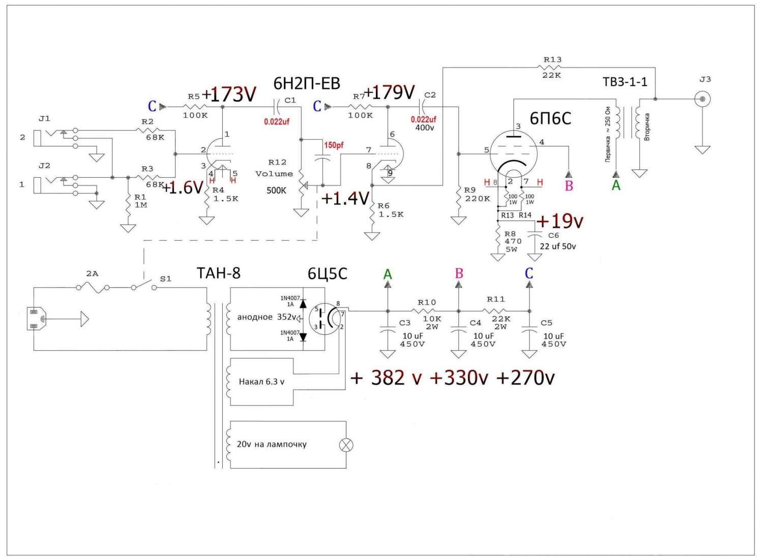
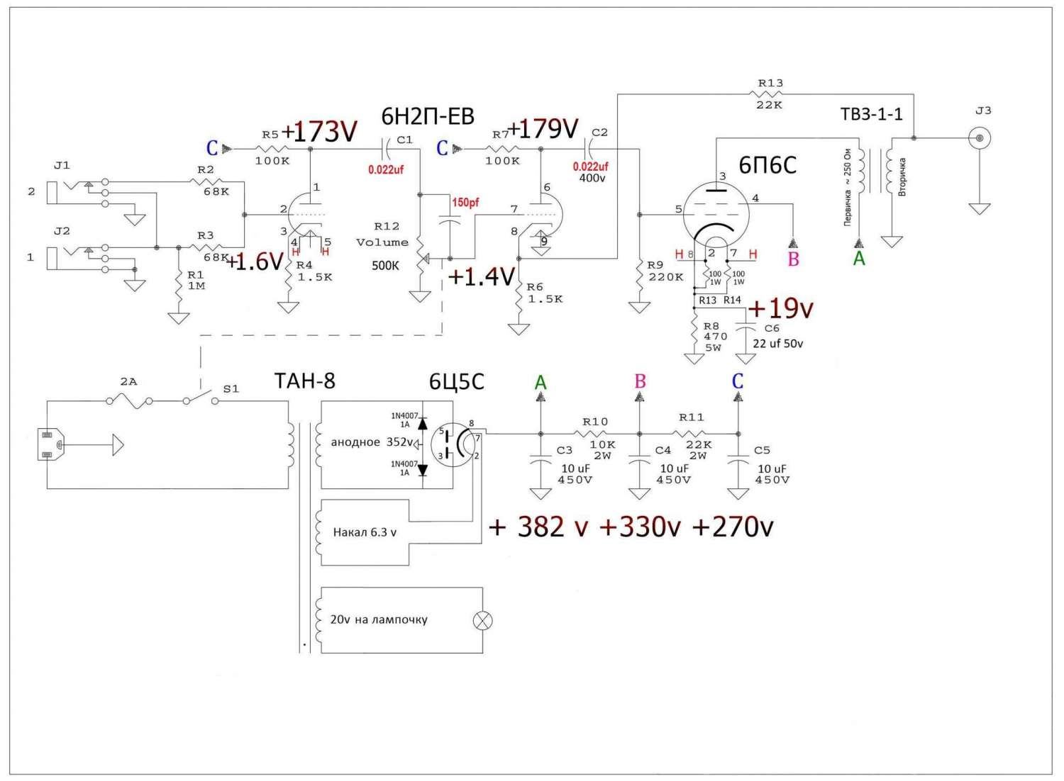
Приветствую! Хватит ли напряжения со всех обмоток для анода в этой схеме, и я так понимаю для накала кенотрона отдельная обмотка идет?

... и добавил:

Вместо среднего отвода скорее всего два диода будет (если это влияет на анодное напряжение конечно🫣)
« Последнее редактирование: Июля 17, 2025, 00:52:00 от Kurenkou »

Оффлайн major73727

  • Эксперт
  • *****
  • Сообщений: 1856
  • Новосибирск.
Re: Анодное напряжение
« Ответ #1 : Июля 17, 2025, 07:52:46 »
А самому посчитать?
Со всех обмоток ~ 250 вольт переменки. (будет больше, если в сети 230 вольт).
После моста (если мост) примерно +350 вольт на холостом ходу.
Если с кенотроном от этого трансформатора - будет вольт 150...160 , а то и меньше анодного, имхо.
В схеме ТАН8 указан, тот можно с кенотроном сделать, хватит и вольт и тока.
« Последнее редактирование: Июля 17, 2025, 07:55:25 от major73727 »

Оффлайн Kurenkou Автор темы

  • Частый посетитель
  • **
  • Сообщений: 152
  • GuitarPlayer.Ru fan!
Re: Анодное напряжение
« Ответ #2 : Июля 17, 2025, 12:33:26 »
А самому посчитать?
Со всех обмоток ~ 250 вольт переменки. (будет больше, если в сети 230 вольт).
После моста (если мост) примерно +350 вольт на холостом ходу.
Если с кенотроном от этого трансформатора - будет вольт 150...160 , а то и меньше анодного, имхо.
В схеме ТАН8 указан, тот можно с кенотроном сделать, хватит и вольт и тока.

Если использовать тан-8 все таки, где взять отвод из середины? И еще по току не совсем понятно, на анодной обмотке указан ток 40ма, а анодный ток у 6ц5с 300ма, хватит ли этого, или я чет не вдупляю(100%)🥲

Оффлайн major73727

  • Эксперт
  • *****
  • Сообщений: 1856
  • Новосибирск.
Re: Анодное напряжение
« Ответ #3 : Июля 18, 2025, 05:54:34 »
В нете схем полно, первая попавшаяся:

Обмотки последовательно, начала с концами (начала обозначены точками), из середины - отвод.
Будет два плеча по ~ 300 вольт.
Ток кенотрона - это его максимальный ток.
Т.е. 50 мА он потянет с песней.

Оффлайн Kurenkou Автор темы

  • Частый посетитель
  • **
  • Сообщений: 152
  • GuitarPlayer.Ru fan!
Re: Анодное напряжение
« Ответ #4 : Июля 18, 2025, 10:44:50 »
В нете схем полно, первая попавшаяся:

Обмотки последовательно, начала с концами (начала обозначены точками), из середины - отвод.
Будет два плеча по ~ 300 вольт.
Ток кенотрона - это его максимальный ток.
Т.е. 50 мА он потянет с песней.

Аа, понял, спасибо большое!! То есть надо последовательно подключить 4обмотки (140+160+140+160) и из центра сделать отвод, как раз 300-0-300 получится? Если по схеме смотреть. Или только 140+160

... и добавил:

И не будет ли 300 (или чуть больше) вольт до выпрямления для анода 6п6с

... и добавил:

Избыточно*
« Последнее редактирование: Июля 18, 2025, 11:13:52 от Kurenkou »