Ну смотри - я играл в беринжер самый дешевый, в свистки и прочую фигню. Нигде ни сталкивался с проблемой хедрума - т.е. можно было настроить нормальный гейн, как надо. И там точно нету поднятия аналогвой части до +/-12в.
Делитель на входе - да, я понимаю что шум, и чем больше резисторы - тем больше шум.
Кстати - USB-cвистки.
Пока потестил еще три таких вот штуки.
нонейм, подделка под беринжера гитарного - по сути тоже нонейм, и orico sc2.

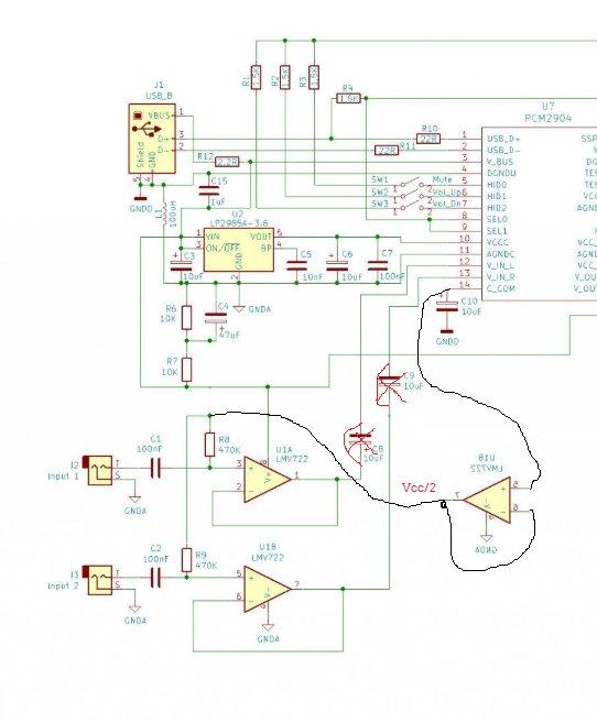
достаточно хорошо себя показал свисток ORICO SC2 - только там аналоговое питание нужно фильтровать - отключаю ноут от питания - и становится значительно меньше шумов. Отрезаю аналоговый вход на чипе от аналоговой части и даю резистор 1500ом на землю от аналогового входа кодека - и все тихо, подключаю ОУ обратно - и характерные шумы по питанию в виде разных интерференций, вибраций и прочего зуда. Аналоговая часть питается сразу от усб, без какого либо фильтра. Земля вроде тоже общая (аналоговая и цифровая). Еще сильно не рассматривал. Но в целом - неплохо, как на свисток за 10 баксов. )
Остальные два - даже говорить не хочу. В "белом" - чип-капелька, музыку слушать кстати норм, а вот вход шумный очень.
В подделке под беринжера - какой-то SSOP24 без опознавательных знаков и пара конденсаторов. Светодиодик для Clip - впаян, но от пяток не идет никаких дорожек - т.е. "для мебели" стоит. )) Шумит и по выходу и по входу. Отвратительно... ))