Автор Тема: байпасс boss sd-1  (Прочитано 1151 раз)

0 Пользователей и 1 Гость просматривают эту тему.

Оффлайн dee_man Автор темы

  • Завсегдатай
  • ***
  • Сообщений: 430
    • Новьсталь - нержавейка и титан
байпасс boss sd-1
« : Октября 06, 2009, 22:53:39 »
имеется обычный тайваньский босс, при выключенном эффекте, когда положение гейна больше половины, к чистому звуку гитары прибавляется некое жужжание, если гейн убрать вноль, то все встает на свои места. В чем косяк? потыкал пояльником на возможность непропая, вродь все нормально....

Оффлайн NektoS

  • Эксперт
  • *****
  • Сообщений: 1619
Re: байпасс boss sd-1
« Ответ #1 : Октября 07, 2009, 07:40:19 »
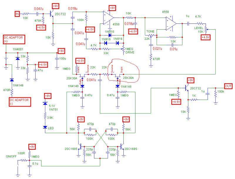
Возможно пролазит ограниченный сигнал через полевик.203031-0

Оффлайн dee_man Автор темы

  • Завсегдатай
  • ***
  • Сообщений: 430
    • Новьсталь - нержавейка и титан
Re: байпасс boss sd-1
« Ответ #2 : Октября 07, 2009, 08:49:41 »
спасиб, попробую поменять его

Оффлайн NVN

  • Завсегдатай
  • ***
  • Сообщений: 471
Re: байпасс boss sd-1
« Ответ #3 : Октября 08, 2009, 00:14:31 »
С полевиком может быть всё нормально - он может несовсем закрываться от управляющих цепей. Надо сначала смотреть напряжение на затворе - если такое же как на другом транзисторе, значит менять его. Только учитывай, что транзисторы работают обратно, т. е. когда открыт первый, второй закрыт и наоборот.
Удачи.

Оффлайн WP

  • Частый посетитель
  • **
  • Сообщений: 157
Re: байпасс boss sd-1
« Ответ #4 : Октября 08, 2009, 11:12:40 »
Стандартная проблема на сд-1. В инете по этому вопросу всё обмусолено. Даже картинка есть

Оффлайн dee_man Автор темы

  • Завсегдатай
  • ***
  • Сообщений: 430
    • Новьсталь - нержавейка и титан
Re: байпасс boss sd-1
« Ответ #5 : Октября 08, 2009, 12:19:02 »
спасибо большое))