Автор Тема: Басовая средне-мощная голова на окталах. Долгострой.  (Прочитано 7937 раз)

0 Пользователей и 1 Гость просматривают эту тему.

Оффлайн Gerain9

  • Частый посетитель
  • **
  • Сообщений: 119
  • GuitarPlayer.Ru fan!
Tander, ...круто, нет слов :crazy:  но это уж на крайний случай...
 у нас тут только один ларёчек на весь городок, только в нём вообще ничего нет. Когда мне срочно надо было один кондёр, "вылечить" тиканье вибрато в фендере, любой, его и то не было :pozor: с осени уговариваю их привезти мне 20-ти мм предохранителей на 2 и 3 ампера, не уговариваются... :7:

Оффлайн InvaderAlex

  • Частый посетитель
  • **
  • Сообщений: 195
как продвигается сборка?

Оффлайн Tander Автор темы

  • Ветеран форума
  • ******
  • Сообщений: 3732
    • Efremoff
Крупные компоненты все найдены либо купленны (лампы, трансы все, высоковольные конденсаторы, мощные резисторы, панельки, высоковольная пленка) , но в связи с покупкой нового баса - немного отложился проект. Надо будет докупить немного рассыпухи еще - резисторы металлопленочные 1ваттные, монтажный провод, текстолит на платы, материал на корпус и на шасси.

Оффлайн Tander Автор темы

  • Ветеран форума
  • ******
  • Сообщений: 3732
    • Efremoff
А кто что знает о 6Ж32П на входе басового преда? может еще один канал сделать (место есть, лампы эти тоже), или как подключаемый первый каскад? или оставить эти лампочки для чего-то гитарного?
 

Оффлайн Vitallka

  • Эксперт
  • *****
  • Сообщений: 1175
  • Антиум
6ж32п + один триод будет весьма неплохой преамп, причем триод типа 6н1п или 6н23п будет звучать жирнее, чем 12ах7. Только микрофонить может эта 6ж32п.
Обвязку, для начала, попробуй вот такую

А после поставь межкаскадную коррекцию или ТБ по вкусу

Оффлайн Олег Кононов

  • Частый посетитель
  • **
  • Сообщений: 207
  • Чайник
Двойной триод в каскодном включении заметно выигрывает у пентода. Не микрофонит, и не так сильно шумит.

Оффлайн Darksid

  • Эксперт
  • *****
  • Сообщений: 1198
  • Паяю не спеша для души.....
Если ставить электролиты в питании этажеркой- обязательно нужны выравнивающие резисторы, иначе бахнет рано или поздно.
По 1Мом я ставил 0.5Вт как то так


Оффлайн SBB

  • Завсегдатай
  • ***
  • Сообщений: 308
А кто что знает о 6Ж32П на входе басового преда? может еще один канал сделать (место есть, лампы эти тоже), или как подключаемый первый каскад? или оставить эти лампочки для чего-то гитарного?
 

У Дамбла есть усилитель SSS . Делал он его для баса, но отлично звучала в него и гитара. Так в одном из вариантов был преамп на EF86 .Первый каскад триодом, второй пентодом. Я когда то делал. Отлично звучал. Не микрофонил, но с некоторыми лампочками сильно шумел. ТБ можно свой.




Только в аноде второго пентода не 47к , а 180-220 к
« Последнее редактирование: Января 14, 2014, 23:51:33 от SBB »

Оффлайн Tander Автор темы

  • Ветеран форума
  • ******
  • Сообщений: 3732
    • Efremoff
Всем спасибо, больше понравился первый вариант (проще, да и места на 2 лампы не очень есть). Возможно данный каскад сделаю отдельно, и буду подключать его по желанию к обеим каналам. т.е. просто тумблер и ручка регулирующая выходной, с этого каскада, уровень. может получится инетересно - на больших уровнях будет грузить триоды - получим ламповый басовый перегруз.

Darksid, да, я именно так и планировал с этими резисторами.

... и добавил:

SBB, закинь, пожалуйста, схему через "ответ"->Вложения. Т.к. при клике не открывается полная схема, да и теряются они со временем...
« Последнее редактирование: Января 15, 2014, 00:00:29 от Tander »

Оффлайн SBB

  • Завсегдатай
  • ***
  • Сообщений: 308
Не вопрос. Через " Вложения"

Оффлайн Тимон

  • Ветеран форума
  • ******
  • Сообщений: 3556
  • Мохнатый
Tander, какое состояние проекта сейчас? Доделал? Почему мощник выбрал с диф.каскадом, а не ФИРНом как в более поздних ампегах? Какой выходной транс планируешь использовать/заиспользовал?

Оффлайн Tander Автор темы

  • Ветеран форума
  • ******
  • Сообщений: 3732
    • Efremoff
Проект заморожен, за отсутсвием свободного времени. выходник (как и сетевик) - местный, польского производства, от конторы Indel - ее тут хвалят, для двух 6L6. Мощник выбрал такой, как был в оригинальном В15, особо ничего плохого в нем не вижу... вроде.

Оффлайн Tander Автор темы

  • Ветеран форума
  • ******
  • Сообщений: 3732
    • Efremoff
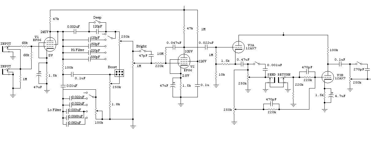
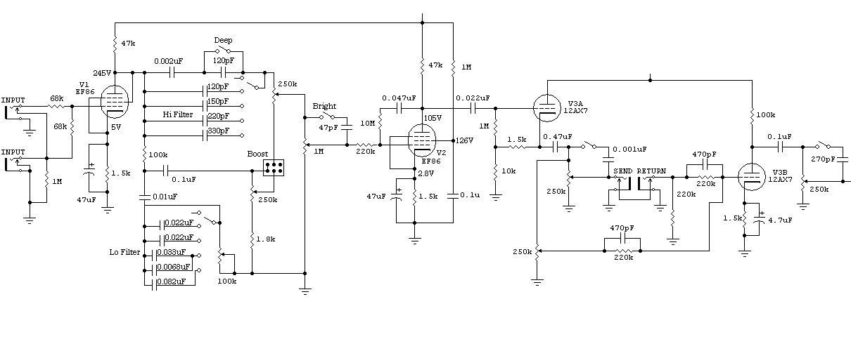
Таак, проект чуток разморозился. Появилась возможность сделать преамп пока. Переработал схему, т.к. захотелось овердрайва. Послушав разные аппараты - больше всего понравилась смешение гитарного овера лампового от Orange, который подмешивали к басовому чистому сигналу.. Плюс попытался реализовать мечты по поводу EF86 на входе... в общем - схема преда:

1047531-0

Суть - 2 паралельных канала. Верхний канал - смешанный Ампег и фендер. Переключаемый темброблок. Нижний канал - гитарный Orange, немного модифицированный, с подрезанным немного низом (низа хватает в вернхнем канале).

По входу - общий буфер на пентоде (EF86), по выходу - почти классический катодный повторитель, с доп.триодом, для "мягкой" компрессии сигнала выходного.
Второй канал - подмешивает перегруз к первому. Т.е. можно получить либо звучащий первый канал, либо звучащий второй (без низа почти правда), с различными вариациями смешивания.

Интересно - насколько вообще жизнеспособно подобное решение? или хлам полный? жду критику! )))


Оффлайн Тимон

  • Ветеран форума
  • ******
  • Сообщений: 3556
  • Мохнатый
Tander, ну я преследовал ту же идею, только не так экстремально: два канала, могут включаться в параллель, оба можно умеренно подгрузить, один более динамичный с вырезом середины/плоской ачх (аля фендер), второй более компрессированный с возможностью нарулить линейную ачх/подъем/вырез середины (аля портафлекс). В чем плюс — можно рулить вырезом и серединой отдельно и смешивать, подгружать НЧ/ВЧ независимо, в один из каналов можно включить любой фуз и смешать с чистым так как хочется, если штатного лампового угруза не хватает и т.д. и т.п.

Что мне не нравится в твоей концепции:
* пентод на входе скорее всего будет грузиться с басом на слэпе и сильной атаке.
* если уж делать два канала, то с разными входами и возможностью их линковки (см. выше)
* я честно не слышал ни одного годного для баса лампового сильного перегруза на лампах и не стал бы пихать такой в голову — есть мнение (и не только мое), что его достаточно сложно сделать по ряду причин
* 6Н8С говорят грузятся хреново. Тогда уж пальцы с возможностью выбора по вкусу.

Оффлайн Tander Автор темы

  • Ветеран форума
  • ******
  • Сообщений: 3732
    • Efremoff
ок. спасибо за содержательный ответ. прокомментирую.

* пентод может и будет грузится - тут нужно подбирать напряжение на сетке и аноде, а так же коэф. усиления. - в общем - нужно считать и симулировать.

* два канала с разными выходами? а смысл? я каждый канал могу отдльно потенциометром выкрутить в 0 и останется только один канал звучать. Хотя можно - я думаю криминально на концепции это не скажется.

* насчет перегруза. Лучший перегруз для баса, как по мне - с достаточно крупным зерном (поэтому и оранж график, хотя есть масса других вариантов), но при этом не сильно хайгейновый. Второй важный момент - постоянное пристувие чистого баса в перегруженом звуке - для этого 2 параллельных канала - 1 чистый, 2 груженый. По этой же причине взята гитарная схема "перегруженного" канала - в ней меньше будет размазанного низа (его подмешиваем с чистого канала), да и в целом более сухой и собранный звук. Попробуй при возможности воткнуть бас одновременно в басовй комбик и гитарный (только что-то крупнозернистое и не очень хайгейновое) - и услышишь очень интересный вариант. ))) мне по крайней мере понравилось очень. правда там еще гитарный динамик играл....

* лампы 6н9с (а не 8 ), параметрически - практически полный аналог 6н2п (а соответсвенно очень близко к той же 12AX7). Грузятся - на ура, тем более что не забываем, что перед ними стоит пентод еще, который неплохо так раскачивает сигнал. Плюс эти лампы понравились общим звуком своим. их единственный, на мой взгляд, серьезный минус - сильно их не раскрутишь - может начать микрофонить этот октал... Но опять же - можно с этим побороться.
« Последнее редактирование: Июля 01, 2014, 16:41:40 от Tander »