На данный момент я являюсь владельцем Yamaha TRB 5II японского производства. Всем хорош агрегат, и звук - то что я люблю, и удобство. Есть только один минус - встроеный преамп ощутимо шипит. В какой-то момент это достало, и было принято решение попробовать сделать исследование родного преампа на предмет виновника проблемы.
Раскрыв заветный отсек на басгитаре, было понятно что без поллитра там не разобратся, а поскольку я не пью - то ничего не оставалось делать, как отправлятся на просторы интернетов в поиски схемы данного чуда японской инженерии.
Было найдено - схема, плата, список деталей.
Схема:

Плата:

Мда, слов нет. К чем городить такой огород? Но тем не менее - делать что-то надо. Сразу же были заменены операционники на что-то более тихое - OPA2134 - но энергопотребление двух оперов по 8-10мА каждый стало ощутимо быстрее жрать батарейку. При том что каких-либо улучшений в звуке заметно не было - как шипело так и шипит. Значит не туда смотрим. Заглянув в раздел питания (обычно шипят резисторы в делителе неплохо, если они большие) - вздрогнул, и отложил до лучших времен - разбиратся "что это блин все такое?

" - как-то не тянуло.
Была попытка отдать сигнал "почти" напрямую сразу после потенциометра бленда к потенциометру громкости. Выпаеваем ножку резисторов по 4,7К (R15-R16) со стороны входа на ОР200 и выпаеваем минусовую ножку конденсатора С53 - после чего соеденяем эти две ножки резисторов с отпаяной ножкой конденсатора проводком. жел-но экранированным на массу. Эквалайзером я особо все равно в нем не пользовался - т.к. высокие не добавишь - шипеть начинает, а низов и середины и так хватает.
Это дало следующие результаты. Звук стал лучше. Он стал как-то живее, динамичнее, сочнее. Стало слышно что это реально японец. Нафига тогда в басу эквалайзер мне?? Минусы - уровень сигнала упал где-то на 12-15дБ.
Насчет шипения - вроде тоже снизилось - но сказать трудно, т.к. за счет более низкого выходного сигнала, приходится добавлять чувствительность на карте, и уже начинает шипеть сама карта - и влияния на шум регулятора громкости уже не особо ощущяется. Позже пробовал в студийный пульт воткнутся на прямую - при выкручивании громкости баса - появлялось шипение, но сложно сказать - больше оно или меньше чем было. Но есть. Видимо сказываются входные каскады, которые к слову тоже достаточно странно сделаны - транзисторы, которые там используются (2SK30A) какие-то странные, так же имеем с них диод на землю (Причем - толи шоттки, толи фаст-рекавери диоды - не понятно...) - такой тип входных буферов - редкость для меня. Подстроечниками выставляем положение плеч каскадов, чтобы адекватно работал хам-канселер звукосниматель - там вроде все выставленно нормально - при повороте движка в верхнюю начинает появлятся характерный фон сингла, при повороте в нижнюю - уровень сигнала начинает падать и появляются какие-то пощелкивания и артефакты в звуке. Стоит примерно по середине.
Задача: Сделать чтобы преамп не шипел. Желательно чотбы был вариант Актив-Пассив (но при этом без значительного падения уровня, но с отключаемым эквалайзером). Желательно наличие трехполосного эквалайзера.
Варианты решения:
1. Дорабатывать существующий преамп. Видится мне не самым удачным решением... Во первых - нарушается аутоэнтичность преампа - и если бас будет продаватся - будет сложно чот обьяснить будущему клиенту на вопрос - "а нафига в преампе напаяно то столько, а?" Во-вторых - преамп достаточно сложный, и я так понимаю что уменьшить кол-во собственных шумов достаточно сложная задача. Так же, как показал "полу-пассивный" вариант - сам бас имеет очень даже хороший звук, по сравнению с его активной версией. Больше хочется вытащить преамп из баса (благо там все на коннекторах), привести его в исходное состояние, положить в коробочку в долгий ящик и перейти к варианту 2.
2. Собрать новый преамп. Плюсы - можно собрать что-то простое, просто усиливающее с минимальными искажениеями собственный звук баса. На мосфете или каком-то нешумящем опере (мосфеты вроде отлично со звуком дружат), и получить действительно клевый, не шумящий звук. Минусы - поиск потов, подходящих по размерам и длине штока для толщины дерева, "а не влияет ли на жирность звука в положительную сторону входные буферы?". Еще к этому проблема - как правильно задействовать существующие хам-канселеры? чтобы при кручении бленда не было возрастающего фона звукоснимателя, и при этом не портился звук - так же по буферу на каждое плечо и подстроечником выбирать наилучшее положение? Я часто играю 30% некового датчика 70% бриджевого - уж очень вкусный звук в таком положении - а если не задействовать хам-канселер - то уже будет фонить - как синглы (т.к. фонит, когда отключаешь влияение второй катушки звукоснимателей подстроечником).
Кстати - надо будет еще попрбовать напрямую с датчиков отдать на выход - может датчики сами шипят, а все остальное - только усиливает это шипение (хотя это мне видится маловероятным...)
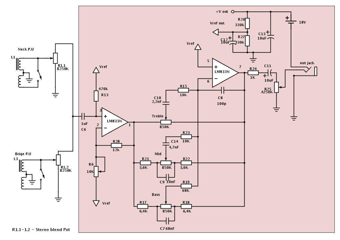
В общем господа форумчане - куда смотреть, что менять или что делать? Для меня пока наиболее оптимальным решением видится по стандартному полевому (или мосфетному) буферному каскаду на каждую катушку, с регулированием плеч с помощью подстроечника, после чего на бленд-пот новый купленный, после чего на секцию усиления - половинка опера -> трех полосный эквалайзер -> вторая половинка опера - например как у стингрея сделано, ну и после - регулятор громкости, возможно - выходной буфер. Так же - регулятор громкости - пуш-пул - для отключения части опер-> экв ->опер.
Ну и две батарейки для поднятия хедрума )))
Хочу сделать круче чем японцы ))
... и добавил:по возможному варианту операционных усилителей - удивил немного LM833 - 4.5 nV/√Hz - что меньше чем у OPA2134, при этом потребление обоих оперов не превышает 6-8мА.. Gain bandwidth : 15 MHz, THD - 0.002%, Slew rate: 7 V/µs - все это очень и очень неплохо, для опера который стоит в районе доллара.
... и добавил:Набросал предварительную схему нового преампа.
Критика, советы, рекомендации?
... и добавил:Ни у кого нет никаких идей или рекомендаций???