Друзья, товарищи помогите разобраться со схемой мьюта PEAVEY 5150

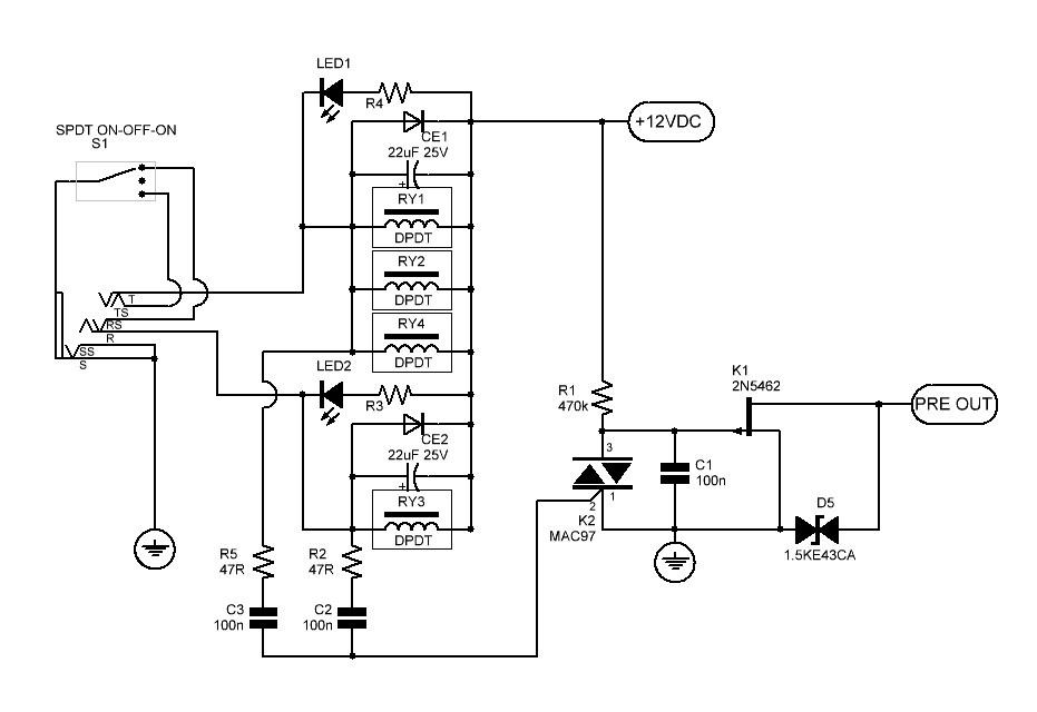
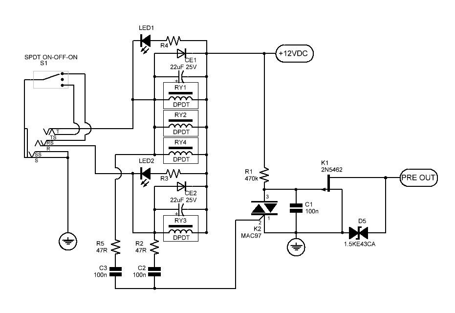
Питание реле происходит от +24 В, соответственно для одиночных 12 вольтовых реле стоит резистор последовательно, последовательно соединённые реле без резисторов.
Понимаю, что это не от хорошей жизни и такое питание обусловлено тем, что накал 4-х 12AX7 выполнен последовательно.
Внимание вопросы:
1. Для работы непосредственно самой схемы мьюта требуется ли двухполярное питание (+24В/-24В)?
2. Если достаточно однополярного 12 В, как изменяться номиналы R83, R84, R42, R44, R105?