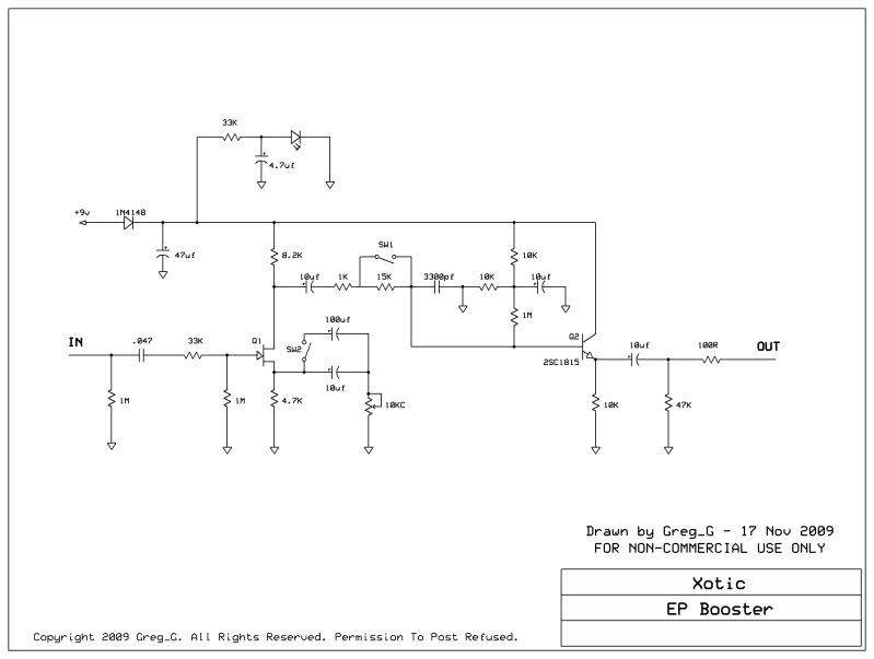
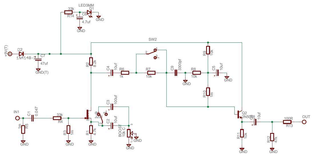
Привет всем! Многие бустеры ни что иное как примочелы поднятия сигнала. Или до примочки драйв или после (как поднятие громкости в режиме соло) У меня есть и бустер ставлю его перед примочками драйв ( TS 9-Radial Tone Bone hot british- Boss od 3) Эквалайзер параметрик Лель использую как усилитель громкости при режиме соло- включается в цепь только на соло.
Меня очень интересует бустер - именно МидБустер- такой бустер ставили в схемы- РокМен Том Шульц ( гр. Бостон) в гитары Чарвел. Этот мидБуст- может изменять частоту- Эффект похож по звуку на квакушку- но имеет более широкий диапазон.
В гитаре Чарвел - ручка тембр-( стоит двойной потенциометр-крутилка) в холодном режиме работает как обычный фильтр- срез высоких частот. В горячем режиме - работает как квак с большим диапазоном - можно менять резонанс.
В РокМене - мидбуст- работает в одном режиме. Как то мне попалась гитара Чарвел- я снял от туда схему- но потом- эта схема затерялась.
Если есть такая схема- скиньте мне пожалуйста - схему или адрес .

p/s Да! Есть мидбуст- Эрик Клэптон- но это не то что мне надо.
