Автор Тема: Чистый и перегруз вместе  (Прочитано 1116 раз)

0 Пользователей и 1 Гость просматривают эту тему.

Оффлайн andrewrussel Автор темы

  • Новичок
  • *
  • Сообщений: 93
Чистый и перегруз вместе
« : Декабря 06, 2022, 21:39:37 »
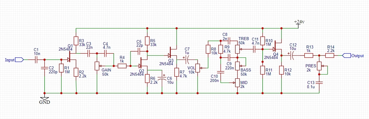
Всем привет, может кто подсказать можно ли в этой схеме сделать так, чтобы работал чистый канал, но при этом потенциометром можно было накрутить к нему перегруз и как это тогда сделать? Здесь при gain=0 звук вообще пропадает. Заранее спасибо!

Оффлайн Geezer

  • Живу на форуме
  • *******
  • Сообщений: 12752
  • Atypique
Re: Чистый и перегруз вместе
« Ответ #1 : Декабря 06, 2022, 22:58:34 »
Чтобы выловить момент границы между чистым и началом перегруза, надо добавить в схему "ограничитель хода" потенциометра гейна, как это сделано в Big Muff'e:
http://beavisaudio.com/schematics/Electro-Harmonix-Big-Muff-Pi-Schematic.htm
Здесь его роль играет резистор R7 ;)

Оффлайн alkuz

  • Ветеран форума
  • ******
  • Сообщений: 4481
  • Зарегистрированный
    • http://
Re: Чистый и перегруз вместе
« Ответ #2 : Декабря 07, 2022, 05:30:09 »
Geezer, мне показалось, что вопрос был не про ограничение хода, а про подмешивание чистого, т.е. нужно что-то типа бленда  ???

Оффлайн andrewrussel Автор темы

  • Новичок
  • *
  • Сообщений: 93
Re: Чистый и перегруз вместе
« Ответ #3 : Декабря 07, 2022, 05:30:27 »
Чтобы выловить момент границы между чистым и началом перегруза
То есть в таком случае какой-то процент искажений неизбежен?

Оффлайн Alex_SG

  • Живу на форуме
  • *******
  • Сообщений: 7526
  • хейтер и пессимист :crazy:
Re: Чистый и перегруз вместе
« Ответ #4 : Декабря 07, 2022, 05:54:20 »
О каком чистом/перегруженном каналах вы тут рассуждаете, если в схеме канал ОДИН ?
Если надо чистый+перегруз и бленд между ними, то надо добавить хотя-бы ещё один каскад в схему, аналогичный Q4, темброблок чистого перед ним по желанию, сигнал туда подавать с Q1.
А вот уже с Q4-Q4' сделать бленд.

Оффлайн andrewrussel Автор темы

  • Новичок
  • *
  • Сообщений: 93
Re: Чистый и перегруз вместе
« Ответ #5 : Декабря 07, 2022, 07:24:44 »
alkuz, мне нужно сделать так, чтобы на чистом канале можно было подкручивать перегруз

Оффлайн Alex_SG

  • Живу на форуме
  • *******
  • Сообщений: 7526
  • хейтер и пессимист :crazy:
Re: Чистый и перегруз вместе
« Ответ #6 : Декабря 07, 2022, 07:55:56 »
alkuz, мне нужно сделать так, чтобы на чистом канале можно было подкручивать перегруз
Ещё раз: в схеме один канал с возможностью регулировки от почти чистого до перегруза.
Если нужно смешение чистого и перегруженного звука, то нужно добавлять второй канал, как я описал выше.

Оффлайн Geezer

  • Живу на форуме
  • *******
  • Сообщений: 12752
  • Atypique
Re: Чистый и перегруз вместе
« Ответ #7 : Декабря 07, 2022, 09:45:03 »
Для вдохновения - схема 50-летней давности ;):

https://centaurs.ucoz.ru/1971-07-fuzz1.gif

Оффлайн andrewrussel Автор темы

  • Новичок
  • *
  • Сообщений: 93
Re: Чистый и перегруз вместе
« Ответ #8 : Декабря 07, 2022, 21:55:20 »
Alex_SG, а разве не получится добиться такого эффекта просто соединением истока Q1 и стока Q3?

Оффлайн Da Funk

  • Ветеран форума
  • ******
  • Сообщений: 3180
Re: Чистый и перегруз вместе
« Ответ #9 : Декабря 07, 2022, 22:05:01 »
Alex_SG, а разве не получится добиться такого эффекта просто соединением истока Q1 и стока Q3?
Получится обратная связь
Нужен еще один каскад

Оффлайн Geezer

  • Живу на форуме
  • *******
  • Сообщений: 12752
  • Atypique
Re: Чистый и перегруз вместе
« Ответ #10 : Декабря 07, 2022, 23:09:35 »
Цитировать
нужно сделать так, чтобы на чистом канале можно было подкручивать перегруз

Для этого нужно собрать параллельный канал перегруза и осуществить микширование, подключив его выход через резистор 1 МОм к затвору Q4.

Оффлайн Spero_In_Inteligo

  • Живу на форуме
  • *******
  • Сообщений: 8901
  • Код пишу, на досуге на проволоку нажимаю.
Re: Чистый и перегруз вместе
« Ответ #11 : Декабря 08, 2022, 07:04:00 »
andrewrussel, поищите схемы басовых драйвов. Подобное встречал там.

Оффлайн Виолет Поносов

  • Эксперт
  • *****
  • Сообщений: 1969
    • VarrAmp.com
Re: Чистый и перегруз вместе
« Ответ #12 : Декабря 08, 2022, 12:44:57 »
Это же какой-то Klon Centaur получится https://www.coda-effects.com/p/klon-centaur-circuit-analysis.html