Форум гитаристов
У нас самая большая гитарная тусовка
Добро пожаловать,
Гость
. Пожалуйста,
войдите
или
зарегистрируйтесь
.
Не получили
письмо с кодом активации
?
1 час
1 день
1 неделя
1 месяц
Навсегда
В теме
В разделе
По форуму
Яндекс
Начало
Помощь
Поиск
Media
Пользователи
Общий список
Поиск пользователей
Вход
Регистрация
|
Размещение рекламы
Правила форума
Форум гитаристов
»
Оборудование
»
equipment.craft
(Модератор:
Dying Fetus
) »
Тема:
"Чистый" в Энглах?
« предыдущая тема
следующая тема »
Печать
Страницы: [
1
]
Вниз
Автор
Тема: "Чистый" в Энглах? (Прочитано 833 раз)
0 Пользователей и 1 Гость просматривают эту тему.
LIONSOUND
Эксперт
Сообщений: 2249
Не надо делать круто, надо делать правильно
"Чистый" в Энглах?
«
:
Апреля 12, 2015, 16:59:38 »
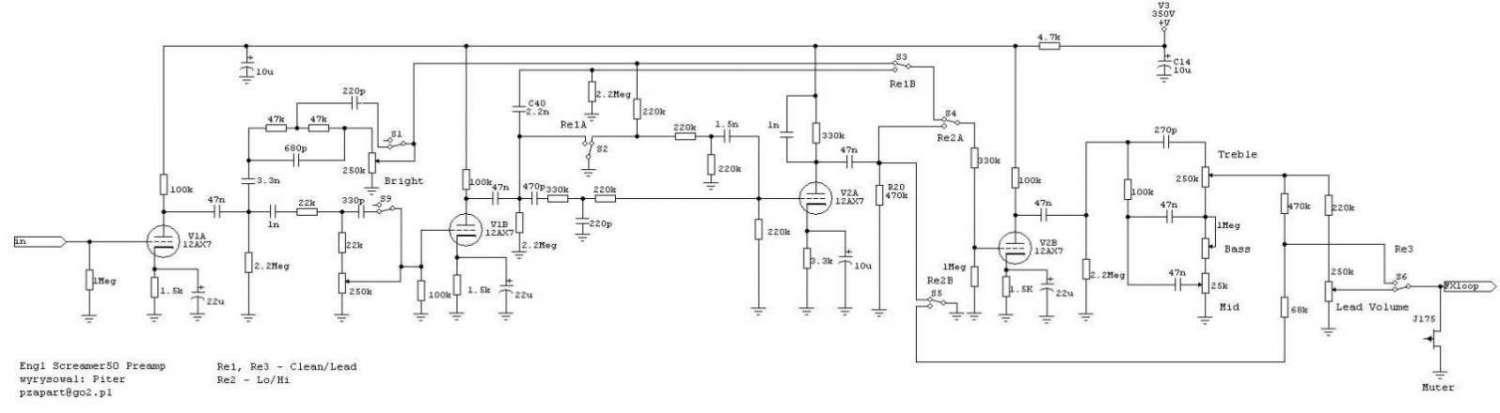
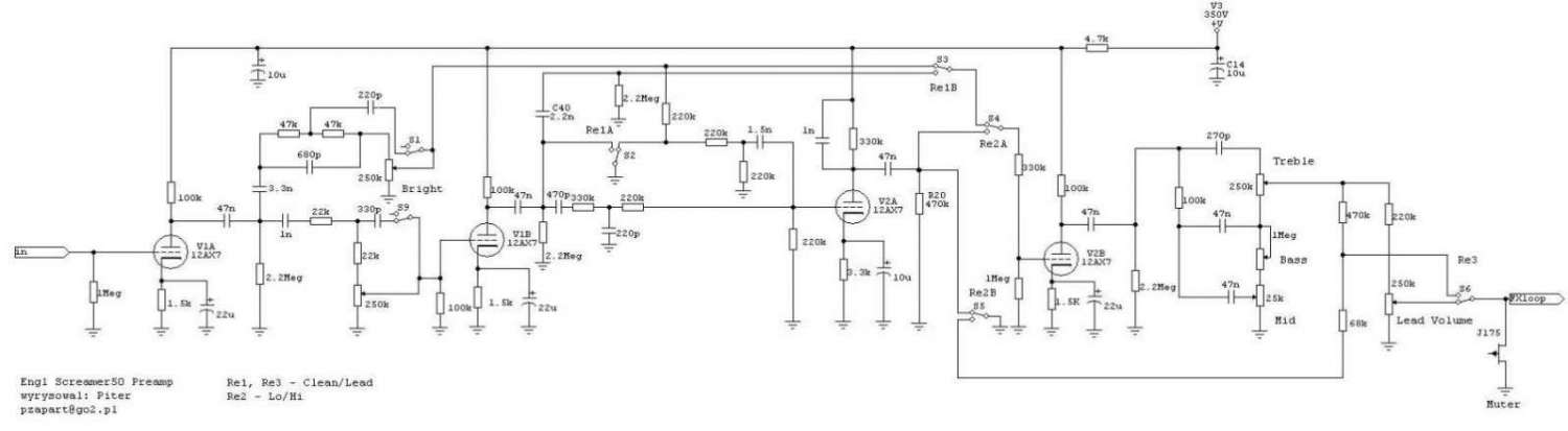
Камрады, случайно нет ли в наших рядах обладателей "верифицированных" схем энгловских усилителей с "одноручечным" чистым каналом, т.е. в которых тонстек общий с "грязным" каналом и на чистом рулится либо только громкость либо громкость и гейн?
Кругом один фейк...
Записан
ЗАКАЗАТЬ LIONSOUND
САЙТ LIONSOUND
AZG
Живу на форуме
Сообщений: 95582
Санкт-Петербург
Re: "Чистый" в Энглах?
«
Ответ #1 :
Апреля 12, 2015, 17:27:30 »
Не обещаю, но поищу верифицированную схему Скримера. Лет 8 назад было дело, поэтому зарыто где-то в бумагах...
Но в целом та самая первая схема Скримера была в достаточной степени верной и в плане чистого канала.
Записан
Производство усилителей
AZG CUSTOM
Лампы Sovtek, EH, TungSol, GENALEX, Mullard, SED
E-mail: gishaznr(dog)narod.ru
AZG Custom Guitar,AlexTurin Baritone 7 str,AlexTurin Tele-style,Alex Turin PRS-style 7 str,AlexTurin J-style Floyd,Poznysh Starline AZG 7 str,Warwick Fortress One 5 str
LIONSOUND
Эксперт
Сообщений: 2249
Не надо делать круто, надо делать правильно
Re: "Чистый" в Энглах?
«
Ответ #2 :
Апреля 12, 2015, 17:30:00 »
AZG,
пасиб!
Может у кого нибудь есть еще инфа по теме?
Записан
ЗАКАЗАТЬ LIONSOUND
САЙТ LIONSOUND
Печать
Страницы: [
1
]
Вверх
« предыдущая тема
следующая тема »
Форум гитаристов
»
Оборудование
»
equipment.craft
(Модератор:
Dying Fetus
) »
Тема:
"Чистый" в Энглах?