Однажды послушал пиндосский мясной сэмпл родственной девайсины. Вштырило. А повторить звуг не смог
Вначале я типа играю (дабл, 2 микр. в каждом канале)(
Test1.mp3 (678.57 КБ - загружено 104 раз.)
Однажды юзер Вова записал сэмплов с Вимой и без. С Вимой было мяснее...
Однажды юзер АЗГ писал, что для мяса надо ставить электролиты в катоды. Или тантал.
____________
Собираем все в кучу.
Хочется мясо, богатого всякими гармониками. Короче, не "сухого" мяса, а пиндосского.
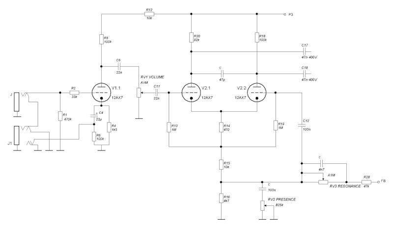
Есть такая схема

Малиновые кондеры - это такая мясная пленка в катодах (не электролиты и не тантал)

Хочется поменять проходную зеленую пленку на Виму. Это понятно.
А стоит ли менять малиновые в катодах на Виму? На что (рассм. ассортимент Чип и Дип)?

Также предполагается апгрейт сателлита АЗГ этой же Вимой

Зер гут?
Сэмплов после апгрейта мож и запишу, если не заломает