Автор Тема: Cornford Hellcat  (Прочитано 28288 раз)

0 Пользователей и 1 Гость просматривают эту тему.

Оффлайн Алексей Ф Автор темы

  • Эксперт
  • *****
  • Сообщений: 2267
  • GuitarPlayer.Ru fan!
Cornford Hellcat
« : Марта 11, 2014, 18:33:32 »
"А не замахнуться ли нам, дорогие мои, на Вильяма нашего Шекспира?..." :)

В продолжение "вечной" темы про Арлекина, где уже столько намешано, что без стакана-другого не разобраться.

Фотки для шасси. Точные габариты ждем от Shrila.

« Последнее редактирование: Марта 11, 2014, 18:45:36 от Алексей Ф »

Оффлайн alkuz

  • Ветеран форума
  • ******
  • Сообщений: 4481
  • Зарегистрированный
    • http://
Re: Даешь Cornford Hellcat!
« Ответ #1 : Марта 11, 2014, 18:42:20 »
Алексей Ф, название темы лучше-бы все-таки как-то посерьезней написать  ;) А то даешь, берешь...  :rolleyes:
Что касается фотографий для работы, мне-бы перпендикулярные ракурсы были-бы гораздо удобнее  ;)

Оффлайн Алексей Ф Автор темы

  • Эксперт
  • *****
  • Сообщений: 2267
  • GuitarPlayer.Ru fan!
Re: Cornford Hellcat
« Ответ #2 : Марта 11, 2014, 18:47:10 »
Ну, пусть будет посерьезней :)
Фронтальных не сделал.

« Последнее редактирование: Марта 11, 2014, 18:51:40 от Алексей Ф »

Оффлайн foxbat

  • Меценат
  • *****
  • Сообщений: 2976
  • Люблю запах прогретой лампы! И горелого керосина!
Re: Cornford Hellcat
« Ответ #3 : Марта 11, 2014, 19:37:18 »
Интересный усил.
Буду следить :)
 Вот такую схемку нарыл, может будет полезна.

Оффлайн alkuz

  • Ветеран форума
  • ******
  • Сообщений: 4481
  • Зарегистрированный
    • http://
Re: Cornford Hellcat
« Ответ #4 : Марта 11, 2014, 20:36:15 »
Ну, тогда и я внесу свои пять копеек  ;)

Оффлайн Angel

  • Опытный
  • ****
  • Сообщений: 769
Re: Cornford Hellcat
« Ответ #5 : Марта 12, 2014, 08:10:31 »
Есть еще вот такие схемы из сети, с миру по нитке так сказать  :)









Оффлайн Алексей Ф Автор темы

  • Эксперт
  • *****
  • Сообщений: 2267
  • GuitarPlayer.Ru fan!
Re: Cornford Hellcat
« Ответ #6 : Марта 12, 2014, 17:52:38 »
alkuz, именно по этой собирал макет.
Вот пара семплов чистого, ничего не сводил, миксдаун.


[Вложение удалено администратором в связи с изменением политики хранения файлов на форуме. Приносим свои извинения.]

Оффлайн Алексей Ф Автор темы

  • Эксперт
  • *****
  • Сообщений: 2267
  • GuitarPlayer.Ru fan!
Re: Cornford Hellcat
« Ответ #7 : Марта 13, 2014, 18:04:53 »
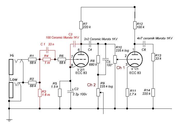
Вот как расценивать такой фильтрик на входе?
И что за Suntan, я не слышал никогда?


... и добавил:

Srila, я как-то упустил из виду номиналы потенциометров гейна и мастера померить, ещё не поздно?
« Последнее редактирование: Марта 13, 2014, 18:09:21 от Алексей Ф »

Оффлайн alkuz

  • Ветеран форума
  • ******
  • Сообщений: 4481
  • Зарегистрированный
    • http://
Re: Cornford Hellcat
« Ответ #8 : Марта 13, 2014, 18:11:52 »
...И что за Suntan, я не слышал никогда?

Просто китайские конденсаторы http://www.suntan.com.hk/

Оффлайн Мясников

  • Эксперт
  • *****
  • Сообщений: 1861
  • myasnikov-custom.com
    • https://www.youtube.com/channel/UCHZESeK456yYQQXrzjPVB8g
Re: Cornford Hellcat
« Ответ #9 : Марта 13, 2014, 18:31:48 »
сунтан в радиодеталях по 3 рубля за штучку продают у нас  :hitrez:

... и добавил:

что то по фото есть ощущение что С1 одной ногой то на экран запаяно, так как под ним провод,а резистор как то далеко от него, я в таких случаях кондер над резюком сразу запаиваю
« Последнее редактирование: Марта 13, 2014, 18:36:54 от Мясников »

Оффлайн Алексей Ф Автор темы

  • Эксперт
  • *****
  • Сообщений: 2267
  • GuitarPlayer.Ru fan!
Re: Cornford Hellcat
« Ответ #10 : Марта 13, 2014, 18:39:35 »
В двух местах, причем разные типы. Здесь металлизированный полиэстер, похоже.

... и добавил:

Олег, все верно, на схеме неудобно, в лейке будет.
Только не прямо на землю, а через 1,8 мом, там же, под термоусадкой.
« Последнее редактирование: Марта 13, 2014, 18:41:52 от Алексей Ф »

Оффлайн Мясников

  • Эксперт
  • *****
  • Сообщений: 1861
  • myasnikov-custom.com
    • https://www.youtube.com/channel/UCHZESeK456yYQQXrzjPVB8g
Re: Cornford Hellcat
« Ответ #11 : Марта 13, 2014, 18:46:34 »
ну тогда это очень странная цепь, ее постоянная времени  чота как то не в гитару мягко говоря.... это 100% ? прозванивал тестером?

... и добавил:

а, все , вижу под термоусадкой резюк

... и добавил:

семпл кстати мне очень по душе пришелся, а с перегрузом есть?
« Последнее редактирование: Марта 13, 2014, 19:28:19 от Мясников »

Оффлайн Shrila

  • Опытный
  • ****
  • Сообщений: 602
  • हरे कृष्ण
Re: Cornford Hellcat
« Ответ #12 : Марта 13, 2014, 19:55:19 »
Srila, я как-то упустил из виду номиналы потенциометров гейна и мастера померить, ещё не поздно?
Гейны по 165 к, мастера 800 к и 900 к. Причем мастера включены реостатами.

Оффлайн Мясников

  • Эксперт
  • *****
  • Сообщений: 1861
  • myasnikov-custom.com
    • https://www.youtube.com/channel/UCHZESeK456yYQQXrzjPVB8g
Re: Cornford Hellcat
« Ответ #13 : Марта 14, 2014, 08:12:21 »
какие "пьяные" номиналы у них  :hmmm:

Оффлайн Log_out

  • Эксперт
  • *****
  • Сообщений: 1162
Re: Cornford Hellcat
« Ответ #14 : Марта 14, 2014, 08:24:50 »
ага, 800к и 900к ещё понятно, что ближе к номиналу 1М, а вот 165к ???