К чему пришел:
Схема и печатная плата педальки (pdf)
grunge.rar (273.85 КБ - загружено 291 раз.)
нумерация элементов полностью совпадает с схемой
FX 69.pdf (45.55 КБ - загружено 515 раз.) с другого сайта, там приведен перечень элементов... дальше будут фотки
что было:

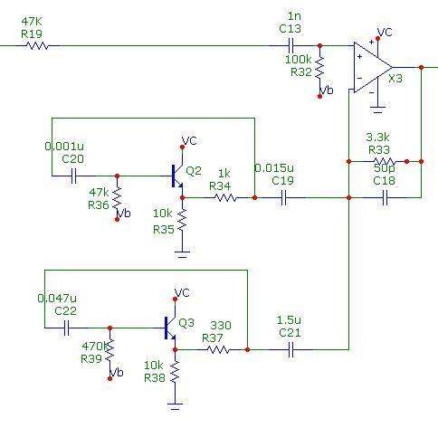
Нашел схему DOD grunge
FX 69.pdf (45.55 КБ - загружено 515 раз.), решил смоделировать ее на микрокэпе перед тем как собирать. Все хорошо получилось, вроде работает, первые каскады понятно ограничивают по амплитуде синусоиду, а вот следующий

вытваряет с сигналом какие то фокусы

при 300 Гц

при 3000 Гц
Подскажите должно ли быть так, это тот самый "кайфовый музыкальный гранжевый звук" так выглядит, или где то косяк

.
... и добавил:неужели никому не интересно

? попытаюсь развести схему в p-cad и буду паять... может фотки выложу

. Пишите кто что знает по этим переходным процессам
... и добавил:вкладываю файл microCAP .cir