Форум гитаристов
У нас самая большая гитарная тусовка
Добро пожаловать,
Гость
. Пожалуйста,
войдите
или
зарегистрируйтесь
.
Не получили
письмо с кодом активации
?
1 час
1 день
1 неделя
1 месяц
Навсегда
В теме
В разделе
По форуму
Яндекс
Начало
Помощь
Поиск
Media
Пользователи
Общий список
Поиск пользователей
Вход
Регистрация
|
Размещение рекламы
Правила форума
Форум гитаристов
»
Оборудование
»
equipment.craft
(Модератор:
Dying Fetus
) »
Тема:
Детали
« предыдущая тема
следующая тема »
Печать
Страницы:
[<< Назад]
1
2
[
3
]
Вниз
Автор
Тема: Детали (Прочитано 2446 раз)
0 Пользователей и 1 Гость просматривают эту тему.
NektoS
Эксперт
Сообщений: 1619
Re: Байпас.... помогите плз.
«
Ответ #30 :
Февраля 09, 2010, 21:31:14 »
Dying Fetus,
Так там ещё и JK триггер. Есть и попроще. У того же Ерасова в GR-1 и НМ-3.
... и добавил:
Можно и так слепить
Но с кнопкой гораздо проще и компактней.
«
Последнее редактирование: Февраля 09, 2010, 22:04:09 от NektoS
»
Записан
Гитаризм не лечится.
Dying Fetus
Moderator
Сообщений: 10309
DIYng Fetus
Re: Байпас.... помогите плз.
«
Ответ #31 :
Февраля 09, 2010, 22:07:14 »
спс.... триггер и переключатель
я в задумчивости....
Записан
NektoS
Эксперт
Сообщений: 1619
Re: Байпас.... помогите плз.
«
Ответ #32 :
Февраля 09, 2010, 22:18:32 »
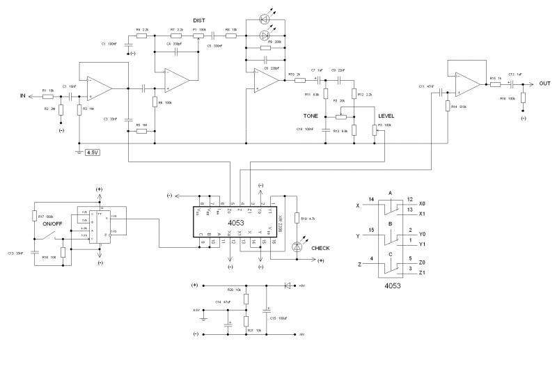
Вот GR-1 от Ерасова. Вся коммутация на одной микрухе.
Записан
Гитаризм не лечится.
Dying Fetus
Moderator
Сообщений: 10309
DIYng Fetus
Re: Байпас.... помогите плз.
«
Ответ #33 :
Февраля 11, 2010, 16:13:28 »
вроде всё хорошо, появилась возможность быстро достать 202 кнопку..... она подойдёт или будут проблеммы?
P.S> не подкинете линк на статью по кнопкам, что такое он-он, он-офф и т.д.
Записан
NektoS
Эксперт
Сообщений: 1619
Re: Байпас.... помогите плз.
«
Ответ #34 :
Февраля 11, 2010, 17:00:45 »
Погуглить 3PDT или TPDT.
http://www.google.md/search?q=3pdt+%D0%BA%D0%BD%D0%BE%D0%BF%D0%BA%D0%B0&ie=utf-8&oe=utf-8&aq=t&rls=org.mozilla:ru:official&client=firefox
или на буржуинских сайтах
http://www.google.md/search?q=3pdt+switch&ie=utf-8&oe=utf-8&aq=t&rls=org.mozilla:ru:official&client=firefox
http://www.stewmac.com/freeinfo/Electronics/Switches/i-1561.html
on-on - в обоих положениях разные группы контактов замкнуты; on-off - в одном положении контакты замкнуты, в другом разомкнуты; on-off-on - тумблеры с тремя положениями, в среднем положении все контакты разомкнуты.
«
Последнее редактирование: Февраля 11, 2010, 17:11:15 от NektoS
»
Записан
Гитаризм не лечится.
ExtremisT
Живу на форуме
Сообщений: 24247
See you space cowboy
Re: Байпас.... помогите плз.
«
Ответ #35 :
Февраля 11, 2010, 17:11:56 »
у ерасова сейчас есть 3pdt кнопки, я себе заказал несколько
Записан
Dying Fetus
Moderator
Сообщений: 10309
DIYng Fetus
Re: Байпас.... помогите плз.
«
Ответ #36 :
Февраля 11, 2010, 17:20:07 »
дак подойдёт или нет?, мне нужно человеку сказать, везти мне кнопки или нет....
чо-то в яндексе забил, нету толком ничего, пойду в гугл....
... и добавил:
NektoS,
спасибо тебе добрый человек) +ую
Записан
NektoS
Эксперт
Сообщений: 1619
Re: Байпас.... помогите плз.
«
Ответ #37 :
Февраля 11, 2010, 19:59:34 »
Удачи
Записан
Гитаризм не лечится.
Dying Fetus
Moderator
Сообщений: 10309
DIYng Fetus
Re: Детали
«
Ответ #38 :
Февраля 15, 2010, 21:31:29 »
Предлогают 5Ц4С ("кобра"), 69 г. в упаковке, одной партии по 100 руб.... брать или дорого?
Записан
Печать
Страницы:
[<< Назад]
1
2
[
3
]
Вверх
« предыдущая тема
следующая тема »
Форум гитаристов
»
Оборудование
»
equipment.craft
(Модератор:
Dying Fetus
) »
Тема:
Детали