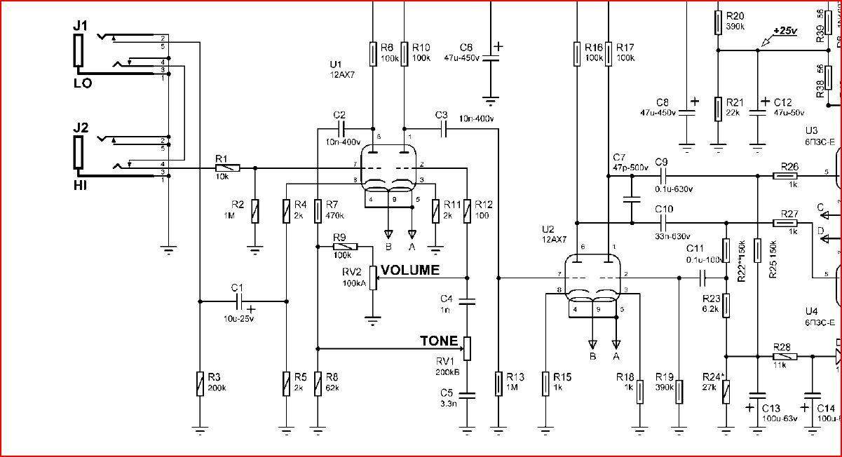
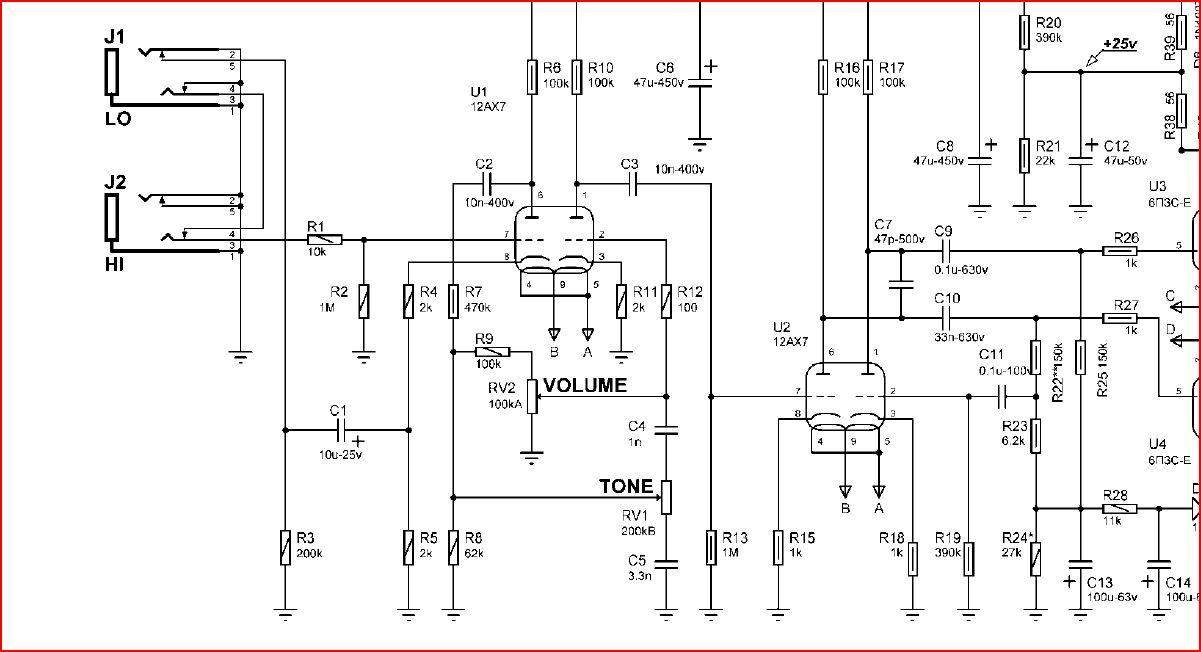
Всем привет!!! Имею данный комбик (yerasov gta-40), в планах покупка преампа, скорее всего это будет ss-11. В связи с этим хочу немного промодить комбарь, сделать вход для преампа, и заменить динамик sewenty 80 на что-нибудь посерьезней. Когда то в сети находил простое описание, как превратить low вход в лайн-ин.. К сожалению, щас не могу найти.. Подскажите, кто знает как это лучше реализовать?
Ну и вопрос о динамике. Насколько я знаю в гта-40 с этим проблемы... Не каждый дин влезет по габаритам, celestion g12t100 по идее должен влезть, но может есть еще какие то варианты? Для меня приоритетен чистый звук и кранч, хай гейн не особо использую. В общем если у кого то есть какой то опыт по этой части, то буду признателен

ЗЫ: Руки растут откуда надо, с паяльником дружу...