Сегодня наконец получил свой долгожданный "кит" C-Lator от Ceriatone! В теме буду выкладывать процесс сборки, задавать вопросы и надеюсь получать на них ответы

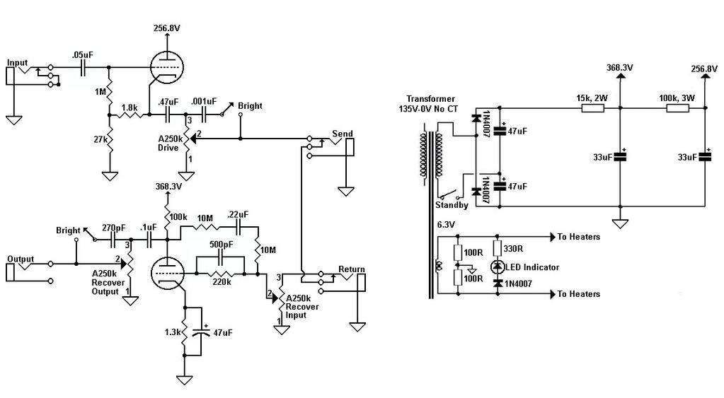
Если кто-нибудь не интересовался, то это внешняя ламповая петля разработанная HAD ("Howard" Alexander Dumble) для своих усилителей, которые оснащаются исключительно "разрывом" (впрочем вполне дружелюбным).
Дилер Ceriatone в США любезно положил export taps PT , поэтому я обошелся без покупки тора.
Принципиальная схема петли и layout (этого "кита"), PS используется разный, так-как трудно подобрать трансформатор с оригинальными спецификациями (без CT) и используют PT от Fender Reverb Unit, Ceriatone же мотает их сам, поэтому PS соответствует "оригинальному".