Форум гитаристов
У нас самая большая гитарная тусовка
Добро пожаловать,
Гость
. Пожалуйста,
войдите
или
зарегистрируйтесь
.
Не получили
письмо с кодом активации
?
1 час
1 день
1 неделя
1 месяц
Навсегда
В теме
В разделе
По форуму
Яндекс
Начало
Помощь
Поиск
Media
Пользователи
Общий список
Поиск пользователей
Вход
Регистрация
|
Размещение рекламы
Правила форума
Форум гитаристов
»
Оборудование
»
equipment.craft
(Модератор:
Dying Fetus
) »
Тема:
Dunlop CAE Boost/Line Driver! Нужна ваша помощь!
« предыдущая тема
следующая тема »
Печать
Страницы: [
1
]
Вниз
Автор
Тема: Dunlop CAE Boost/Line Driver! Нужна ваша помощь! (Прочитано 833 раз)
0 Пользователей и 1 Гость просматривают эту тему.
Novak
Частый посетитель
Сообщений: 237
Держись!
Dunlop CAE Boost/Line Driver! Нужна ваша помощь!
«
:
Июля 02, 2012, 12:01:30 »
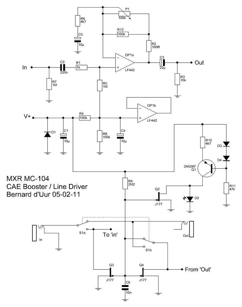
Всем привет! Подскажите, пожалуйста, как в этом девайсе обрезать все лишнее и сделать просто тру байпас? Не нравится мне идея с полевиками! Знаю , вопрос примитивный, но все же......
Буду очень признателен если кто покажет как лучше сделать! Схему прилагаю.
Записан
Я за мир во всем МИРЕ!
Gunpowder
Эксперт
Сообщений: 1096
Re: Dunlop CAE Boost/Line Driver! Нужна ваша помощь!
«
Ответ #1 :
Июля 02, 2012, 12:21:33 »
Хе-хе...
1) Чем тебе не нравится идея с полевиками?
2) И почему ты решил что "тру-байпасс" там не сделали до тебя?
Записан
Framus, Musicman -> CAE Wah -> DIY: FuzzFace, Scrambler -> DIY: Mark, Jubilee, Orange, Krank, Uberschall, Dumble -> Moogerfooger -> Carbon Copy -> DIY-6V6 20W PP -> 12'' EVM12L, 12'' Weber-Scumback -> Senn e906, Audix i5 -> e-mu 0202
mogaed
Ветеран форума
Сообщений: 3552
Волк с гитарой
Re: Dunlop CAE Boost/Line Driver! Нужна ваша помощь!
«
Ответ #2 :
Июля 02, 2012, 12:25:43 »
Эта схема на полевиках устраняет щелчки при включении питания.
Если вставлять сначала джек на вход потом на выход то она не нужна.
Для полного устранения влияния на звук, достаточно выкусить два нижних полевика.
А байпас там самый тру.
Записан
11.01.2013г. бросил курить.
Создатель МС-Перегруз
Novak
Частый посетитель
Сообщений: 237
Держись!
Re: Dunlop CAE Boost/Line Driver! Нужна ваша помощь!
«
Ответ #3 :
Июля 02, 2012, 12:58:24 »
Если я правильно понял, я могу это все выкинуть?
Записан
Я за мир во всем МИРЕ!
Gunpowder
Эксперт
Сообщений: 1096
Re: Dunlop CAE Boost/Line Driver! Нужна ваша помощь!
«
Ответ #4 :
Июля 02, 2012, 13:11:17 »
Выкинуть то ты можешь, но зачем?
Записан
Framus, Musicman -> CAE Wah -> DIY: FuzzFace, Scrambler -> DIY: Mark, Jubilee, Orange, Krank, Uberschall, Dumble -> Moogerfooger -> Carbon Copy -> DIY-6V6 20W PP -> 12'' EVM12L, 12'' Weber-Scumback -> Senn e906, Audix i5 -> e-mu 0202
Novak
Частый посетитель
Сообщений: 237
Держись!
Re: Dunlop CAE Boost/Line Driver! Нужна ваша помощь!
«
Ответ #5 :
Июля 02, 2012, 13:27:39 »
Нет полевых транзисторов таких
Все банально!
Записан
Я за мир во всем МИРЕ!
Gunpowder
Эксперт
Сообщений: 1096
Re: Dunlop CAE Boost/Line Driver! Нужна ваша помощь!
«
Ответ #6 :
Июля 02, 2012, 13:59:49 »
А, ты с нуля делаешь... думал кромсаешь заводскую педаль... Тогда вместо обведенного красным действительно проще поставить 3пдт тумблер:
Записан
Framus, Musicman -> CAE Wah -> DIY: FuzzFace, Scrambler -> DIY: Mark, Jubilee, Orange, Krank, Uberschall, Dumble -> Moogerfooger -> Carbon Copy -> DIY-6V6 20W PP -> 12'' EVM12L, 12'' Weber-Scumback -> Senn e906, Audix i5 -> e-mu 0202
Печать
Страницы: [
1
]
Вверх
« предыдущая тема
следующая тема »
Форум гитаристов
»
Оборудование
»
equipment.craft
(Модератор:
Dying Fetus
) »
Тема:
Dunlop CAE Boost/Line Driver! Нужна ваша помощь!