Автор Тема: ENGL E530 100W  (Прочитано 47512 раз)

0 Пользователей и 1 Гость просматривают эту тему.

Оффлайн Мяталист

  • Ветеран форума
  • ******
  • Сообщений: 5743
  • Будь как все. Собирай JCM 800 и SLO 100
Re: ENGL E530 100W
« Ответ #210 : Июня 03, 2012, 08:29:20 »
Фигассе. Респект. С тебя запись барабанов и табу гитары. ;)
6Н2П вообще не чувствуются. Признаться был у мня проэкт головы где в тоже был 530й и на преампе был переключатель накала. Поигравшись с ECC83 и 6Н2П оставил последние.

Оффлайн shlema

  • Ветеран форума
  • ******
  • Сообщений: 6135
  • skiper
Re: ENGL E530 100W
« Ответ #211 : Июня 03, 2012, 09:49:52 »
Меня как то сэмпл слабо впечатлил, у амплитьюба похожий звук

Оффлайн halvalife

  • Опытный
  • ****
  • Сообщений: 890
Re: ENGL E530 100W
« Ответ #212 : Ноября 05, 2012, 18:37:43 »
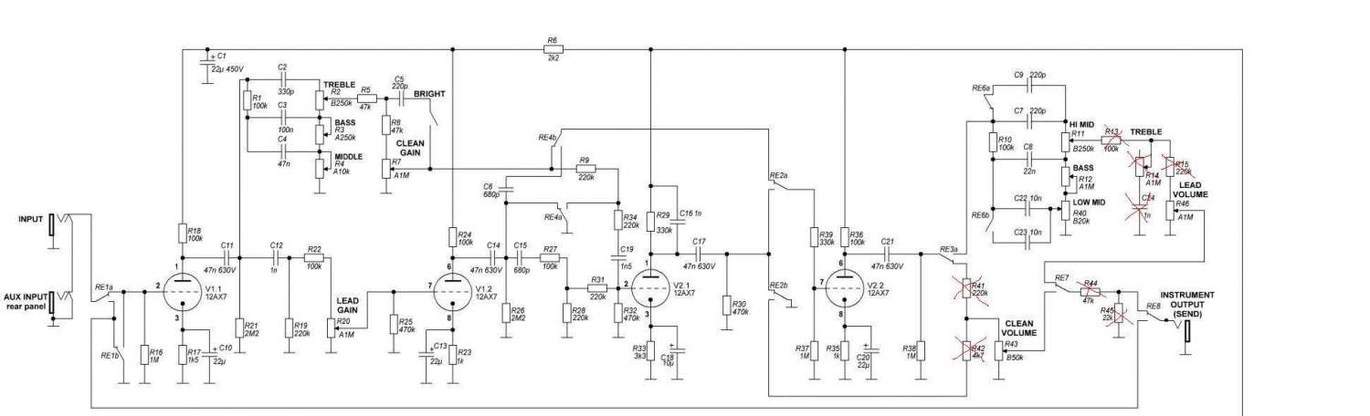
Ребята, как подружить пред с 1 поста с этой петлей http://rghost.ru/41369276/image.png и этим оконечником http://rghost.ru/41369412/image.png (КМГ говорит что выход преда слабоват, имеет линейный выход и не расскачает фазик, как это исправить?)?
З.Ы. Вот что написал КМГ в аську: "Посимил, штатный выход сенда 530 порядка 2в пик-пик при тб посередине и мастере до упора. На раскачку фазика идут ДЕСЯТКИ вольт"
« Последнее редактирование: Ноября 06, 2012, 16:43:49 от halvalife »

Оффлайн AntonVIP

  • Живу на форуме
  • *******
  • Сообщений: 13729
  • Люблю качественную музыку в стиле "мясо"
    • Страница на ютубе
Re: ENGL E530 100W
« Ответ #213 : Ноября 11, 2012, 10:03:48 »
halvalife, на мощник, в случае обхода петли, сигнал берется не с сенда, а с выхода преампа (после потца VOL, в данном случае) и все нормально раскачивается. Смотри, переключатель SA1 в случае обхода петли соединяет выход преда и вход мощника. А в случае прохождения сигнала через петлю, потцем R9 регулируется уровень. Что смущает?

Оффлайн Makaroff Автор темы

  • Живу на форуме
  • *******
  • Сообщений: 10487
  • DIY - my life
Re: ENGL E530 100W
« Ответ #214 : Ноября 11, 2012, 11:27:46 »
AntonVIP, Не знаю зачем я это сделал  ??? :rolleyes: Вообще пользуйте оригинальные ТБ, они заточены под этот пред.

Оффлайн halvalife

  • Опытный
  • ****
  • Сообщений: 890
Re: ENGL E530 100W
« Ответ #215 : Ноября 11, 2012, 13:27:54 »
AntonVIP, смущает это , показания сняты с выхода преда, еще раз процитирую КМГ: "На раскачку фазика идут ДЕСЯТКИ вольт"!

Оффлайн Makaroff Автор темы

  • Живу на форуме
  • *******
  • Сообщений: 10487
  • DIY - my life
Re: ENGL E530 100W
« Ответ #216 : Ноября 11, 2012, 13:32:53 »
halvalife, попробуй поставить КП перед ТБ

Оффлайн halvalife

  • Опытный
  • ****
  • Сообщений: 890
Re: ENGL E530 100W
« Ответ #217 : Ноября 11, 2012, 14:01:33 »
силовик не потянет или придется от петли отказаться, чего не очень хочется делать :(

Оффлайн Makaroff Автор темы

  • Живу на форуме
  • *******
  • Сообщений: 10487
  • DIY - my life
Re: ENGL E530 100W
« Ответ #218 : Ноября 11, 2012, 14:09:25 »
halvalife, я имею в виду попробуй посимить с КП

Оффлайн Santjago

  • Живу на форуме
  • *******
  • Сообщений: 10916
  • Hard As A Rock
Re: ENGL E530 100W
« Ответ #219 : Ноября 11, 2012, 18:08:05 »
halvalife, судя по скрину,  мастер нагружен на 47к+22к, и выход взят с делителя... вот тебе и потери напряжения ... это неправильно...
мастер должен быть нагружен на больше 1М входного импеданса повторителя send...
во-вторых, такой делитель в катодной цепи повторителя сильно ослабит сигнал... если выхлоп преампа не превышает линейных уровней (до +24dBu), то лучше сделать повторитель с единичным Ку, либо с переключаемым (-10dBV / +4dBu)
и, не забывай, что если выход самого преда и не тянет до "десятков вольт для раскачки фазика", он будет усилен каскадом return больше чем в 20 раз...

... и добавил:

halvalife, и вообще петлю лучше расчитывать под те уровни сигналов, которые в ней будут... т.е. для всоковыхлопного рекового оборудования лучше использовать меньшее падение или единичный Ку в send и небольшое усиление в return...
если планируешь включать педальки, тогда нужно большее падение в send и большее усиление в return, а так же высокое входное сопротивление return...
собирай узлами, или сначала макетируй... снимешь реально максимальній выхлоп преда и максимально допустимый входной уровень фазика для твоих питающих напряжений... по этим данным расчитаешь петлю...
« Последнее редактирование: Ноября 11, 2012, 18:31:27 от Santjago »

Оффлайн halvalife

  • Опытный
  • ****
  • Сообщений: 890
Re: ENGL E530 100W
« Ответ #220 : Декабря 30, 2012, 18:20:03 »
Эти резюки можно повыкидать?

Оффлайн AntonVIP

  • Живу на форуме
  • *******
  • Сообщений: 13729
  • Люблю качественную музыку в стиле "мясо"
    • Страница на ютубе
Re: ENGL E530 100W
« Ответ #221 : Декабря 31, 2012, 22:07:53 »
halvalife, а зачем?

Оффлайн halvalife

  • Опытный
  • ****
  • Сообщений: 890
Re: ENGL E530 100W
« Ответ #222 : Января 01, 2013, 10:57:01 »
Дабы увеличить выхлоп (выхлоп у енгла, ламповая часть, около 1в, тогда когда у др. предов гораздо выше, jcm800 - 57в, кранк чадвик - 34в, хайоктан - 35в, богнер шарп - 35в)! Замеры проводились в симуляторе, гейн и волум на максимум, темброблок в середину. Если выбросить резюки, по схеме указанной выше, то амплитуда сигнала на выходе преда вырастит до 45в, как на грязном, так и на чистом каналах!
« Последнее редактирование: Января 01, 2013, 12:26:49 от halvalife »

Оффлайн shlema

  • Ветеран форума
  • ******
  • Сообщений: 6135
  • skiper
Re: ENGL E530 100W
« Ответ #223 : Января 01, 2013, 15:45:31 »
может проще повысить чувствительность входа?

Оффлайн akl

  • Живу на форуме
  • *******
  • Сообщений: 8114
  • не шарю ваще
Re: ENGL E530 100W
« Ответ #224 : Января 01, 2013, 15:49:31 »
а резве не достаточно будет выкинуть только R44 и R45? к тому же остальные то как бы могут оказаться нужны для звука :hmmm:

... и добавил:

R41 R42 еще возможно надо выкинуть, но 13 и 14 это вообще вроде часть темброблока :hmmm:

... и добавил:

не, R41 R42 может и нельзя выкидывать, не понимаю, сложная там какая-то коммутация
« Последнее редактирование: Января 01, 2013, 15:54:30 от akl »