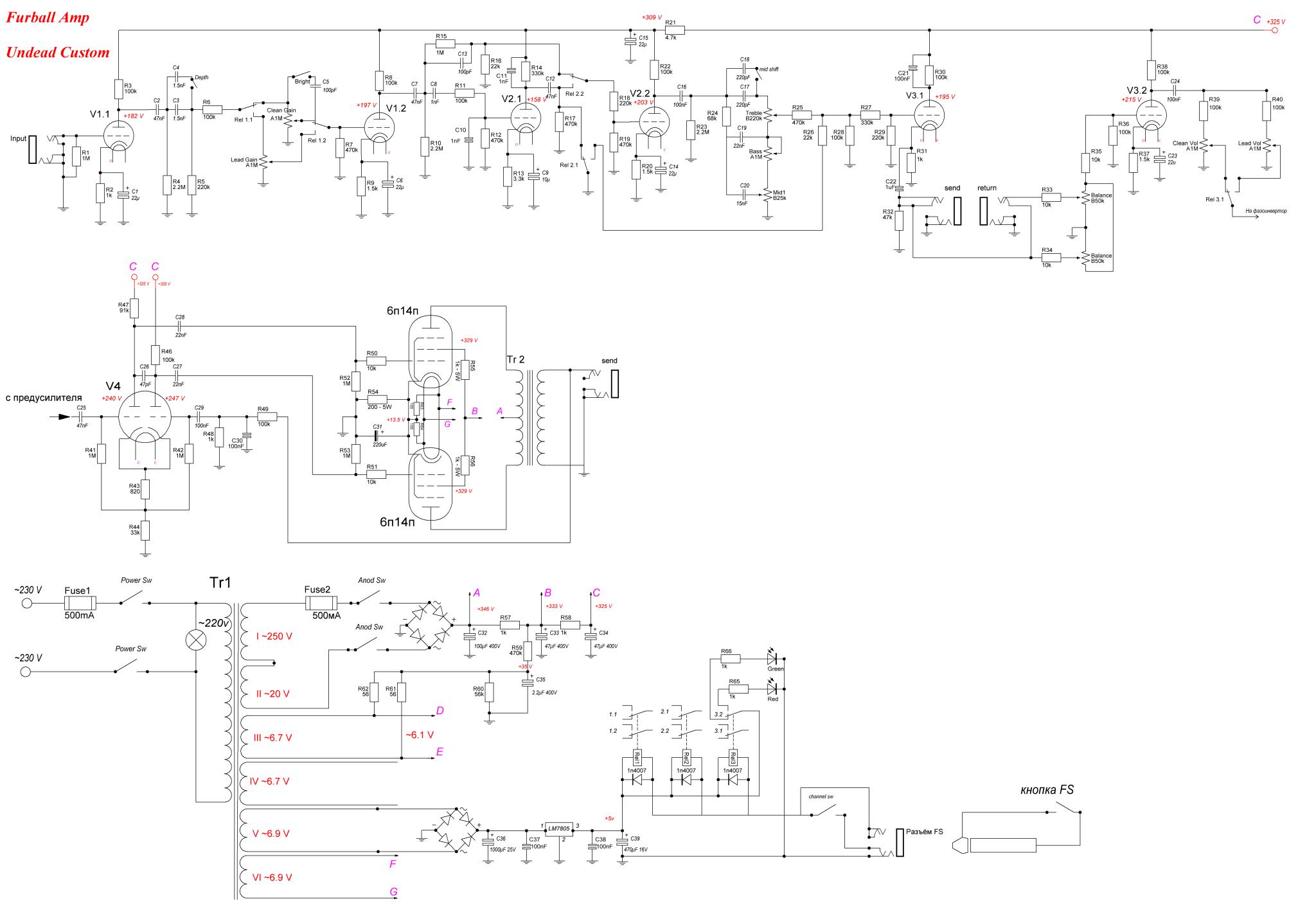
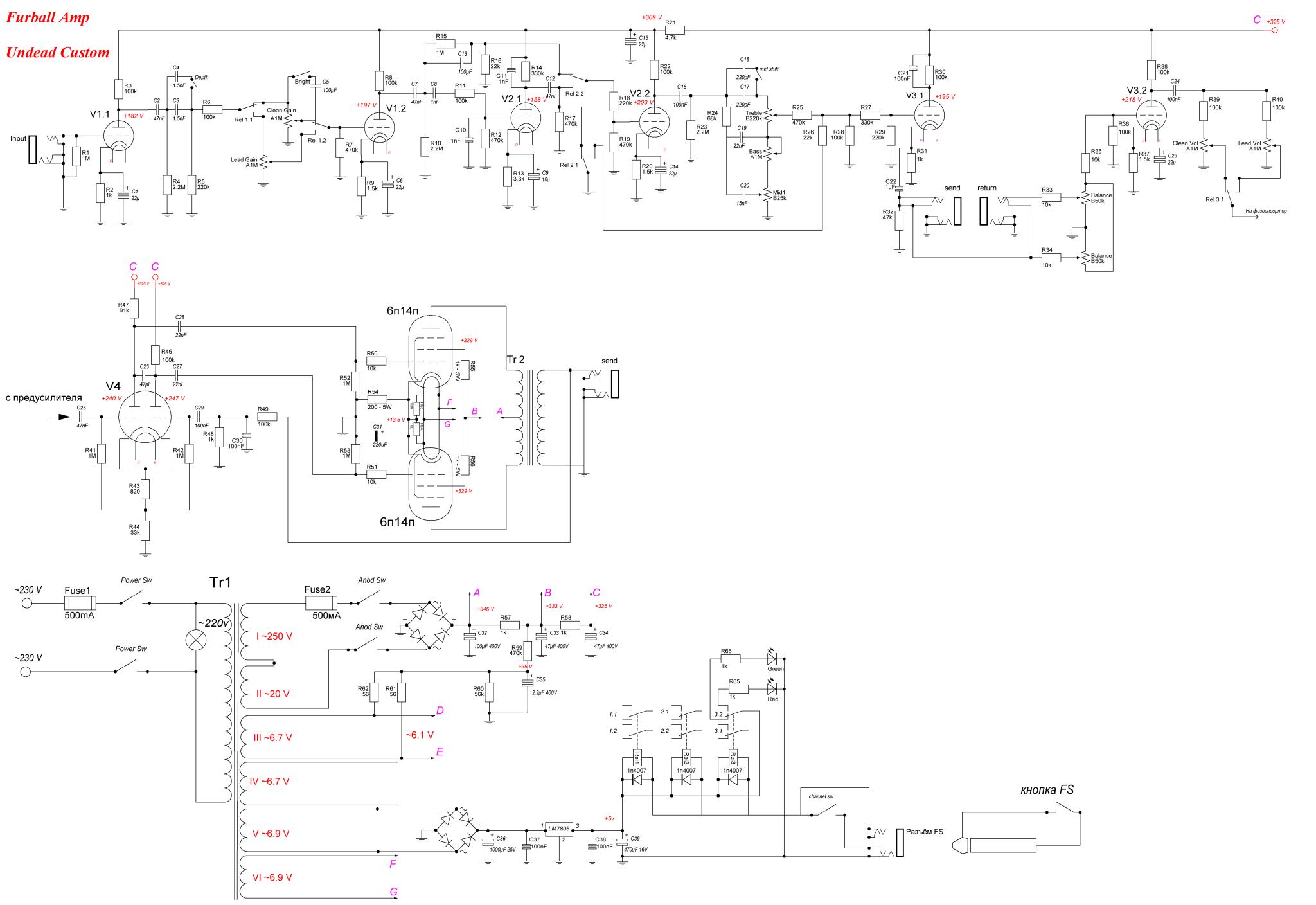
Находясь в замешательства из-за неожиданной нехватки фанеры я продолжаю ковырять усилитель
Изменения:
1. Убрал R45, что у ФИ - кажется звук стал более собранным, чётким и взрослым. Увернности нет, но хуже точно не стало.

2. Среднюю точку накала 6п14п подключил к их катоду. Записал шум при выкрученной ручке мастера на всю (остальное в 0). после "поднятия накала" - шум чуточку потише стал. Несущественное изменение. Можно было и не делать.

3. Fuse 2 теперь до тумблера анодки - "пук-пум" при его включении пака не победил. Заберу конденсаторы - поменяю - посмотрим

Заказал дроссель (ТВК110Л1 как дроссель. Новый. 15 Гн, 260 Ω, 70мА. Цена 500р)
Планирую из обмоток III, IV получить 12 вольт переменки и кинуть на 12ах7/есс83. А то эти 6.1 вольт накала от одной обмотки мне не нравятся. Ну может и шуметь меньше будет.
Хотя в целом усилитель совсем не шумный.
А!? забыл. Может стоит заменить R40 для борьбы с громкостью на Lead канале, скажем на 470к - 1М или вовсе подстроечник применить!?