Автор Тема: Fryette/VHT Pittbull 100CL  (Прочитано 2435 раз)

0 Пользователей и 1 Гость просматривают эту тему.

Онлайн fewa-watraco Автор темы

  • Ветеран форума
  • ******
  • Сообщений: 3874
  • fewtubefx
Fryette/VHT Pittbull 100CL
« : Июля 05, 2021, 10:36:57 »
Нашел на другом форуме. Кто умеет схему из этого нарисовать?
https://imgur.com/a/Q5domug

Оффлайн Алексей Ф

  • Эксперт
  • *****
  • Сообщений: 2261
  • GuitarPlayer.Ru fan!
Re: Fryette/VHT Pittbull 100CL
« Ответ #1 : Июля 05, 2021, 13:03:15 »
Друг мой, если есть у тебя время и желание - приезжай и рисуй с натуры :). Аккурат такой лежит на полке в полуразобранном. Пара недель у тебя в запасе, если что.

Онлайн fewa-watraco Автор темы

  • Ветеран форума
  • ******
  • Сообщений: 3874
  • fewtubefx
Re: Fryette/VHT Pittbull 100CL
« Ответ #2 : Июля 05, 2021, 13:27:25 »
Если бы я умел, то и по фото нарисовал

Оффлайн Alex_SG

  • Живу на форуме
  • *******
  • Сообщений: 7526
  • хейтер и пессимист :crazy:
Re: Fryette/VHT Pittbull 100CL
« Ответ #3 : Июля 05, 2021, 16:26:00 »
fewa-watraco, Ну вот я умею. И гораздо сложнее, чем ламповые усилители схемы реверсил. Но только по живой плате. По фото пустая трата времени - не увидишь большую часть.

Оффлайн Максим Смелый

  • Опытный
  • ****
  • Сообщений: 562
  • Inmalum
Re: Fryette/VHT Pittbull 100CL
« Ответ #4 : Июля 05, 2021, 17:01:32 »
плата двустороння, по-любому разбирать надо

Оффлайн Виолет Поносов

  • Эксперт
  • *****
  • Сообщений: 1969
    • VarrAmp.com
Re: Fryette/VHT Pittbull 100CL
« Ответ #5 : Июля 05, 2021, 17:04:41 »
Не знаю, с чем связаны ожидания автора, сэмулировавшего уже все доступные схемы в виде плагинов - вероятно с тем, что на некоторых форумах выкладывают ФОТКИ и потом после некоторого количества постов появляется СХЕМА, но в данном случае я очень сомниваюсь, что есть специалисты, способные по фотографиям одной стороны двусторонней платы восстановить схему целиком.

Оффлайн Алексей Ф

  • Эксперт
  • *****
  • Сообщений: 2261
  • GuitarPlayer.Ru fan!
Re: Fryette/VHT Pittbull 100CL
« Ответ #6 : Июля 05, 2021, 19:15:58 »
Это вопрос потраченного времени.

Онлайн fewa-watraco Автор темы

  • Ветеран форума
  • ******
  • Сообщений: 3874
  • fewtubefx
Re: Fryette/VHT Pittbull 100CL
« Ответ #7 : Июля 05, 2021, 19:30:31 »
Не знаю, с чем связаны ожидания автора, сэмулировавшего уже все доступные схемы в виде плагинов - вероятно с тем, что на некоторых форумах выкладывают ФОТКИ и потом после некоторого количества постов появляется СХЕМА, но в данном случае я очень сомниваюсь, что есть специалисты, способные по фотографиям одной стороны двусторонней платы восстановить схему целиком.
Еще не все, схем еще очень много. ( только vht мало)
Если очень сложно реверсить, то не надо
« Последнее редактирование: Июля 05, 2021, 19:32:44 от fewa-watraco »

Оффлайн AZG

  • Живу на форуме
  • *******
  • Сообщений: 95567
  • Санкт-Петербург
    • AZG CUSTOM
Re: Fryette/VHT Pittbull 100CL
« Ответ #8 : Июля 05, 2021, 20:36:57 »
fewa-watraco, Схем от Фрайетта хватает. ЦЛ отличается входным каскадом, там СРПП по моей памяти. Остальное все одинаково с ГП3, Деливерансом и т.п. Мощник по классике с ФИРН. Не вижу никакой трагедии реализовать любой доступный аппарат. Звук будет +/- близким.

Онлайн fewa-watraco Автор темы

  • Ветеран форума
  • ******
  • Сообщений: 3874
  • fewtubefx
Re: Fryette/VHT Pittbull 100CL
« Ответ #9 : Июля 06, 2021, 04:39:01 »
А я думал, может, в питбуле звук получше, тогда вопрос закрыт, всем спасибо.

Оффлайн AZG

  • Живу на форуме
  • *******
  • Сообщений: 95567
  • Санкт-Петербург
    • AZG CUSTOM
Re: Fryette/VHT Pittbull 100CL
« Ответ #10 : Июля 06, 2021, 07:44:41 »
fewa-watraco, Так Питбули сильно разные есть. ЦЛ более классический по звуку. УльтраЛид более модерновый. Схема ГП3 крайне близка к УЛ. Звучит все хорошо в нормальный аппарат. Если все это проверять в МГ10 сам понимаешь какой будет результат. Но повторюсь, сама основа звучания у них всех одна. Это как маршаллоиды узнаются с первых нот. Так и тут, есть своя квадратная основа звука. И она в каскадах с ОС перед тон-стеком.

Оффлайн DWT

  • Новичок
  • *
  • Сообщений: 12
  • GuitarPlayer.Ru fan!
Re: Fryette/VHT Pittbull 100CL
« Ответ #11 : Октября 04, 2021, 15:43:08 »
Может подскажете, где найти оригинальную полную схему VHT Pittbull UL? Чтобы без модов и всяких других изменений. Перерыл интернет, как умел, - ничего нигде нет. В основном, авторские доработки, допилы и пр. Спасибо.

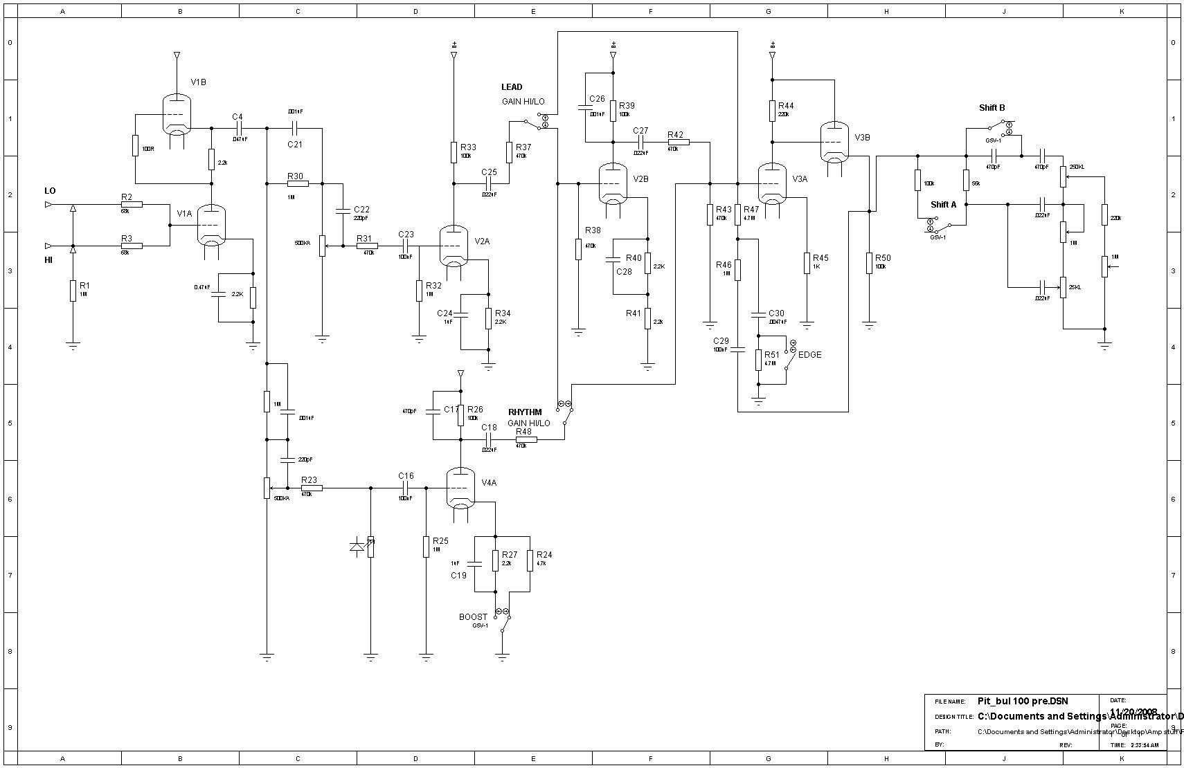
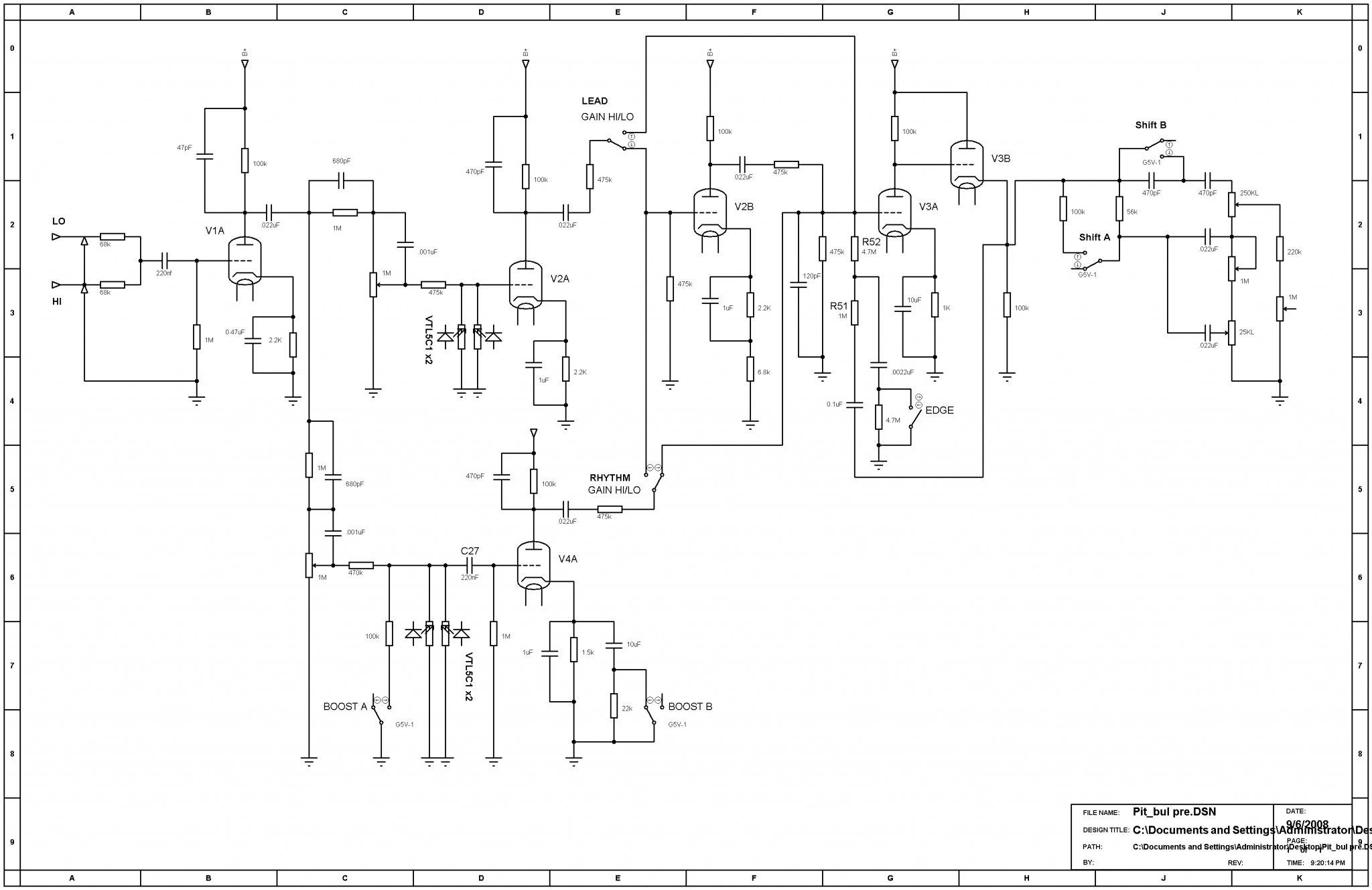
Онлайн fewa-watraco Автор темы

  • Ветеран форума
  • ******
  • Сообщений: 3874
  • fewtubefx
Re: Fryette/VHT Pittbull 100CL
« Ответ #12 : Октября 04, 2021, 17:51:25 »
С форума слоклон

Оффлайн DWT

  • Новичок
  • *
  • Сообщений: 12
  • GuitarPlayer.Ru fan!
Re: Fryette/VHT Pittbull 100CL
« Ответ #13 : Октября 04, 2021, 18:47:09 »
Спасибо. Эти схемы я тоже нашёл. Там преампы старый/новый и фазоинвертор. Нет коммутации, блока питания и выходного каскада. Можно, конечно, сказать, что они несильно отличаются от других подобных схем. Но, что-то со схемами от Fryette в стране напряжёнка. Полный пакет ни разу найти не удалось.

Зато позабавила надпись на плате преампа одного из усилителей VHT:

(нажмите чтобы показать/спрятать)

Оффлайн AZG

  • Живу на форуме
  • *******
  • Сообщений: 95567
  • Санкт-Петербург
    • AZG CUSTOM
Re: Fryette/VHT Pittbull 100CL
« Ответ #14 : Октября 04, 2021, 19:50:06 »
DWT, Петлю и Мощник можно от Деливеранс. Там все одинаково.