Решил я как то скрестить
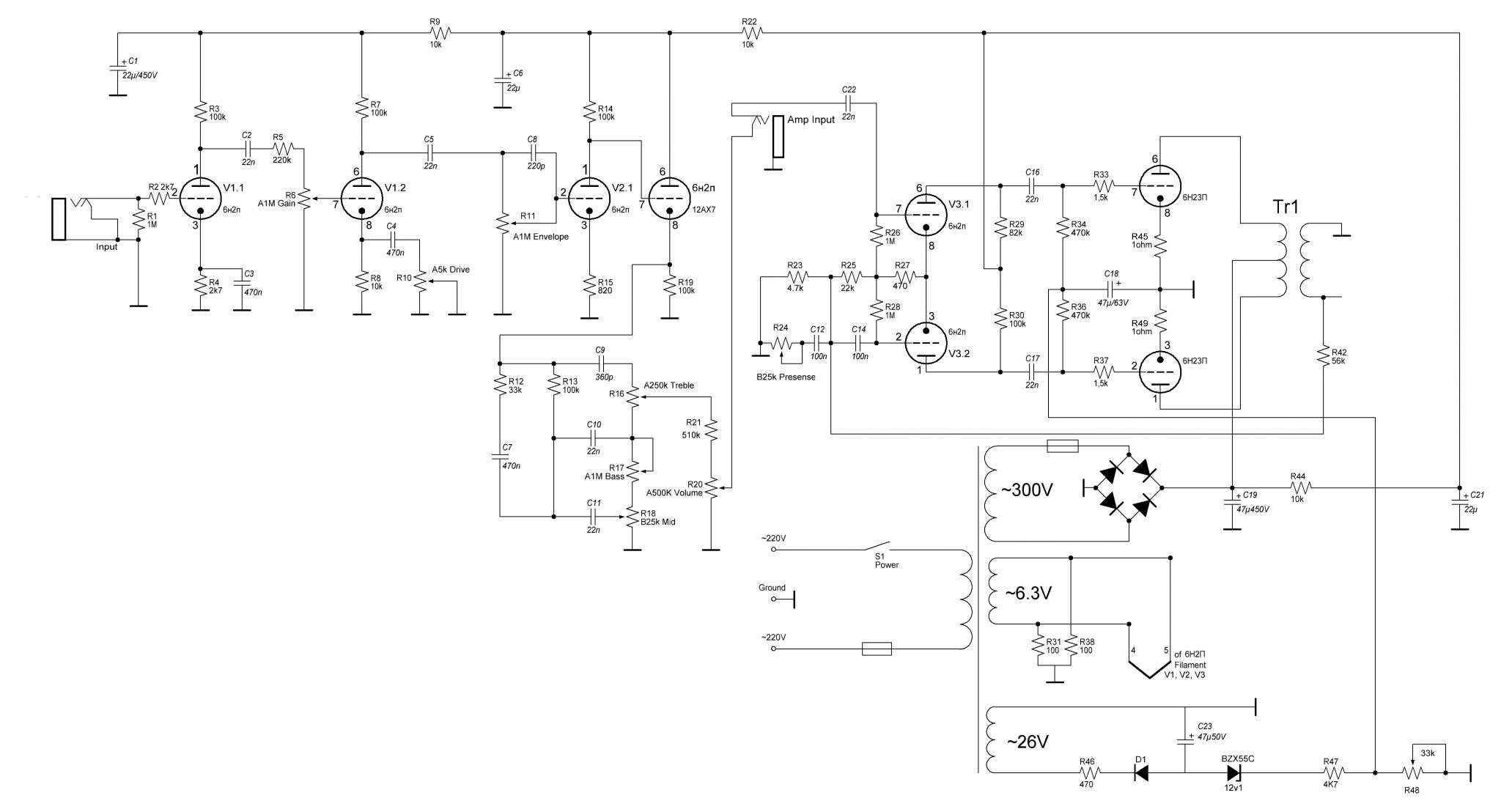
слона с носорогом Кранк Чадвик (пред) с Гаврошем (оконечник), ну что б домашних радовать. В итоге родился Gavrick, схема такая:

Посидел, развел лайот:
Gavrick by Halvalife layout.pdf (38.01 КБ - загружено 149 раз.)
Схема чадвика откуда взят пред (Krank Chadwick by Proks с оконечником на 6V6):

Схема гавроша:
GAVROSH_8.pdf (139.23 КБ - загружено 161 раз.)
Подскажите, лайот пройдет? Паять можно? Интересует правильная умная разводка земли по каскадам, в первую очередь, ну и не только. В общем, критика приветствуется!

З.Ы. Лайот проверил, ошибок не увидел

З.Ы.Ы.

Ошибки увидел и исправил...