Автор Тема: Гипотеза  (Прочитано 19054 раз)

0 Пользователей и 1 Гость просматривают эту тему.

Оффлайн surfin bird

  • Эксперт
  • *****
  • Сообщений: 2968
  • Поциент-заМКАДыш
    • Surfin Bird
Re: Гипотеза
« Ответ #15 : Февраля 17, 2025, 15:21:48 »
Дайте плиз ссылочку, интересно !

Оффлайн Alex_SG

  • Живу на форуме
  • *******
  • Сообщений: 7526
  • хейтер и пессимист :crazy:
Re: Гипотеза
« Ответ #16 : Февраля 17, 2025, 15:26:21 »
Половину ютупа же посмотреть надо. У него канал есть, там обзоры педалей... как то так

Оффлайн akouz Автор темы

  • Новичок
  • *
  • Сообщений: 89
  • Инженер
Re: Гипотеза
« Ответ #17 : Февраля 20, 2025, 06:58:55 »
Проблема не в форме искажений на статичном сигнале, "песке" и т.д., это легко правится эквалайзером, простыми фильтрами. Проблема в отработке динамики.
Я полагаю, что "песок" фильтрами устранить нельзя. Можно, конечно, поставить такие фильтры, что сквозь них кроме первой гармоники ничего не пройдет, и играть потом в пределах одной октавы. Но кому такой звук нужен?

Типичный клиппер утыкается в порог открытия и выдаёт звук без динамики, будь хоть кремниевый, хоть германиевый. Намного лучше в этом плане скримероподобные решения с диодами в ОС, но и они не отрабатывают динамику как лампа. Есть и более продвинутые решения, а пытаться что-то сделать с простейшим клиппером - это тупик, в него не раз заходили, и некоторые там так и остались 

"Динамика" решается тривиально путем подмешивания входного сигнала к выходному. "Скримероподобные решения" это делают за счет подачи сигнала на неинвертирующий вход, это как раз  автоматически подмешивает входной сигнал к выходному. 

А "отрабатывать динамику как лампа" - это маловразумительно. Что ламповый усилитель, что транзисторный, что примочка, - все они имеют предаточные характеристики. И если два устройства имеют идентичные передаточные характеристики, то на слух отличить одно от другого невозможно, будь они хоть на лампах собраны, хоть на траззисторах, хоть в цифровом виде. Соответственно, надо выявить, что же такого особенного в "ламповом звуке" и как его можно воспроизвести без ламп и без цифровой обработки. 

Соответственно, основа "лампового звука" - это клиппер. Собственно, любой ламповый усилитель - это тоже всегда клиппер, больше какого=-то уровня он звук выдать не может в принципе.

... и добавил:

Я давеча в соседней ветке приводил пример звука в трех вариантах:

1. Телекастер без обработки
2. Тот же звук пропущен через "скримероподобный" овердрайв с клиппером на диодах Шоттки
3. Не меняя никаких настроек, звук пропущен через тот же овердрайв с тем же клиппером на диодах Шоттки, но в точке подачи сигнала на клиппер к нему подмешан ВЧ сигнал 100 кГц (типа "подмагничивание")

На мой слух, в варианте (2) "песок" есть, а в варианте (3) - нету. И при этом никакой дополнительной фильтрации, звуковые тракты вариантов (2) и (3) идентичны, разница только в передаточной характеристике клиппера: в варианте (2) излом в передаточной характеристике есть, в варианте (3) - нет.

« Последнее редактирование: Февраля 20, 2025, 07:15:28 от akouz »

Оффлайн Alex_SG

  • Живу на форуме
  • *******
  • Сообщений: 7526
  • хейтер и пессимист :crazy:
Re: Гипотеза
« Ответ #18 : Февраля 20, 2025, 07:16:13 »
akouz,
Цитировать
"песок" фильтрами устранить нельзя
Это как это? Задавить частоты выше скажем 6-7кгц. Придавить. не в ноль конечно.

Цитировать
"Динамика" решается тривиально путем подмешивания входного сигнала к выходному. "Скримероподобные решения" это делают за счет подачи сигнала на неинвертирующий вход, это как раз  автоматически подмешивает входной сигнал к выходному.
Тоже пример хочется. Вот тот же TubeScreamer - где там такое?

Цитировать
основа "лампового звука" - это клиппер
В корне не верно. Клипер это два диода об землю либо в ОС ОУ.
Где подобное в лампе?
Нет, конечно ограничение об питание каскада в английском это тоже clipping но это совсем другое с другими параметрами.

Оффлайн akouz Автор темы

  • Новичок
  • *
  • Сообщений: 89
  • Инженер
Re: Гипотеза
« Ответ #19 : Февраля 20, 2025, 07:33:44 »
Задавить частоты выше скажем 6-7кгц. Придавить. не в ноль конечно.
Открытая первая струна, Ля первой октаы, 440 Гц. ФВЧ 6 кГц примерно на 3 дБ ослабит аж 13-ю гармонику и заглушит более высокие, что никак не устранит "песок", который представляет собой быстро возникающие и исчезающие  5...11 гармоники.

Тоже пример хочется. Вот тот же TubeScreamer - где там такое?
Постараюсь попроще, "на пальцах". Передаточная характеристика неинверирующего каскада на ОУ описывается формулой 1 + R1/R2, где  R1 - сопротивление в цепи ОС,  R2 - сопротивление с "минусового" входа на землю. Вот эта 1 в формуле и означает, что входной сигнал всегда попадает на выход, без усиления или ослабления.

В корне не верно. Клипер это два диода об землю либо в ОС ОУ.
Где подобное в лампе?
Нет, конечно ограничение об питание каскада в английском это тоже clipping но это совсем другое с другими параметрами.
Это узкий взгляд. Клиппер в общем виде - устройство, которое ограничивает сигнал на каком-то уровне. Как он сделан, не играет никакой роли. Любой усилитель или усилительный каскад всегда является клиппером, исключений не существует в принципе.
« Последнее редактирование: Февраля 20, 2025, 07:40:19 от akouz »

Оффлайн Alex_SG

  • Живу на форуме
  • *******
  • Сообщений: 7526
  • хейтер и пессимист :crazy:
Re: Гипотеза
« Ответ #20 : Февраля 20, 2025, 07:50:19 »
akouz,
Цитировать
ФВЧ 6 кГц примерно на 3 дБ ослабит аж 13-ю гармонику, что никак не устранит "песок",
Не будем придираться к точным значениям частот. Суть понятна - любой эквалайзер отлично справляется с песком и практика это доказывает.

Цитировать
Вот эта 1 в формуле и означает, что входной сигнал всегда попадает на выход, без усиления или ослабления.
Пока я не распечатал и не съел Хоровица с Хилом - срочно поясните - это ваще как? На выходе сумма двух сигналов чтоли будет?
Я всю жизнь считал что напряжение на выходе равно напряжение на неинвертирующем входе умноженное на 1 + R1/R2. Всё. Если R2 равен бесконечноссти получаем усилитель с единичным усилением, но не более ???
То есть никакого смешения чистого сигнала с ограниченным.

Про клиппер: Взгляд не узкий. Клиппер это именно пара диодов. Да, всё обогащение сигнала гармониками построено на клиппинге, кто бы спорил. Но клиппером мы тут называем именно диоды об землю или в ОС. В ламповой схемотехнике их нет. Там клиппинг по другому происходит.

Оффлайн Rolly

  • Живу на форуме
  • *******
  • Сообщений: 9053
  • Мнение - не повод получить пулю сразу.
Re: Гипотеза
« Ответ #21 : Февраля 20, 2025, 07:56:19 »
"песок", который представляет собой быстро возникающие и исчезающие  5...11 гармоники.
Вот тут вы принципиально и очень грубо ошибаетесь. "Песок" - это именно частоты около 5кГц и выше. Давить высшие гармоники для музыкального инструмента - это просто непонимание математических основ музыки. Так интервал, определяющий квинту - 3-я гармоника, большую терцию - 5-я, малую септиму - 7-я. Гармоники выше тоже определяют звучание других интервалов и сами по себе создают тембр инструмента.

Оффлайн akouz Автор темы

  • Новичок
  • *
  • Сообщений: 89
  • Инженер
Re: Гипотеза
« Ответ #22 : Февраля 20, 2025, 08:14:03 »
На выходе сумма двух сигналов чтоли будет?
Можно сказать и так. В овердрайве вместо простого резистивного делителя стоит RC-цепочка, кторая создает неравномерную АЧХ, фильтр высоких частот. Плюс, нелинейность за счет диодов. Тем не менее, входной сигнал всегда в самом непосредственном виде присутствует на выходе.

Точно эту же характеристику можно получить при помощи инвертирующего каскада на ОУ, если к его выходу подмешать входной сигнал.

Там клиппинг по другому происходит.
"Как" он происходит, вообще говоря не играет никакой роли. Еще раз, любой усилитель всегда является клиппером. В старинных fuzz клипперами служили транзисторные каскады усиления, в "допримочковое" время клипперами работали сами ламповые усилители. Маршалл, за счет ошибки в намотке выходного трансформатора, давал больше искажений, его гоняли на максимальной громкости для этого. Потом придумали "мастер вольюм" в предусилителе, чтобы клиппировать сигнал в нем, а не в выходном каскаде. И т.д.
« Последнее редактирование: Февраля 20, 2025, 08:20:19 от akouz »

Оффлайн Rolly

  • Живу на форуме
  • *******
  • Сообщений: 9053
  • Мнение - не повод получить пулю сразу.
Re: Гипотеза
« Ответ #23 : Февраля 20, 2025, 08:15:34 »
"Динамика" решается тривиально путем подмешивания входного сигнала к выходному. "Скримероподобные решения" это делают за счет подачи сигнала на неинвертирующий вход, это как раз  автоматически подмешивает входной сигнал к выходному.
И это неверно, там не совсем чистый и не за счёт неинвертирующего входа, а за счёт того, что усиленный сигнал, который превысил бы по амплитуде порог открывания диодов в ОС, при превышении этого порога теряет усиление до 1. То же самое можно сделать и на инвертирующем входе. И штука в том, что с увеличение КУ диоды в ОС закрываются всё позже относительно момента атаки и динамика тоже теряется, т.к. хвост затухание информации об этом не несёт, а реального подмешивания чистого нет.

... и добавил:

А "отрабатывать динамику как лампа" - это маловразумительно. Что ламповый усилитель, что транзисторный, что примочка, - все они имеют предаточные характеристики. И если два устройства имеют идентичные передаточные характеристики, то на слух отличить одно от другого невозможно, будь они хоть на лампах собраны, хоть на траззисторах, хоть в цифровом виде. Соответственно, надо выявить, что же такого особенного в "ламповом звуке" и как его можно воспроизвести без ламп и без цифровой обработки. 

Соответственно, основа "лампового звука" - это клиппер. Собственно, любой ламповый усилитель - это тоже всегда клиппер, больше какого=-то уровня он звук выдать не может в принципе.
Снова принципиальная ошибка. Клиппер просто обрезает сигнал по уровню клипа собственно. И форма обрезания тут вторична. В ламповом перегрузе, нормальной лампе, гораздо сложнее зависимость формы сигнала от уровня. Там даже когда амплитуда не растёт, увеличивается мощность гармоник, меняется их соотношение, т.е. всё равно есть динамический отклик. В хорошей ламповой схеме можно добиться такой динамической реакции по всему используемому диапазону гейна.
« Последнее редактирование: Февраля 20, 2025, 08:23:24 от Rolly »

Оффлайн Alex_SG

  • Живу на форуме
  • *******
  • Сообщений: 7526
  • хейтер и пессимист :crazy:
Re: Гипотеза
« Ответ #24 : Февраля 20, 2025, 08:24:08 »
Можно сказать и так. В овердрайве вместо простого резистивного делителя стоит RC-цепочка, кторая создает неравномерную АЧХ, фильтр высоких частот. Плюс, нелинейность за счет диодов. Тем не менее, входной сигнал всегда в самом непосредственном виде присутствует на выходе.

Точно эту же характеристику можно получить при помощи инвертирующего каскада на ОУ, если к его выходу подмешать входной сигнал.



Ничерта не понял... Давайте на примере ограничивающего каскада опостылевшего трупскримера? Как там на выходе ОУ просуммируются сигналы собственно  выхода ОУ и сигнала на "+" входе?

Ну точнее я то знаю чего вы сейчас скажете: На "+" входе есть сигнал в виде потенциала 1/2 питания и он всегда присутствует на выходе. И мы дополнительно через развязывающую ёмкость подаём сигнал рассогласования в виде полезного сигнала с гитары, который как раз и усиливается в соотношении Roc/Rinv. Но по итогу то на выходе всё равно имеем исключительно наш полезный сигнал относительно смещения. 
Вот если бы у нас не было этой несчастной ёмкости перед "+" входом, я бы с вами может ещё и согласился. Но попробуйте найти такую схему? Нет их, не обеспечите вы устойчивость если устроите связь каскадов по постоянному току.

... и добавил:


Собственно чтобы предметно разговаривать :)

Оффлайн akouz Автор темы

  • Новичок
  • *
  • Сообщений: 89
  • Инженер
Re: Гипотеза
« Ответ #25 : Февраля 20, 2025, 08:31:46 »
Вот тут вы принципиально и очень грубо ошибаетесь. "Песок" - это именно частоты около 5кГц и выше. Давить высшие гармоники для музыкального инструмента - это просто непонимание математических основ музыки. Так интервал, определяющий квинту - 3-я гармоника, большую терцию - 5-я, малую септиму - 7-я. Гармоники выше тоже определяют звучание других интервалов и сами по себе создают тембр инструмента.
Вы не поняли. Сами по себе высокие гармоники не являются "песком" и не звучат неприятно на слух. Я написал, что "песком" являются быстро возникающие и исчезающие 5...11 гармоники основного тона. Струна звучит не с одинаковым уровнем и не затихает равномерно. Во время звучания струны возникают колебания уровня сигнала. Если эти колебания попадают на то место в передаточной характеристике клиппера, где есть резкий излом, то высшие гармоники будут быстро, на доли секунды, возникать и исчезать. Это и создает песок.

Вы же спутали их с гармониками самой струны, это совершенно разные вещи. Начать с того, что естественные гармоники струны не идеально кратны основному тону, в отличие от гармоник, создаваемых  клиппером. А самое главное, естественные гармоники не возникают и не исчезают скачками. А если это паче чаяния случается, то на слух воспринимается как дребезжащая струна.

 

Оффлайн Rolly

  • Живу на форуме
  • *******
  • Сообщений: 9053
  • Мнение - не повод получить пулю сразу.
Re: Гипотеза
« Ответ #26 : Февраля 20, 2025, 08:50:48 »
Вы не поняли. Сами по себе высокие гармоники не являются "песком" и не звучат неприятно на слух. Я написал, что "песком" являются быстро возникающие и исчезающие 5...11 гармоники основного тона. Струна звучит не с одинаковым уровнем и не затихает равномерно. Во время звучания струны возникают колебания уровня сигнала. Если эти колебания попадают на то место в передаточной характеристике клиппера, где есть резкий излом, то высшие гармоники будут быстро, на доли секунды, возникать и исчезать. Это и создает песок.

Вы же спутали их с гармониками самой струны, это совершенно разные вещи. Начать с того, что естественные гармоники струны не идеально кратны основному тону, в отличие от гармоник, создаваемых  клиппером. А самое главное, естественные гармоники не возникают и не исчезают скачками. А если это паче чаяния случается, то на слух воспринимается как дребезжащая струна.
Так это вы путаете. Гармоники, возникающие в момент атаки могут быть вообще и не гармониками даже, а негармоническими составляющими спектра. И "песком" их не называют, они вообще обычно не представляют проблем и относятся к характеру звучания. "Песок" образуют именно достаточно продолжительные, гармонические составляющие, которые звучат как собственно песок, который пересыпают, и замусоривают звук.

Что вы пишете про переход через излом передаточной характеристики - это не образование "быстровозникающих гармоник", это тоже грубая ошибка в понятиях. Гармоники - это частоты, кратные основной, и в данном контексте возникающие и длящиеся всё время, пока сигнал основной частоты совершает эти переходы. Они не возникают и пропадают в мгновения перехода, а существуют до, после и во время перехода, потому что они являются частью самой формы сигнала.

Оффлайн akouz Автор темы

  • Новичок
  • *
  • Сообщений: 89
  • Инженер
Re: Гипотеза
« Ответ #27 : Февраля 20, 2025, 09:00:10 »
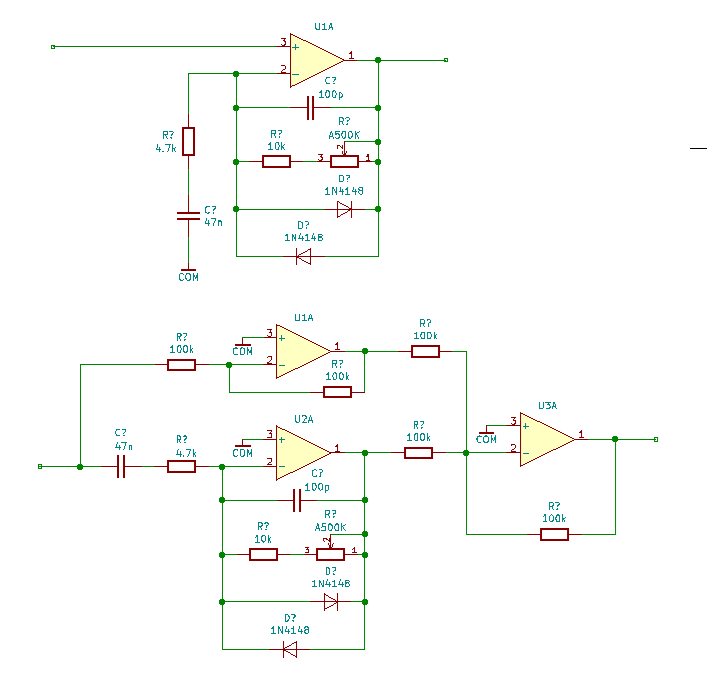
Давайте на примере ограничивающего каскада опостылевшего трупскримера?

Хорошо. Вот две схемы с идентичными передаточными характеристиками.

Верхняя схема - тот самый "трупоскример" с передаточной характеристикой 1 + Xос, где  Хос - функция, описывающая цепь его обратной связи

В нижней схеме ОУ U2A имеет передаточную характеристику -Xос, при тех же номиналах в цепи ОС он инвертирует сигнал, поэтому минум. Инвертор U1A имеет передаточную характеристику -1. После инвертирующего сумматора U3A передаточная характеристика примет вид -((-1) + (-Xос))  = 1 + Xос, то есть, станет идентичной первой схеме.

Оффлайн Alex_SG

  • Живу на форуме
  • *******
  • Сообщений: 7526
  • хейтер и пессимист :crazy:
Re: Гипотеза
« Ответ #28 : Февраля 20, 2025, 09:08:07 »
Хорошо. Вот две схемы с идентичными передаточными характеристиками.
Ну собственно этого ответа я и ожидал, только не настолько подробно :)

Добавьте в верхней схеме развязывающий конденсатор перед "+" входом, а в нижней резистор 100к от "-" входа U1A соедините не на вход сигнала, а на "-" вход U2A.
Вот тогда это будет аналогично тому, что имеем в каскаде трупскримера. А в текущем варианте это ваша фантазия на тему. Близкая, но не соответствующая реальности :)

Оффлайн AZG

  • Живу на форуме
  • *******
  • Сообщений: 95582
  • Санкт-Петербург
    • AZG CUSTOM
Re: Гипотеза
« Ответ #29 : Февраля 20, 2025, 09:21:17 »
Почитал - умиляет. Видели итог таких выкладок, первые моделирующие процы именно на таком и основывались. Создателям так хотелось обмануть физику и систему... Конкуренция с ЗУМ505 дело неплохое, но давно устаревшее.

 :crazy: ;D :sarcastic: