Автор Тема: Гитарный ламповый предусилитель Hi Dev! Preamp  (Прочитано 9607 раз)

0 Пользователей и 1 Гость просматривают эту тему.

Оффлайн Balandin

  • Завсегдатай
  • ***
  • Сообщений: 281
Re: Гитарный ламповый предусилитель Hi Dev! Preamp
« Ответ #15 : Ноября 06, 2024, 15:06:26 »
Всем привет. Пришла осень... Решил собрать сабж, благо все комплектующие были давно закуплены и ждали своего часа. По совету автора, в первую очередь распаял детали преобразователя питания и сразу столкнулся с проблемой.  Напряжение повышайки на холостом ходу 170 вольт, при питании от 12. Ток потребления при этом 30мА. Ничего не греется, ни пищит. На подстроечный резистор не реагирует. Напряжение на 5-й ножке NE555 3 вольта. Напряжение на входе REF TL431 (ползунок PR11) - 1.96 вольт. Если я правильно понимаю, то преобразователь выдает максимум и поэтому обратная связь не активируется (пороговое значение на ножке REF 2.5 вольта). Это мой первый опыт SMD монтажа. Мог ли я перегреть индуктивность? До установки всетестер показывал 150мкГн, на плате видит его как сопротивление 1.3 ом. Но две другие индуктивности тоже определяются как резисторы. При этом стабилизатор накала работает без вопросов. Комрады, куда копать? Осциллограммы прилагаю
(нажмите чтобы показать/спрятать)
« Последнее редактирование: Ноября 06, 2024, 15:19:03 от Balandin »

Оффлайн Alex_SG

  • Живу на форуме
  • *******
  • Сообщений: 7526
  • хейтер и пессимист :crazy:
Re: Гитарный ламповый предусилитель Hi Dev! Preamp
« Ответ #16 : Ноября 06, 2024, 15:35:23 »
Ну во первых, как уже не раз говорили, IRF840 далеко не лучший транзистор для этих целей - у него слишком большое сопротивление канала.
По осциллогргамам - вторые две смысла особого не имеют. Нам интересен ток в индуктивности, то, что она не влетает в насыщение. Ну, судя по тому, что требуемое напряжение не достигнуто и ничего не греется, то наверное не влетает.

Перегреть индуктивность - не, это фантастика :) Вот взять индуктивность изготовленную из слишком тонкого провода и, следовательно, с высоким активным сопротивлением - это запросто. Ну и тут очевидно, что ток в ней не будет достигать нужной величины для запасения энергии и работать схема не сможет.
Обратить внимание на качество и параметры С33 (если правильно вижу, мелко. Он после диода стоит). Вот тут нужно кондденсатор с минимально возможными ESR и Vloss найти. Обычно это такие зелёные сейчас

(нажмите чтобы показать/спрятать)

Ну и по плате - это авторская? На ней всё работало уже у кого-то? потому, что трассировка повышающего импульсника задача не тривиальная.

Оффлайн Balandin

  • Завсегдатай
  • ***
  • Сообщений: 281
Re: Гитарный ламповый предусилитель Hi Dev! Preamp
« Ответ #17 : Ноября 06, 2024, 15:48:09 »
В том-то и дело, что вроде как схему уже собрали 100500 человек. Даже видео про наиболее распространенные ошибки есть. Пробовал накинуть нагрузку 220ком, напряжение упало до 140 вольт. У автора проекта есть табличка с ссылками на комплектуху, заказывал по ней, но замены конечно же были
https://youtu.be/aa_KFZ6h7Vw?si=lRlpS7zOV2DUYwIO
« Последнее редактирование: Ноября 06, 2024, 15:55:33 от Balandin »

Оффлайн Alex_SG

  • Живу на форуме
  • *******
  • Сообщений: 7526
  • хейтер и пессимист :crazy:
Re: Гитарный ламповый предусилитель Hi Dev! Preamp
« Ответ #18 : Ноября 06, 2024, 15:51:40 »
Как вариант - ещё можно поиграть номиналами R26-27 чтобы импульс на затворе стал шире. Время накачки индуктивности увеличится, энергии запасать она станет больше, напряжение поднять сможет выше.

Ну и проверить правильность номиналов делителя ОС естественно, а то мало ли что - последнее время что-то сильно часто стали говорить, что номиналы компонентов не соответствуют заявленным  :crazy:

... и добавил:

Какие замены были?

Оффлайн Balandin

  • Завсегдатай
  • ***
  • Сообщений: 281
Re: Гитарный ламповый предусилитель Hi Dev! Preamp
« Ответ #19 : Ноября 06, 2024, 16:02:36 »
Какие замены были?
NE555 китайский из чип и дипа. IRF840 с алиекспресса, Индуктивность L1 купил на авито вместе с платой. Конденсатор С33 как у автора из из чип и дипа JB. Приборами можно диагностировать какой элемент не вывозит?

Оффлайн Alex_SG

  • Живу на форуме
  • *******
  • Сообщений: 7526
  • хейтер и пессимист :crazy:
Re: Гитарный ламповый предусилитель Hi Dev! Preamp
« Ответ #20 : Ноября 06, 2024, 16:09:09 »
NE555 могут быть сильно разные. Осциллограф есть, начинаем читать даташит и пытаться для начала увеличить ширину открывающего импульса на затворе IRF.

Китайский IRF840 - хз какое у него сопротивление канала. Нам нужно минимальное, решается заменой на IRFZ какойнить, или что подобное современное.

Активное сопротивление индуктивности - измеряется обычным мультиметром. Смотрим что куплено, качаем даташит на то, что стоит в оригинале и сравниваем.

Ну, С33 я с чиподипа уже глянул датапростынь, должен быть годным.

... и добавил:

Поднимаем от земли лапку истока полевика, впаиваем туда резистор не более 0,1 ома и смотрим на нём напряжение. Жедательно засинхронизироваться от переднего фронта на затворе, но подозреваю, что данный осциллограф не имеет ни второго канала, ни входа синхронизации.
Но тем не менее картинка для примера:

(нажмите чтобы показать/спрятать)

Напряжение на резисторе по форме будет повторять ток в индуктивности. Если появится зуб резко вверх как на третьем графике, значит мы превысили допустимое время накачки индуктивности, она насытилась и ток растёт бесконтрольно. Такого быть не должно и время открытого состояния полевика нужно уменьшать.
« Последнее редактирование: Ноября 06, 2024, 16:19:24 от Alex_SG »

Оффлайн Balandin

  • Завсегдатай
  • ***
  • Сообщений: 281
Re: Гитарный ламповый предусилитель Hi Dev! Preamp
« Ответ #21 : Ноября 06, 2024, 17:19:58 »
Снял индуктивность. Всетестер показал 0.7 Ом и 0.15 мГн. По даташиту должно быть 0.225 Ом. Насколько это критично? Заказывать в Чип и Дипе? Транзистор тоже на всетестер загнал, но не понимаю хорошо это или плохо
(нажмите чтобы показать/спрятать)
« Последнее редактирование: Ноября 06, 2024, 17:32:11 от Balandin »

Оффлайн Alex_SG

  • Живу на форуме
  • *******
  • Сообщений: 7526
  • хейтер и пессимист :crazy:
Re: Гитарный ламповый предусилитель Hi Dev! Preamp
« Ответ #22 : Ноября 06, 2024, 17:43:30 »
Снял индуктивность. Всетестер показал 0.7 Ом и 0.15 мГн. По даташиту должно быть 0.225 Ом. Насколько это критично?
Офигенно критично. Возможно в этом и проблема - активное сопротивление ограничивает максимальный ток и не даёт ему достигнуть требуемого уровня.

По транзистору - ну не умеет всетестер сопротивление канала измерять, а нас в данном случае кроме него ничего не интересует.
Пока разбираемся с индуктивностью тогда.

... и добавил:

пока покупаем индуктивность - имеет таки смысл попробовать увеличить время накачки. Может прокатит :)

... и добавил:

Пока дров не наломали :) При измерении сопротивления катушки сопротивление щупов было скомпенсировано или нет?
« Последнее редактирование: Ноября 06, 2024, 18:00:39 от Alex_SG »

Оффлайн Balandin

  • Завсегдатай
  • ***
  • Сообщений: 281
Re: Гитарный ламповый предусилитель Hi Dev! Preamp
« Ответ #23 : Ноября 06, 2024, 18:43:10 »
Пока дров не наломали :) При измерении сопротивления катушки сопротивление щупов было скомпенсировано или нет?
Да тут не так много дров. Мультиметр 830-й показывает сопротивление проводов 1.4 Ом, сопротивление проводов плюс индуктивность 1.7 Ом, вроде как и активное сопротивление при таком измерении в норме. Но понимая, что что-то менять надо, начну с индуктивности. Следующий в очереди транзистор, может есть ссылка?

Оффлайн Alex_SG

  • Живу на форуме
  • *******
  • Сообщений: 7526
  • хейтер и пессимист :crazy:
Re: Гитарный ламповый предусилитель Hi Dev! Preamp
« Ответ #24 : Ноября 06, 2024, 18:52:36 »
Да вот что-то с наскока вспомнить не могу  :rolleyes: Кому-то тут уже однажды подбирали замену. Вобщем нужно искать N-канальный мосфет с Vds от 500в и Rds чем меньше, тем лучше. У 840-го по даташиту 0,75 ома, вот попался IRFP460 c 0,27 ома, но у него корпус великоват. Я помню, что так же в ТО-220 находил.

... и добавил:

830-м мультом конечно доли ома измерять то ещё удовольствие... Но радует, что хоть как то с даташитом совпадение нашлось, значит индуктивность не левая и может и не стоит её трогать.
Надо остальные компоненты проверить.
Диод правильный стоит?
« Последнее редактирование: Ноября 06, 2024, 18:54:24 от Alex_SG »

Оффлайн Balandin

  • Завсегдатай
  • ***
  • Сообщений: 281
Re: Гитарный ламповый предусилитель Hi Dev! Preamp
« Ответ #25 : Ноября 06, 2024, 23:11:37 »
Alex_SG, благодарю за участие. Проблему нашел. По задумке автора, микросхема TL431 в корпусе SOT23 должна припаиваться вверх ногами. Об этом есть комментарий на ютубе. Меня к этой мысли подтолкнуло низкое напряжение на 5 ноге NE555. Если TL431 закрыта, т.е. напряжение на REF меньше 2.5 вольт, то на входе COUT 555-й должно быть напряжение чуть меньше напряжения питания. Преобразователь запустил, двигаюсь дальше

Оффлайн Alex_SG

  • Живу на форуме
  • *******
  • Сообщений: 7526
  • хейтер и пессимист :crazy:
Re: Гитарный ламповый предусилитель Hi Dev! Preamp
« Ответ #26 : Ноября 06, 2024, 23:15:09 »
Balandin,  :plus-one: :good: Вот все бы так! :)

Оффлайн Лёха2009

  • Эксперт
  • *****
  • Сообщений: 1205
Re: Гитарный ламповый предусилитель Hi Dev! Preamp
« Ответ #27 : Ноября 07, 2024, 04:14:19 »
У себя тут в записях нашел как возможную замену 2SK3797, Rds 0.32 Ом ТО220

Оффлайн Alex_SG

  • Живу на форуме
  • *******
  • Сообщений: 7526
  • хейтер и пессимист :crazy:
Re: Гитарный ламповый предусилитель Hi Dev! Preamp
« Ответ #28 : Ноября 07, 2024, 04:16:23 »
Лёха2009,  :plus-one: :good:

Оффлайн Balandin

  • Завсегдатай
  • ***
  • Сообщений: 281
Re: Гитарный ламповый предусилитель Hi Dev! Preamp
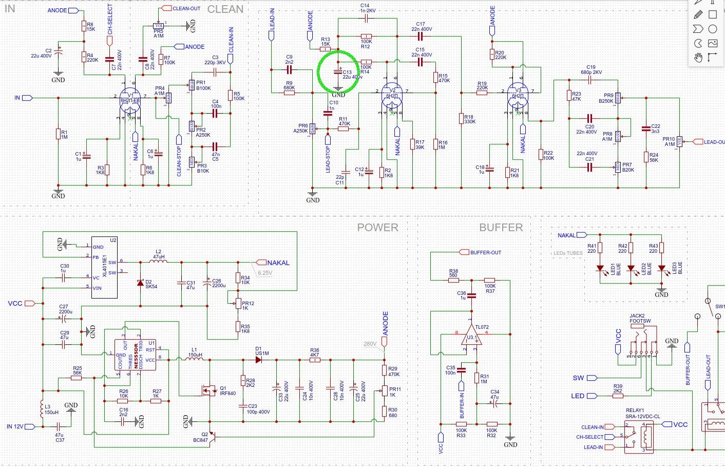
« Ответ #29 : Ноября 08, 2024, 12:10:26 »
Стал распаивать электролиты на плате и чувствую, чего-то не хватает. Как мне кажется в схеме должен быть конденсатор на питании каскадов на V2. Дорисовал его и обвел в зеленый кружочек. Что характерно, на схеме Алексея Забродина, в его рективаторе, этот конденсатор тоже отсутствует. Это баг или фича?