Долго не мог реализовать данную идею, много дел на работе, да и дома...
Пока время шло, было собрано несколько простеньких повторителей, и на полевиках, и на ОУ, но все не то...
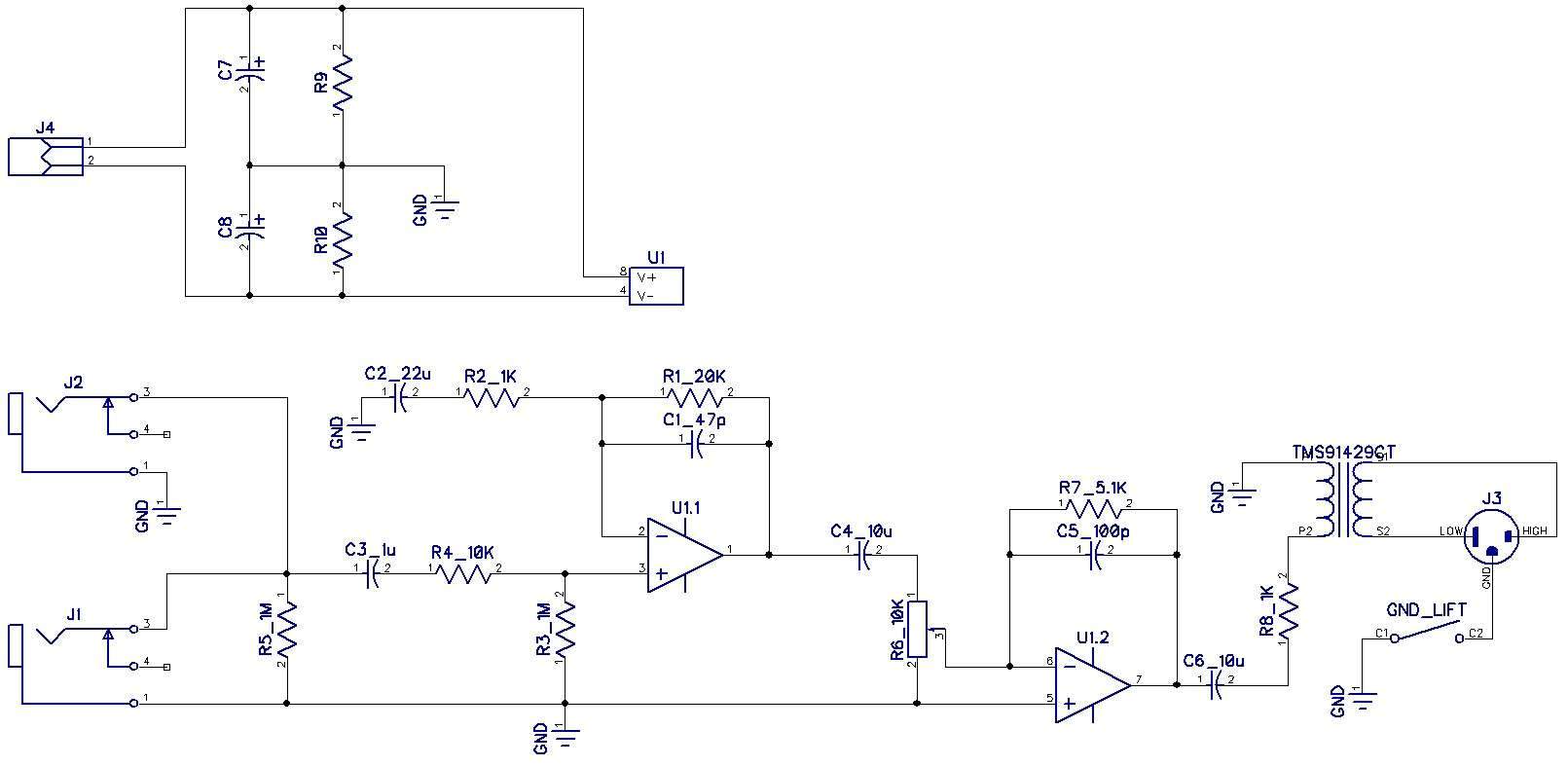
Проблема банальна - без гальванической развязки никак, треск\писк от ПК и пр.
Трансы аудиофильские покупать ну совсем никак, проект ультра бюджетный должен быть.
В итоге зарисовал схемку, собрал "на коленке", применил в ней трансформатор от LCD монитора
Samsung(коих можно купить 10шт за 3 копейки, да и были они у меня, ну и уже давно не востребованы),
при всей бюджетности для черновой записи оказалась очень удачным решением.
Разъем XLR не нашел в библиотеке диптрейса, воткнул что то похожее.
UPDATE В схеме есть ошибка, между переменным резистором R6_10K и входом 6 ОУ U1.2 требуется установить в разрыв цепи резистор 4.7к, забыл его нарисовать, т.к. он был у меня запаян непосредственно на переменник.
