Автор Тема: GTA15 переделать в сателлит  (Прочитано 3452 раз)

0 Пользователей и 1 Гость просматривают эту тему.

Оффлайн AZG

  • Живу на форуме
  • *******
  • Сообщений: 95670
  • Санкт-Петербург
    • AZG CUSTOM
Re: GTA15 переделать в сателлит
« Ответ #15 : Октября 17, 2009, 21:51:21 »
Азнаур, я уже в ней разобрался ) все полностью просмотрел, все понятно.

Вот и молодец!

Оффлайн cerr

  • Опытный
  • ****
  • Сообщений: 862
Re: GTA15 переделать в сателлит
« Ответ #16 : Октября 18, 2009, 07:29:42 »
А собственно почему не сделать отдельный вход непосредственно на сетку триода фазоинвертора - или считается, что у всех перампов на выходе уровень линейный 0 dbu?

Оффлайн AZG

  • Живу на форуме
  • *******
  • Сообщений: 95670
  • Санкт-Петербург
    • AZG CUSTOM
Re: GTA15 переделать в сателлит
« Ответ #17 : Октября 18, 2009, 09:32:51 »
А собственно почему не сделать отдельный вход непосредственно на сетку триода фазоинвертора - или считается, что у всех перампов на выходе уровень линейный 0 dbu?

большинство проф предов имеют именно такой выхлоп и нормально раскачать оконечник не способны. Плюс, правильное согласование и т.п. Посему буфер рулит.

Да и в полноценных головах аналогично, есть буфер Ретурна.

Оффлайн kill9 Автор темы

  • Частый посетитель
  • **
  • Сообщений: 173
  • Зарегистрированный
Re: GTA15 переделать в сателлит
« Ответ #18 : Октября 18, 2009, 16:15:11 »
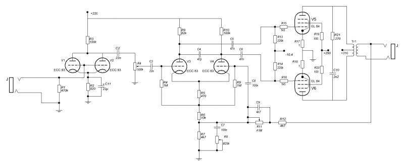
205357-0

Посмотрите  схему.
Я так понял что блок питания можно оставить так как есть? Или можно доработать чего?

Оффлайн AZG

  • Живу на форуме
  • *******
  • Сообщений: 95670
  • Санкт-Петербург
    • AZG CUSTOM
Re: GTA15 переделать в сателлит
« Ответ #19 : Октября 18, 2009, 17:03:14 »
kill9, В целом все верно. Цепочку на первичке выходника стоит проверить, вполне реально, что не понадобится. БП оставь как есть.

Оффлайн cerr

  • Опытный
  • ****
  • Сообщений: 862
Re: GTA15 переделать в сателлит
« Ответ #20 : Октября 19, 2009, 07:51:13 »
большинство проф предов имеют именно такой выхлоп и нормально раскачать оконечник не способны. Плюс, правильное согласование и т.п. Посему буфер рулит.

Да и в полноценных головах аналогично, есть буфер Ретурна.

Благодарю за ответ. Давно вопрос мучал о реальном выхлопе серийных предусилителей.

Оффлайн AZG

  • Живу на форуме
  • *******
  • Сообщений: 95670
  • Санкт-Петербург
    • AZG CUSTOM
Re: GTA15 переделать в сателлит
« Ответ #21 : Октября 19, 2009, 08:12:43 »
cerr, Самый тихий из серийных - ЭНГЛ 530-й. Самый громкий вариант тот, что без буфера и с выходом без КП. Далее думай сам.

Оффлайн kill9 Автор темы

  • Частый посетитель
  • **
  • Сообщений: 173
  • Зарегистрированный
Re: GTA15 переделать в сателлит
« Ответ #22 : Октября 19, 2009, 09:23:33 »
У меня еще вопрос. А что если фиксированное смещение заменить на автоматическое? Если не ошибаюсь (где-то читал) недостаток 6п14п (6п18п, 6п43п) при фиксированном смещении - это саморазогрев.

Ну и уточняющий вопрос: Если поменять 6п14п на 6п18п - надо использовать подобранные пары? Или можно сделать какую-нить регулировку что бы можно было использовать не подобранные? Типа пришел, купил 2 лампы, подкрутил что надо и все работает?

Оффлайн AZG

  • Живу на форуме
  • *******
  • Сообщений: 95670
  • Санкт-Петербург
    • AZG CUSTOM
Re: GTA15 переделать в сателлит
« Ответ #23 : Октября 19, 2009, 19:34:57 »
kill9, Можно и автомат. ИМХО, будет получше. В катод 130 ом и 22мкФ параллельно.

Пары желательно. Хотя бы из одной партии. А так, делают раздельную регулировку смещения.

Оффлайн Hader

  • Эксперт
  • *****
  • Сообщений: 2101
  • Санкт-Петербург
Re: GTA15 переделать в сателлит
« Ответ #24 : Октября 20, 2009, 18:49:00 »
kill9, Можно и автомат. ИМХО, будет получше. В катод 130 ом и 22мкФ параллельно.

Пары желательно. Хотя бы из одной партии. А так, делают раздельную регулировку смещения.

кстати, раздельное смещение - любопытная полезность. А почему на схемах именитых производителей я не вижу раздельного смещения ? не понимаю. Это же по идее действительно лучше. Попробую на практике.

Оффлайн AZG

  • Живу на форуме
  • *******
  • Сообщений: 95670
  • Санкт-Петербург
    • AZG CUSTOM
Re: GTA15 переделать в сателлит
« Ответ #25 : Октября 20, 2009, 20:10:37 »
Hader, Не делают по причине использования подобранных комплектов. Я тоже раздельные не ставлю, смысла нет.

Оффлайн Hader

  • Эксперт
  • *****
  • Сообщений: 2101
  • Санкт-Петербург
Re: GTA15 переделать в сателлит
« Ответ #26 : Октября 20, 2009, 20:54:25 »
Hader, Не делают по причине использования подобранных комплектов. Я тоже раздельные не ставлю, смысла нет.

ясно... а ну да, в общем то выходные тетроды/пентоды они же не двойные... а триоды там, в гитарных преампах, фазиках, буферах и т.п., как правило не паралелят... в общем то все с ними ясно...
Самое непонятное то что я таких решений именно в хай фай никогда не встречал, с гитарниками то ясно все. по сути запаралеленые триоды с подогнанным смещением ведь лучше чем српп или мю каскады...

Оффлайн AZG

  • Живу на форуме
  • *******
  • Сообщений: 95670
  • Санкт-Петербург
    • AZG CUSTOM
Re: GTA15 переделать в сателлит
« Ответ #27 : Октября 20, 2009, 21:49:31 »
Hader, В ХЭ как-раз используется. Там сильно важнее правильная отстройка каскадов.

Оффлайн Hader

  • Эксперт
  • *****
  • Сообщений: 2101
  • Санкт-Петербург
Re: GTA15 переделать в сателлит
« Ответ #28 : Октября 20, 2009, 21:56:30 »
Hader, В ХЭ как-раз используется. Там сильно важнее правильная отстройка каскадов.

странно, на схемах никогда не видел, а схем по Хай Фай у меня море....
ладно, не суть. Спасибо что подсказал идею  ;)  :good:

Оффлайн AZG

  • Живу на форуме
  • *******
  • Сообщений: 95670
  • Санкт-Петербург
    • AZG CUSTOM
Re: GTA15 переделать в сателлит
« Ответ #29 : Октября 21, 2009, 00:48:26 »
Hader, Ты реальные приборы смотри.