Автор Тема: Guitar Distortion Effect Module Board  (Прочитано 791 раз)

0 Пользователей и 1 Гость просматривают эту тему.

Оффлайн levsha-kzn Автор темы

  • Ветеран форума
  • ******
  • Сообщений: 5927
    • http://vk.com/levsha_kzn
Guitar Distortion Effect Module Board
« : Ноября 02, 2013, 23:28:29 »

Оффлайн Mepk

  • Эксперт
  • *****
  • Сообщений: 1855
  • Еще один соберу - и всё...
    • Мой блог
Re: Guitar Distortion Effect Module Board
« Ответ #1 : Ноября 02, 2013, 23:36:52 »
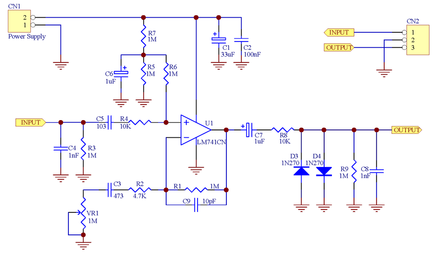
Любопытно:

схема агрегата


схема сами знаете кого


Оффлайн levsha-kzn Автор темы

  • Ветеран форума
  • ******
  • Сообщений: 5927
    • http://vk.com/levsha_kzn
Re: Guitar Distortion Effect Module Board
« Ответ #2 : Ноября 02, 2013, 23:42:31 »
Я сам сложнее распайки гитары ничего не делал, так что постарайтесь понять Чайника.
В целом есть процессор DigiTech RP-21D, просто подумываю как-то расширить возможности своих самодельных гитар. На Стратоподобную хочу поставить пьезу, на ЛесПолоподобную подумываю такую штуку.

Просто хотел услышать мнение профи, которые звук по схеме слышать могут.

Оффлайн Mepk

  • Эксперт
  • *****
  • Сообщений: 1855
  • Еще один соберу - и всё...
    • Мой блог
Re: Guitar Distortion Effect Module Board
« Ответ #3 : Ноября 03, 2013, 06:40:56 »
Ну, я далеко не профи, который
звук по схеме слышать могут.
но предположить, что из этого получится, ты можешь, посмотрев на ютубе демки с DOD 250. Как-то так.