оконечник он же и есть оконечник

там не много вариантов

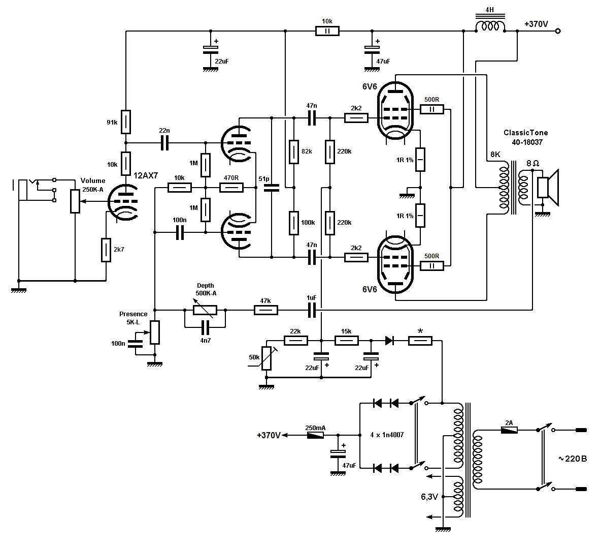
на 6v6 делай короче че-то типа того:
... и добавил:но лучше сразу с предом делать конечно, чтоб трансформаторы и прочие железяки зря не тратить. пред уже по вкусу, слоректу какую-нибудь например
... и добавил:будет ламповая голова

ламповая голова это хорошо
... и добавил:только вот для записи понадобятся еще микрофон, микрофонный пред, звуковая карта, и подходящее помещение

или хотя бы изокаб