Автор Тема: Jakehammer и Jakehammer ARM - мои JH-1 Jackhammer mod  (Прочитано 7436 раз)

0 Пользователей и 1 Гость просматривают эту тему.

Оффлайн нонейм

  • Завсегдатай
  • ***
  • Сообщений: 463
  • Подпись под аватаром
Re: Jakehammer и Jakehammer MRM - мои JH-1 Jackhammer mod
« Ответ #15 : Июля 03, 2017, 19:29:59 »
Правленая схеме Jakehammer MRM

(нажмите чтобы показать/спрятать)
Теперь бас хорошо регулируется, в отличие от прошлых вариантов и тем более оригинала.

... и добавил:

Дополнительные детали для мода - конденсаторы
4,7 мкФ
100 нФ
2,2 нФ
470 пФ
2х220 пФ
А дроссели на входе и выходе зачем ?   Против возбуда. или как корректоры ?
 Впервые вижу такое решение в заводских примочках.

Оффлайн Rolly Автор темы

  • Живу на форуме
  • *******
  • Сообщений: 9033
  • Мнение - не повод получить пулю сразу.
Re: Jakehammer и Jakehammer MRM - мои JH-1 Jackhammer mod
« Ответ #16 : Июля 07, 2017, 13:49:24 »
Скорректировал прошлый пост, куда добавил две схемы.

... и добавил:

А дроссели на входе и выходе зачем ?   Против возбуда. или как корректоры ?
 Впервые вижу такое решение в заводских примочках.
От возбуда, я давно их выпаял и в тот момент никаких изменений звука не отметил.
« Последнее редактирование: Июля 07, 2017, 14:15:02 от Rolly »

Оффлайн нонейм

  • Завсегдатай
  • ***
  • Сообщений: 463
  • Подпись под аватаром
Re: Jakehammer и Jakehammer MRM - мои JH-1 Jackhammer mod
« Ответ #17 : Июля 08, 2017, 05:37:07 »
Скорректировал прошлый пост, куда добавил две схемы.

... и добавил:
 От возбуда, я давно их выпаял и в тот момент никаких изменений звука не отметил.
Хм..значит не влияют,  странно тогда. зачем их впаяли. Аж по две штуки на вход и выход. 
 Я же "пробитый"  по индуктивностям и трансформаторам в звуке, поэтому и спросил. :)
 
 А по самому моду не комментирую по двум причинам.
1) Давно уже этим не занимаюсь по обьективным причинам, и поэтому проверить в работе не имею возможности.  (хотя при другом стечении обстоятельств, занимался бы, желание полностью, не пропало)
2)  На вкус и цвет....
« Последнее редактирование: Июля 08, 2017, 05:39:05 от нонейм »

Оффлайн Ден2

  • Ветеран форума
  • ******
  • Сообщений: 4278
Re: Jakehammer и Jakehammer MRM - мои JH-1 Jackhammer mod
« Ответ #18 : Июля 08, 2017, 09:19:38 »
А дроссели на входе и выходе зачем ?   Против возбуда. или как корректоры ?
 Впервые вижу такое решение в заводских примочках.

Вообще-то скорее от РЧ-помех, да импульсных "иголок". Там значения индуктивности мизерные.

Оффлайн нонейм

  • Завсегдатай
  • ***
  • Сообщений: 463
  • Подпись под аватаром
Re: Jakehammer и Jakehammer MRM - мои JH-1 Jackhammer mod
« Ответ #19 : Июля 09, 2017, 07:37:28 »
Вообще-то скорее от РЧ-помех, да импульсных "иголок". Там значения индуктивности мизерные.
Типа - "подстраховались и повыпендривались  заодно" :)
  Скоее всего так и есть, раз значения -мизерные.

Оффлайн Leronchik

  • Эксперт
  • *****
  • Сообщений: 1642
  • Отошёл ненадолго покурить...
Re: Jakehammer - мой JH-1 Jackhammer mod
« Ответ #20 : Июля 10, 2017, 09:20:50 »
Оригинальный жук точился под верхастую 800-ку, вестимо. Поэтому с ней он вполне хорош. Но не более того)))
Золотые слова! И играет он с ней бесподобно, все строится и все в меру, и не возникает никакого желания что то там ковырять
Кстати Rolly,  с чем ты его пытался эксплуатировать?

Оффлайн Rolly Автор темы

  • Живу на форуме
  • *******
  • Сообщений: 9033
  • Мнение - не повод получить пулю сразу.
Re: Jakehammer и Jakehammer MRM - мои JH-1 Jackhammer mod
« Ответ #21 : Июля 10, 2017, 10:06:13 »
Золотые слова! И играет он с ней бесподобно, все строится и все в меру, и не возникает никакого желания что то там ковырять
Кстати Rolly,  с чем ты его пытался эксплуатировать?
Со своим усилителем. Я ведь не обязан подстраивать своё оборудование под одну посредственную педальку. 8)

... и добавил:

Кстати, бонус - АЧХ оригинального жука в обоих режимах с гейном на минимум, полезно для понимания частотного баланса.
(нажмите чтобы показать/спрятать)
« Последнее редактирование: Июля 10, 2017, 10:19:38 от Rolly »

Оффлайн Leronchik

  • Эксперт
  • *****
  • Сообщений: 1642
  • Отошёл ненадолго покурить...
Re: Jakehammer и Jakehammer MRM - мои JH-1 Jackhammer mod
« Ответ #22 : Июля 10, 2017, 10:35:16 »
Со своим усилителем. Я ведь не обязан подстраивать своё оборудование под одну посредственную педальку. 8)
Ясно! С моими он отлично играет в стоке, потребности в переделке не возникает  ???

Оффлайн Rolly Автор темы

  • Живу на форуме
  • *******
  • Сообщений: 9033
  • Мнение - не повод получить пулю сразу.
Re: Jakehammer и Jakehammer MRM - мои JH-1 Jackhammer mod
« Ответ #23 : Июля 10, 2017, 13:02:21 »
Обычные педали в мой усилитель звучат как надо. :)

Оффлайн Rolly Автор темы

  • Живу на форуме
  • *******
  • Сообщений: 9033
  • Мнение - не повод получить пулю сразу.
Re: Jakehammer и Jakehammer MRM - мои JH-1 Jackhammer mod
« Ответ #24 : Декабря 12, 2017, 18:52:21 »
К прошлой версии добавил диод между первыми каскадами. Плюс поменял последнюю искажалку с включением эмулятора КП за авторством TrueVAL, что даёт заметное различие в звучании режимов, в отличие от прошлой версии.

(нажмите чтобы показать/спрятать)
« Последнее редактирование: Декабря 15, 2017, 18:24:05 от Rolly »

Оффлайн Rolly Автор темы

  • Живу на форуме
  • *******
  • Сообщений: 9033
  • Мнение - не повод получить пулю сразу.
Re: Jakehammer и Jakehammer MRM - мои JH-1 Jackhammer mod
« Ответ #25 : Декабря 19, 2017, 13:46:33 »
И сюда добавлю

Придумал простой обратимый мод для укрощения басов педальки, что должно привести режим диста в используемые.

Последовательно поменять местами

C27 -> C15 -> C13 -> C27

Оффлайн Rolly Автор темы

  • Живу на форуме
  • *******
  • Сообщений: 9033
  • Мнение - не повод получить пулю сразу.
Re: Jakehammer и Jakehammer ARM - мои JH-1 Jackhammer mod
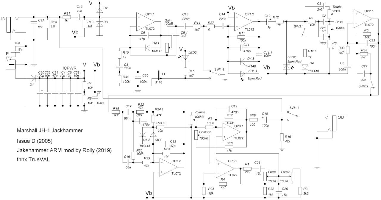
« Ответ #26 : Сентября 19, 2019, 09:57:49 »
Новая версия ARM
4 разных вида ограничения, один из которых переключается, подобранная частотная коррекция для каждого каскада, параметрическая регулировка середины в плюс и минус, к низкомному выходу можно даже наушники подключить, если моно развести на оба уха, или просто в любую линию. Звук от чистого до хорошего перегруза. Примерно на единичке гейна может использоваться как скример на нулевом гейне.
Интересные виды ограничения жёсткости перегруза. Подобное только недавно видел в схеме педали Фридмана.
(нажмите чтобы показать/спрятать)
« Последнее редактирование: Октября 18, 2019, 15:00:05 от Rolly »

Оффлайн Rolly Автор темы

  • Живу на форуме
  • *******
  • Сообщений: 9033
  • Мнение - не повод получить пулю сразу.
Re: Jakehammer и Jakehammer ARM - мои JH-1 Jackhammer mod
« Ответ #27 : Октября 18, 2019, 15:26:54 »
Обновил схему в посте выше до последних изменений. Получился вполне такой убийца ламповых усилителей в педали - вкусный, динамичный, читаемый. Подключение D4 перед темброблоком работает как поедатель динамики, как и в обычных педалях-клипперах.

Оффлайн akl

  • Живу на форуме
  • *******
  • Сообщений: 8114
  • не шарю ваще
Re: Jakehammer и Jakehammer ARM - мои JH-1 Jackhammer mod
« Ответ #28 : Октября 20, 2019, 08:29:52 »
а зачем столько конденсаторов в питании? :hmmm:

Оффлайн Rolly Автор темы

  • Живу на форуме
  • *******
  • Сообщений: 9033
  • Мнение - не повод получить пулю сразу.
Re: Jakehammer и Jakehammer ARM - мои JH-1 Jackhammer mod
« Ответ #29 : Октября 20, 2019, 09:01:35 »
akl, там по одному прямо у ножек питания каждой микросхемы.