Автор Тема: Jakehammer и Jakehammer ARM - мои JH-1 Jackhammer mod  (Прочитано 7435 раз)

0 Пользователей и 1 Гость просматривают эту тему.

Оффлайн Rolly Автор темы

  • Живу на форуме
  • *******
  • Сообщений: 9028
  • Мнение - не повод получить пулю сразу.
Re: Jakehammer и Jakehammer ARM - мои JH-1 Jackhammer mod
« Ответ #30 : Октября 22, 2020, 20:23:35 »
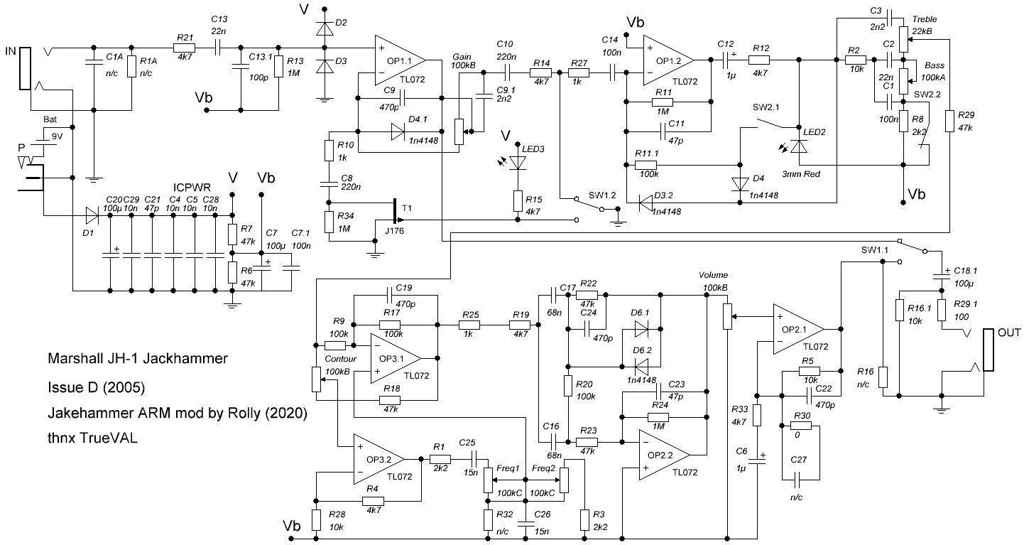
Добрался в очередной раз и запилил несколько нововведений:
1)Мощную асимметрию ограничения, от чего происходит изменение скважности, в каскадах перегруза выбирается направление асимметрии так, чтобы асимметрия усугублялась, а не "выравнивалась" как обычно делают. В результате звук весьма по-жирнел.
2)Небольшой эмулятор перегруза оконечника. Причём на большем гейне лучше убирать низ по-сильнее, а то начинает валить, прям как в ламповых.
3)Эмуляции уплывания точки покоя с постоянной времени на выходе второго каскада, как в ламповых.
4)Два режима перегруза, которые не сильно отличаются по структуре, но всё же.
И прочие всякие плюшки, включая активный обход.

В последней версии звук напомнил демки Энгла Блэкмора в режиме кранча, отчего полез посравнивать АЧХ того и другого - оказалось очень близко для преампа усилителя и каскадов перегруза педали. И что прикольно - можно навалить низа и всё ещё не превратится в кашу.
« Последнее редактирование: Марта 27, 2022, 14:35:25 от Rolly »

Оффлайн Rolly Автор темы

  • Живу на форуме
  • *******
  • Сообщений: 9028
  • Мнение - не повод получить пулю сразу.
Re: Jakehammer и Jakehammer ARM - мои JH-1 Jackhammer mod
« Ответ #31 : Апреля 02, 2022, 19:12:51 »
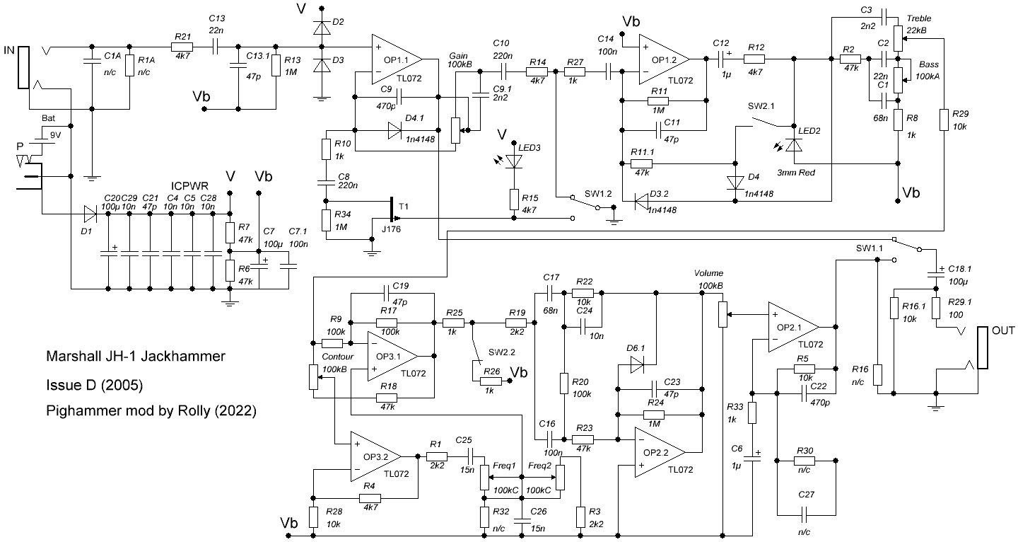
Допилил в очередной раз, теперь обозвал Pighammer. Жирная, ревущая как свинья, и когда надо - как кувалда. Принципы схемотехнически те же, перегруз с асимметрией постоянной полуволны, два режима: первый жёсче и меньше гейна, гейновей - мягче и чуть больше "зззззз". Плюс родные помоденые жуковые плюшки - параметрическая середина и умеренный подъём низа.

В общем, такой принцип перегруза с асимметрией одной и той же полуволны мне понравился своей ламповостью. Идея была в том, что одна полуволна жёстко ограничивается о питание, а вторая компрессируется диодами в ОС и передаёт звукоизвлечение. И в общем это оправдалось. Плюс попутно оказалось, что такая асимметрия меняет скважность сигнала, а значит обогащает чётными гармониками, отчего звучит жирнее чем с симметричными или полусимметричными диодами в ОС.

Оффлайн Da Funk

  • Ветеран форума
  • ******
  • Сообщений: 3180
Re: Jakehammer и Jakehammer ARM - мои JH-1 Jackhammer mod
« Ответ #32 : Апреля 02, 2022, 22:31:53 »
Я в первом каскаде поставил одиночный Шоттки
Чуть раньше входит в перегруз, чем 4148
Результатом более мягкая атака и плавное затухание сигнала без явного треска

Оффлайн Rolly Автор темы

  • Живу на форуме
  • *******
  • Сообщений: 9028
  • Мнение - не повод получить пулю сразу.
Re: Jakehammer и Jakehammer ARM - мои JH-1 Jackhammer mod
« Ответ #33 : Апреля 06, 2022, 18:58:23 »
Я в первом каскаде поставил одиночный Шоттки
Чуть раньше входит в перегруз, чем 4148
Результатом более мягкая атака и плавное затухание сигнала без явного треска
По какому-то из вариантов отсюда или своя примочка?

Оффлайн Da Funk

  • Ветеран форума
  • ******
  • Сообщений: 3180
Re: Jakehammer и Jakehammer ARM - мои JH-1 Jackhammer mod
« Ответ #34 : Апреля 06, 2022, 20:26:57 »
По какому-то из вариантов отсюда или своя примочка?
Yerasov 9000V )))

Оффлайн lkey

  • Опытный
  • ****
  • Сообщений: 637
Re: Jakehammer и Jakehammer ARM - мои JH-1 Jackhammer mod
« Ответ #35 : Апреля 28, 2022, 17:07:56 »
Rolly, спасибо за схемы :)

Оффлайн Rolly Автор темы

  • Живу на форуме
  • *******
  • Сообщений: 9028
  • Мнение - не повод получить пулю сразу.
Re: Jakehammer и Jakehammer ARM - мои JH-1 Jackhammer mod
« Ответ #36 : Апреля 30, 2022, 13:43:17 »
lkey, пожалуйста. Интересно, если будет повторение или использование принципов как в Пигхаммере.

Оффлайн AltStar

  • Новичок
  • *
  • Сообщений: 56
Re: Jakehammer и Jakehammer ARM - мои JH-1 Jackhammer mod
« Ответ #37 : Апреля 30, 2022, 18:09:30 »
По полочкам разобрали жука, а Friedman BE-OD ни кто не модил? Хорошая педаль, но чаще играю через кранч бокс или осд, в них хорошая пробивная середина, а в этой провалена сильно, отдельная регулировка не нужна, если бы можно было поднять серёдку как нибудь, заменой пары кондёров или резисторов, был бы рад. Может кто подскажет?

Оффлайн Geezer

  • Живу на форуме
  • *******
  • Сообщений: 12735
  • Atypique
Re: Jakehammer и Jakehammer ARM - мои JH-1 Jackhammer mod
« Ответ #38 : Апреля 30, 2022, 20:22:40 »
Цитировать
если бы можно было поднять серёдку как нибудь, заменой пары кондёров или резисторов, был бы рад

Уменьшите ёмкость С16 (22 нФ):

https://image.easyeda.com/histories/5e3080dcd4ee4a8995dee7b5d06f4cee.png

Оффлайн Da Funk

  • Ветеран форума
  • ******
  • Сообщений: 3180
Re: Jakehammer и Jakehammer ARM - мои JH-1 Jackhammer mod
« Ответ #39 : Апреля 30, 2022, 21:34:16 »
Уменьшите ёмкость С16 (22 нФ):

https://image.easyeda.com/histories/5e3080dcd4ee4a8995dee7b5d06f4cee.png
Сместится вверх частота регулировки bass. Да?

Оффлайн AltStar

  • Новичок
  • *
  • Сообщений: 56
Re: Jakehammer и Jakehammer ARM - мои JH-1 Jackhammer mod
« Ответ #40 : Апреля 30, 2022, 23:08:10 »
Geezer, Жаль не могу поставить плюс.
Запаял два кондёра через тумблер по 10n, сток и мод, всё встало на свои места.

Оффлайн Rolly Автор темы

  • Живу на форуме
  • *******
  • Сообщений: 9028
  • Мнение - не повод получить пулю сразу.
Re: Jakehammer и Jakehammer ARM - мои JH-1 Jackhammer mod
« Ответ #41 : Июня 24, 2022, 08:04:12 »
Пробовал добавить резистор для более плавного входа каскада в ограничение последовательно со вторым диодом в ОС второго каскада - звук съезжает в сторону не очень хорошего скримера и теряет сочность. Также поменял тип ограничения в каскаде подъёма низа на симметричное, поэтому получился своего рода компрессор-лимитер, не позволяющий оперу входить в ограничение, чтобы избежать рваности и замусоривания звучания.

2426880-0
« Последнее редактирование: Марта 02, 2023, 16:14:06 от Rolly »