Автор Тема: Как подключить вход для микрофонного предусилителя?  (Прочитано 1535 раз)

0 Пользователей и 1 Гость просматривают эту тему.

Оффлайн Proks206 Автор темы

  • Опытный
  • ****
  • Сообщений: 588
  • Бог в помощь
Добрый день! Собрал я на днях винил корректор для вертушки по схеме Shure M65 который кроме всего прочего имеет переключатель для предусиления сигнала с магнитофона либо микрофона. Хочу попробовать его в качестве микрофонного преампа, но как подключить микрофон не пойму, у него ведь 3 вывода, а у преда на каждый канал только 2, прошу помощи!
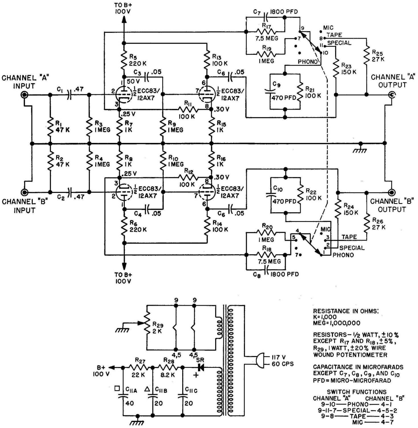
Вот схема корректора:
« Последнее редактирование: Августа 31, 2011, 09:41:51 от Proks206 »

Оффлайн Makaroff

  • Живу на форуме
  • *******
  • Сообщений: 10487
  • DIY - my life
Все просто, третий земля. Но у тебя получится и вход и выход балансный. Соответственно подать его можно только на балансный линейный вход.

Оффлайн Proks206 Автор темы

  • Опытный
  • ****
  • Сообщений: 588
  • Бог в помощь
Ну я и собираюсь подавать на балансный линейный вход звуковой карты компа, ну а подскажите на пальцах, какие провода микрофона куда соединять на входе?

Оффлайн Makaroff

  • Живу на форуме
  • *******
  • Сообщений: 10487
  • DIY - my life
Погугли на тему балансного сигнала.
Там есть три провода:
1. Hot
2. Cold
3. Ground

Так вот первый и второй кидаешь на свои входа, третий на землю. Выход берешь так же соблюдая фазировку. Как распаять XLR и TRS - в гугл.

Оффлайн Proks206 Автор темы

  • Опытный
  • ****
  • Сообщений: 588
  • Бог в помощь
первый и второй кидать на разные входа, правильно я понимаю?

Оффлайн Makaroff

  • Живу на форуме
  • *******
  • Сообщений: 10487
  • DIY - my life
первый и второй кидать на разные входа, правильно я понимаю?
правильно

Оффлайн Proks206 Автор темы

  • Опытный
  • ****
  • Сообщений: 588
  • Бог в помощь
Ясно, значится двух микрофонов не подключить, а жаль! А как бы сделать регулировку уровня и индикатор перегрузки микрофона, оч. полезная штука, стоит такая у меня на звуковой карте

Оффлайн serg.land

  • Эксперт
  • *****
  • Сообщений: 1504
Proks206, микрофон обычный динамический?

Оффлайн Proks206 Автор темы

  • Опытный
  • ****
  • Сообщений: 588
  • Бог в помощь
Да, динамический

Оффлайн Makaroff

  • Живу на форуме
  • *******
  • Сообщений: 10487
  • DIY - my life
По идее можно заюзать небалансный вариант и тогда будет два канала. А зачем тебе два мика?

Оффлайн serg.land

  • Эксперт
  • *****
  • Сообщений: 1504
По идее можно заюзать небалансный вариант и тогда будет два канала. А зачем тебе два мика?
Во-во! Обычно вывод cold соединяют с землей, а hot это сигнал.

Оффлайн Proks206 Автор темы

  • Опытный
  • ****
  • Сообщений: 588
  • Бог в помощь
По идее можно заюзать небалансный вариант и тогда будет два канала. А зачем тебе два мика?
Два мика к примеру один сзади каба, другой спереди, или один у динамика, другой на расстоянии, звук поидее будет объемней

Оффлайн Makaroff

  • Живу на форуме
  • *******
  • Сообщений: 10487
  • DIY - my life
Два мика к примеру один сзади каба, другой спереди, или один у динамика, другой на расстоянии, звук поидее будет объемней
О дядька, тут надо очень осторожно это делать. Небаланс фаз дадут такое ведро, а не звук, что будешь долго голову ломать в чем дело.
Если двумя миками будешь снимать сигнал, то нужно смотреть фазы, они должны совпадать.

Оффлайн kfender

  • Ветеран форума
  • ******
  • Сообщений: 5915
  • к.т.н.
О дядька, тут надо очень осторожно это делать. Небаланс фаз дадут такое ведро, а не звук, что будешь долго голову ломать в чем дело.
Если двумя миками будешь снимать сигнал, то нужно смотреть фазы, они должны совпадать.
это как микрофоны расставишь, могут и не совпадать.

... и добавил:

Где вы тут увидели балансный вход и выход? Это обычные 2 канала несимметричные.
« Последнее редактирование: Августа 31, 2011, 22:04:26 от kfender »

Оффлайн serg.land

  • Эксперт
  • *****
  • Сообщений: 1504
В принципе, как один балансный канал оно работать должно, не?