Автор Тема: Кастомные аппараты USA и пр.  (Прочитано 7761 раз)

0 Пользователей и 1 Гость просматривают эту тему.

Оффлайн AZG

  • Живу на форуме
  • *******
  • Сообщений: 95511
  • Санкт-Петербург
    • AZG CUSTOM
Re: Кастомные аппараты USA и пр.
« Ответ #90 : Января 25, 2025, 13:46:34 »
Алексей Ф, Ну если измерил. Просто номиналы более 10М редкость в продаже. В обычных местах малодоступно. Штучно так вообще приходилось из пары на 10М собирать.

Байпас полной петли плох тем, что будет очень большой скачок по характеру звука даже если в петле ничего нет. Так не делают. Полный байпас только с руки. С ноги только на гнездах байпас эффектов, а не всей петли.

Оффлайн Alex_SG

  • Живу на форуме
  • *******
  • Сообщений: 7526
  • хейтер и пессимист :crazy:
Re: Кастомные аппараты USA и пр.
« Ответ #91 : Января 25, 2025, 13:55:10 »
номиналы более 10М редкость в продаже. В обычных местах малодоступно.
Как то ни разу не замечал ???
Ну да, в наличии прямвотщас не всегда есть, тем не менее
https://www.chipdip.ru/product0/8569603800 Толстопленочный ЧИП-резистор 1206 100МОм +5% 0.25Вт

Оффлайн AZG

  • Живу на форуме
  • *******
  • Сообщений: 95511
  • Санкт-Петербург
    • AZG CUSTOM
Re: Кастомные аппараты USA и пр.
« Ответ #92 : Января 25, 2025, 13:58:54 »
Alex_SG, Мы про выводные. Ну и срок 7 дней - значит у поставщика. Там то без проблем купить.

Оффлайн Alex_SG

  • Живу на форуме
  • *******
  • Сообщений: 7526
  • хейтер и пессимист :crazy:
Re: Кастомные аппараты USA и пр.
« Ответ #93 : Января 25, 2025, 14:03:18 »
AZG, Хм, посмотрел... действительно с выводными всё несколько хуже обстоит.... А ведь относительно недавно 1 Гигаом не было большой проблемы купить ???

Оффлайн AZG

  • Живу на форуме
  • *******
  • Сообщений: 95511
  • Санкт-Петербург
    • AZG CUSTOM
Re: Кастомные аппараты USA и пр.
« Ответ #94 : Января 25, 2025, 14:07:05 »
Alex_SG, В спец-магазах по гитарному выше 10М вообще крайне редко встречал.

Оффлайн Alex_SG

  • Живу на форуме
  • *******
  • Сообщений: 7526
  • хейтер и пессимист :crazy:
Re: Кастомные аппараты USA и пр.
« Ответ #95 : Января 25, 2025, 14:26:37 »
Полез проверить закрома, гигаомов не нашёл, задумался куда мог успеть потратить... Но тем не менее:

(нажмите чтобы показать/спрятать)

Оффлайн AZG

  • Живу на форуме
  • *******
  • Сообщений: 95511
  • Санкт-Петербург
    • AZG CUSTOM
Re: Кастомные аппараты USA и пр.
« Ответ #96 : Января 25, 2025, 14:34:12 »
Alex_SG, ну все, срочно ставить в байпас петли! :crazy:

Оффлайн Алексей Ф Автор темы

  • Эксперт
  • *****
  • Сообщений: 2261
  • GuitarPlayer.Ru fan!
Re: Кастомные аппараты USA и пр.
« Ответ #97 : Января 25, 2025, 14:35:16 »
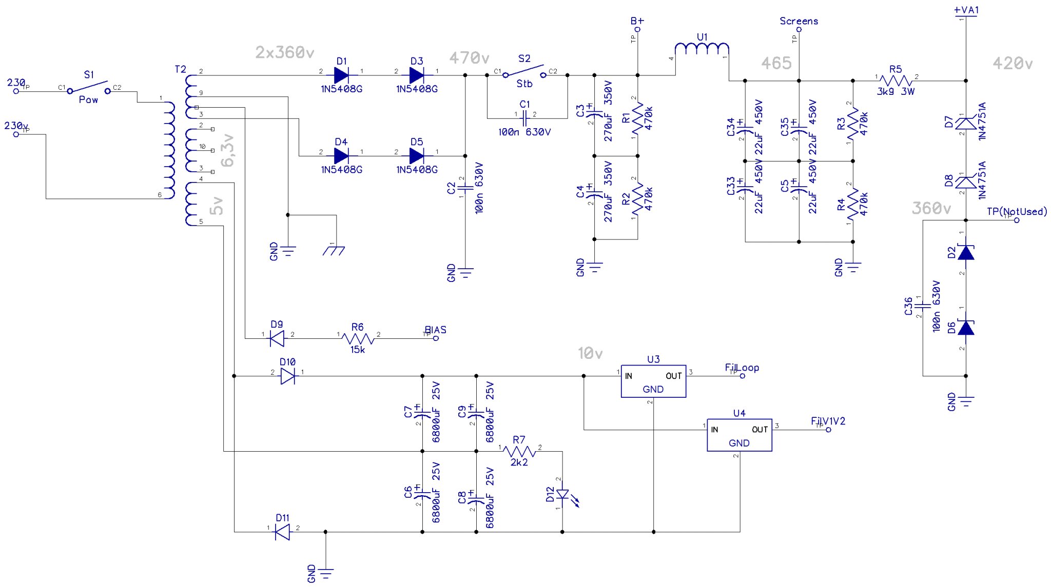
Питание. Плата видимо универсальная, для разных приборов. Много чего не используется

« Последнее редактирование: Января 25, 2025, 14:59:40 от Алексей Ф »

Оффлайн Alex_SG

  • Живу на форуме
  • *******
  • Сообщений: 7526
  • хейтер и пессимист :crazy:
Re: Кастомные аппараты USA и пр.
« Ответ #98 : Января 25, 2025, 14:37:15 »
Алексей Ф, Что-то ты с питанием перемудрил. По такой схеме 10в никогда от 5в обмотки не получится

Оффлайн AZG

  • Живу на форуме
  • *******
  • Сообщений: 95511
  • Санкт-Петербург
    • AZG CUSTOM
Re: Кастомные аппараты USA и пр.
« Ответ #99 : Января 25, 2025, 14:39:58 »
Да, умножитель не совсем верно врисован.

Оффлайн Алексей Ф Автор темы

  • Эксперт
  • *****
  • Сообщений: 2261
  • GuitarPlayer.Ru fan!
Re: Кастомные аппараты USA и пр.
« Ответ #100 : Января 25, 2025, 14:53:30 »
Да, скорее всего.

... и добавил:

Поправил

... и добавил:

Выходной с ФИ

2465228-0

... и добавил:

Вот эти 22мФ в ОС, постоянку отрезать, они на звук как-то влияют в принципе?
« Последнее редактирование: Января 25, 2025, 18:41:07 от Алексей Ф »

Оффлайн Alex_SG

  • Живу на форуме
  • *******
  • Сообщений: 7526
  • хейтер и пессимист :crazy:
Re: Кастомные аппараты USA и пр.
« Ответ #101 : Января 25, 2025, 18:42:34 »
Оно специально такой номинал большой использован, чтоб максимально не влиять.

Оффлайн AZG

  • Живу на форуме
  • *******
  • Сообщений: 95511
  • Санкт-Петербург
    • AZG CUSTOM
Re: Кастомные аппараты USA и пр.
« Ответ #102 : Января 25, 2025, 18:52:46 »
Алексей Ф, Мощник 100% стандарт. Только 82 и 100 к местами разменять. И в обратной ветке два по 100н сомнительно. Оно там практически не влияет.

Отрез постоянки правильный. чем больше емкость тем менее заметно присутствие этого конденсатора.

Оффлайн Алексей Ф Автор темы

  • Эксперт
  • *****
  • Сообщений: 2261
  • GuitarPlayer.Ru fan!
Re: Кастомные аппараты USA и пр.
« Ответ #103 : Января 25, 2025, 18:57:22 »
По хорошему - обрезать постоянку надо было вместе с цепочкой презенса. Но тут платы под разные приборы, унификация, депс видимо добавили в последний момент, а под презенс все уже на плате. Эти 22 навесом. Основной борд от 100-го Фроста. Часть схемы с распаянными элементами не используется.

... и добавил:

Вот и предварительное.
У кого есть ключик от 5-го Диптрейса? Ограничивает 500 знаков, на 4-ке было 2 или 3 тысячи, для некоммерческого... Неудобно, блин...

2465234-0

... и добавил:

Дык этит 22 я уже добавил, чтоб не шуршал. Сомнения что перебор по номиналу. Ну раз норм, то и хорошо.

... и добавил:

...Только 82 и 100 к местами разменять...
Вот кстати момент интересный. Я пробовал, на другом приборе, хоть и давно, но хорошо помню что на слух разницы не слышу. Это же компенсация обмоток а-ля маршалл? Выходник-то может быть секционирован посложней, да и уложен нормально, не как у маршалов, внавал.
« Последнее редактирование: Января 25, 2025, 19:08:07 от Алексей Ф »

Оффлайн AZG

  • Живу на форуме
  • *******
  • Сообщений: 95511
  • Санкт-Петербург
    • AZG CUSTOM
Re: Кастомные аппараты USA и пр.
« Ответ #104 : Января 25, 2025, 19:21:07 »
Алексей Ф, Презенс сам по себе от постоянки отделен. Без разницы куда его, до или после.

ну схема то довольно простенькая. 800-ку подмодернили и все.

... и добавил:

Вот кстати момент интересный. Я пробовал, на другом приборе, хоть и давно, но хорошо помню что на слух разницы не слышу. Это же компенсация обмоток а-ля маршалл? Выходник-то может быть секционирован посложней, да и уложен нормально, не как у маршалов, внавал.

Тут просто перекос самого фазика компенсируется. По звуку итоговому разница никакая, а вот по динамике разница есть. Все же немного разный режим триодов и на 82к работает чуть быстрее. Руки чувствуют. При полноценной фазировке мощника и динамика на атаке как бы под дых дает плотнее.
« Последнее редактирование: Января 25, 2025, 19:23:28 от AZG »