Автор Тема: Коммутация входов Super Lead на тумблере, помогите разобраться  (Прочитано 1139 раз)

0 Пользователей и 1 Гость просматривают эту тему.

Оффлайн Proks206 Автор темы

  • Опытный
  • ****
  • Сообщений: 588
  • Бог в помощь
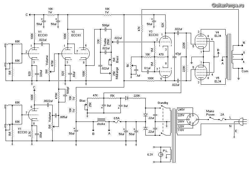
Добрый день! Решил собрать клон Суперлида и попрорбовать осуществить на тумблере соединение обоих входов, в оригинале это организуется с помощью перемычки, которая соединяет толи Лоу вход 1 с Хай входом 2, то ли наоборот, не могу разобраться и прошу помощи от разбирающихся, заранее благодарен, вот схема оригинала
563129-0


Оффлайн Proks206 Автор темы

  • Опытный
  • ****
  • Сообщений: 588
  • Бог в помощь
Во во, о таком соединении и говорю, мне хочется оставить 2 входа, и между ними коммутацию на тумблере сделать, хотелось бы подробностей что с чем в таком случае должно замыкаться

Оффлайн KMG

  • Опытный
  • ****
  • Сообщений: 844
  • completely insane
    • KMG personal page
Вся прелесть суперлида в возможности запараллеливать входы и рулить звук двумя гейнами
10. Input Jack
Connects the guitar to Channel 1.
Note: Though the first input of the first channel is
the input that most guitarists use, don’t be afraid to
experiment. Some guitar players prefer to mix the two
channels together by connecting a short, screened
patch lead between the second input of Channel 1 and
the first input of Channel 2. If you then plug your
guitar into the first input of
Channel 1 (item 10), you can mix
the different tonal characters of
each channel for greater
flexibility. (See diagram).
11. Input Jack
Connects the guitar to the lower sensitivity input on
Channel 1.
12. Input Jack
Connects the guitar to Channel 2.
13. Input Jack
Connects the guitar to the lower sensitivity input on
Channel 2.
http://marshallamps.com/downloads/files/Vint%20hbk.pdf

Оффлайн Proks206 Автор темы

  • Опытный
  • ****
  • Сообщений: 588
  • Бог в помощь
Вся прелесть суперлида в возможности запараллеливать входы и рулить звук двумя гейнами
Вот так я и хочу сделать, но чтобьы не прикручивать кучу входов и не пользоваться перемычкой, хочу сделать схематически идентичное соединение на тумблере и оставить только 2 входа High на первый и на второй канал. Если судить по схеме, то мне просто нужно тмблером замкнуть сетку первого триода канала Нормал через 68к на вход канала Брайт, правильно я понимаю?

... и добавил:

ЗЫ хотя нет, тут между резисторами 68к, еще 1М на землю и еще я так смотрю при невставленном Джеке во вход Лоу, получается сигнал с входа Хай поступает на сетку через делитель 68к-68к, вобщем прошу совета, сам до конца не уверен
« Последнее редактирование: Января 18, 2012, 13:40:06 от Proks206 »