Итак, потерпев неудачу в убирании шумов в простом компрессоре Orange Squeezer, было решено прекратить мучать данное устройство и сделать что-то принципально другое. После попытки собрать компрессор на полевиках от Lart'а, который неудался, т.к. не смог найти специфическую полевую сборку отечественного производста, было решено взять что-то более популярное и повторяемое. Выбор пал на MXR Dyna Comp. Сходил в магазин и поиграл через оригинальную педальку. Впечатления в целом положительные, но наличие только одной регулировки сустейна было как-то мало (так же поигрался с Super Comp от той же компании, которая, по описанию в буклете, является тем же динакомпом, только с регулятором атаки) да и педалька немного зарезает специфический бас-гитарный низ. Ну и цена примерно в 100 долларов за новый девайс тоже как-то не порадовала. ))) было решено повторить данную педальку с учетом собственных желаний.
Изучив отчеты с тонпада, модификации на фузцентрале и почитав другие источники была сделана схема. Это по сути динакомп, с парой элементов от Росс-компрессора (изначально был собран росс, но он как-то подмыливает звук уж очень явно) и с добавленным регулятором атаки и увеличенными проходными конденсаторами. Как выяснилось при тестировании кроме атаки данный регулятор еще влияет на Decay (т.е. чем меньше "атака" тем быстрее "отпускается" сигнал компрессором.)
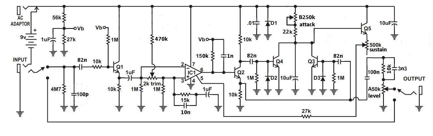
Ниже дана схема:

И печатка в SL 6.0
bass_DynaComp.zip (30.56 КБ - загружено 1180 раз.)
Расположение элементов и их номиналы указаны на печатки, она отзеркалена и готова к печати. Размеры платы: 48*47мм - т.е. достаточно маленькая и без проблем влазит в 124-ую гаинту. Потенциометры припаиваються обычным монтажным проводом.
Все транзисторы - 2n5088 (выбраны из-за меньших шумов и чуть большем коэффициенте усления чем 2n3409)
Диоды - 1n914 или 1n4148 (Они как-то даже внешне не отличаются. Я поставил 914ые.)
Комментарии - конденсатор на 68p обведенный синим. Служит для убирания высокочастотных помех в сигнале (радио, и прочие высокочастотные шумы). Можно попробовать поиграться с емкостью от 68p до 200р - дальнейшее увеличение начинает приводить к обрезанию верхних частот в звуке. Можете попробовать вообще без него.
Все конденсаторы - пленка, отверстия рассчитаны на Wima или MKP (достаточно малогабаритные конденсаторы). Но без проблем влазят и популярные "зеленый орбит". Более габаритные - придется подгибать и извращаться с ножками.
ВАЖНО! Конденсаторы на 22nF - Заменить на 68nF, выходной конденсатор на 47nF - Заменить на 0,1мкф. конденсатор на 68p - можно взять в принципе и керамику, проблем быть вроде не должно.
Помните что микросхема CA3080 очень чувствительна к статике, поэтому после покупки положите ее куда нить в антистатический пакетик, и по возможности не трогайте выводы руками. Крайне желательно снимать статическое напряжение с рук, подержавшись например некоторое время за батарею отопления и т.п.
Подстроечник на 2к. Расскажу как настроить. изначально выставьте его в среднее положение. После чего выставьте на инструменте минимальный уровень громкости (при котором звук в байпасе уже начинает появлстся, чтобы лучше расслышать его - добавьте громкости на усилителе или комбике). После включения педали поверните ручку сустейна в максимальное значение. Звук должен быть без хрипов или пропадания. Если звук хрипит и пропадает - то очень медленно попробуйте совсем чуть-чуть покрутить подстроечник в какую-то из сторон, до того пока звук не станет чистым. Найдите то положение подстроечника при котором даже с самым минимальным уровнем громкости с гитары - звук не хрипит и не пропадает.
И еще - резистор на 160К. Его уменьшение приводит к тому что микросхема становиться более восприимчива к перегрузу по входу. Если у вас активный бас с мощным выхлопом и вы слышите перегруз при работе педальки - возможно придется его еще немного увеличить (до 170-200к). Если у вас пассивный инструмент - то можно обойтись и 150К (как в оригинале у MXR).
Фото платы и семплы будут чуть позже - следите за обновлениями в теме.
рабочий прототип на печатке с тонпада.

Семплы:
jamiro_free.mp3 (1905.57 КБ - загружено 832 раз.)
jamiro_comp.mp3 (1905.57 КБ - загружено 861 раз.)
Соответсвенно с компрессором и без.
Sample.mp3 (1397.84 КБ - загружено 777 раз.)
1 фрагмент - без педали, 2-ой - ручка компрессии на 8 часов (минимум), атака на 12 часов, 3ий фрагмент - компрессия на 12 часов, ручка атаки на 12 часов, последний фрагмент - ручка компрессии на 5 часов (максимум), атака - 12 часов.