Автор Тема: Ковыряем миниголову Kustom Defender 5h(схема, фото)  (Прочитано 135162 раз)

0 Пользователей и 3 Гостей просматривают эту тему.

Оффлайн Владислав Утюмов

  • Завсегдатай
  • ***
  • Сообщений: 410
  • И со свечкой искали они, и с умом...
Чуваки,такой вопрос - решит ли проблему перегруза , если я добавлю мастер громкость ? Хочу выкручивать громкость , но не хочу ловить родной фузящий перегруз.
Не мастер-громкость как раз чтобы перегрузить усь и при этом не громко было. Если нужен чистый звук, то мастер не поможет никак. Если громкости мало, надо более мощный усь.

Оффлайн Alex Leem

  • Эксперт
  • *****
  • Сообщений: 2592
  • LightMaster
    • YouTube
Не мастер-громкость как раз чтобы перегрузить усь и при этом не громко было. Если нужен чистый звук, то мастер не поможет никак. Если громкости мало, надо более мощный усь.
Я чет подумал, что товарищ хочет подгрузить преамп не перегружая оконечник. В таком случае мастер поможет.

Оффлайн Stivushka

  • Новичок
  • *
  • Сообщений: 54
  • Любитель гитар B.C.Rich
Спасибо! Да,нужно именно увеличить громкость чистого , не получая при этом родной перегруз.

Оффлайн Alex Leem

  • Эксперт
  • *****
  • Сообщений: 2592
  • LightMaster
    • YouTube
Спасибо! Да,нужно именно увеличить громкость чистого , не получая при этом родной перегруз.
Для такого мастер громкость не поможет. Потому что грузится оконечник. Но можно взять кабинет с чувствительными динамиками. Типа 4х12 с винтажами )

Оффлайн Shortgun

  • Завсегдатай
  • ***
  • Сообщений: 278
  • GuitarPlayer.Ru fan!
Re: Ковыряем миниголову Kustom Defender 5h(схема, фото)
« Ответ #829 : Января 21, 2020, 14:15:48 »
Приобрел по случаю сей девайс вместе с родным кабинетом.
Изначально планировал делать моддинг, вот только руки дошли.
Пока корпус портить не стал, решил поэксперементировать со схемой.
Врезал темброблок и Master Volume по маршалоидной схеме из этого поста:https://guitarplayer.ru/index.php?topic=158288.msg9872757#msg9872757
Громкость просела хорошо.
Если раньше, особо не беспокоя соседей, можно было играть в громкостью на 9 часов, то теперь стоковая громкость (ставшай гейном) на 9 часов, а мастер громкость на полную катушку - это нормально. не тихо, но и не так громко.
Вот если захочется громче, уже не получится, не добавляя гейна.
Вроде предыдущие мододелы писали, что не сильно громкость проседает....
Что-то можно изменить, чтобы при таком включении ТБ громкость была выше?

Попробую еще врезаться после первого каскада....
Гейн, как я понимаю, пострадает, но для перегруза можно использовать внешний преамп...

Еще есть мысль попробовать фендеровскую схему ТБ. Жду детали, в наличии в магазине пока нет...
Но и при данном включении изменение тембра по сравнению со стоком налицо и мне нравится...

Да, еще, нашел в закромах у себя б/у лампу 6П14П. Воткнул вместо родной китайской. По ощущениям нравится больше китайской

Оффлайн Rolly

  • Живу на форуме
  • *******
  • Сообщений: 9101
  • Мнение - не повод получить пулю сразу.
Re: Ковыряем миниголову Kustom Defender 5h(схема, фото)
« Ответ #830 : Января 21, 2020, 14:46:39 »
Убрать С15R17

Оффлайн Shortgun

  • Завсегдатай
  • ***
  • Сообщений: 278
  • GuitarPlayer.Ru fan!
Re: Ковыряем миниголову Kustom Defender 5h(схема, фото)
« Ответ #831 : Января 21, 2020, 19:31:09 »
Отпаял R17. Да, стало немного громче.
Благодарю.
Как это скажется на лампе?
R4 тоже выкинуть можно?

Оффлайн Rolly

  • Живу на форуме
  • *******
  • Сообщений: 9101
  • Мнение - не повод получить пулю сразу.
Re: Ковыряем миниголову Kustom Defender 5h(схема, фото)
« Ответ #832 : Января 22, 2020, 11:03:32 »
Если он сейчас стоит между выходом мастера и сеткой, то не надо.

... и добавил:

Как это скажется на лампе?
В общем никак. Эта цепочка работала вместе с прямым выходом с лампы, а теперь потеряла смысл. Единственное, её можно превратить в некое подобие уменьшения презенса, как в темброблоке ректы и некоторых других.
« Последнее редактирование: Января 22, 2020, 11:08:40 от Rolly »

Оффлайн Shortgun

  • Завсегдатай
  • ***
  • Сообщений: 278
  • GuitarPlayer.Ru fan!
Re: Ковыряем миниголову Kustom Defender 5h(схема, фото)
« Ответ #833 : Января 23, 2020, 16:26:09 »
Чуваки,такой вопрос - решит ли проблему перегруза , если я добавлю мастер громкость ? Хочу выкручивать громкость , но не хочу ловить родной фузящий перегруз.
А если ввести в усилок ООС? Да еще и с регулировкой глубины...

Оффлайн Владислав Утюмов

  • Завсегдатай
  • ***
  • Сообщений: 410
  • И со свечкой искали они, и с умом...
Re: Ковыряем миниголову Kustom Defender 5h(схема, фото)
« Ответ #834 : Января 26, 2020, 19:48:31 »
А если ввести в усилок ООС? Да еще и с регулировкой глубины...
Громкости это не добавит. Максимальная громкость на чистом тут целиком и полностью определяется оконечником. Ну еще чувствительностью динамика, как выше писали. Если оконечник не может громче - он будет грузиться как ни крути.

ООС в ламповых оконцах, если я не путаю, делают не для линейности, а для подавления резонансов динамика, чтобы немного выровнять АЧХ. Отсюда регулировка глубины делается в части на ВЧ - это ручка Presence и иногда на НЧ - это Resonance.

Нелинейность тракта для гитары не портит чистого звука, даже лучше звучать начинает, за счет обогащения гармониками. Хрусты и хрипы появляются, когда каскад входит в ограничение.

Оффлайн Shortgun

  • Завсегдатай
  • ***
  • Сообщений: 278
  • GuitarPlayer.Ru fan!
Re: Ковыряем миниголову Kustom Defender 5h(схема, фото)
« Ответ #835 : Января 27, 2020, 07:25:29 »
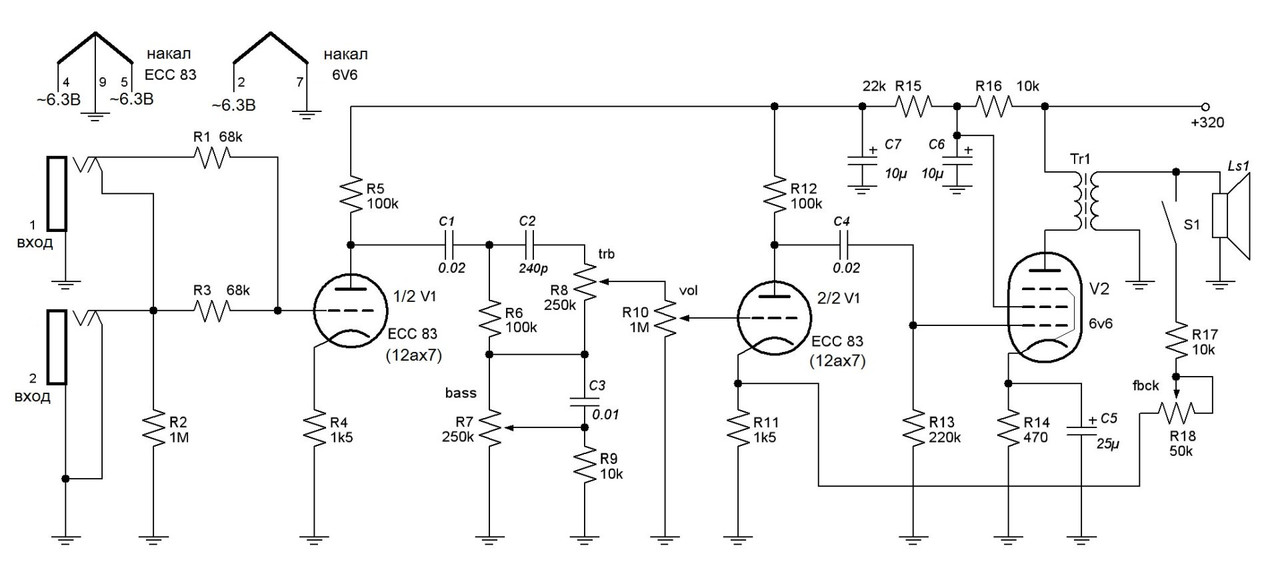
Владислав Утюмов, Говоря про ООС, я не имел ввиду мой предыдущий вопрос про громкость. Это я предложил на вопрос Stivushka о перегрузе при выкручивании громкости.
Видел Чампоид, собранный по похожей схеме (правда в оконечнике там 6v6), но с внедренной ООС.
Видео с описанием
https://www.youtube.com/watch?v=E2NbWImBcWQ
Ссылка на схему там есть, но для удобства прикладываю сюда

Видео с демонстрацией звука:
https://www.youtube.com/watch?v=MfNC99qoqfI
Явно слышно, как влияет ООС на родной перегруз
« Последнее редактирование: Января 27, 2020, 14:02:01 от Shortgun »