Автор Тема: KranK Distortus Maximus собираем вместе!  (Прочитано 334232 раз)

0 Пользователей и 1 Гость просматривают эту тему.

Оффлайн Mepk

  • Эксперт
  • *****
  • Сообщений: 1855
  • Еще один соберу - и всё...
    • Мой блог
Re: KranK Distortus Maximus собираем вместе!
« Ответ #3525 : Июня 22, 2013, 06:45:25 »
27nf есть в природе?  :)
Есть. Пример 1 и пример 2.
Природа, она такая, в ней много чего есть :)

Оффлайн High Hopes

  • Опытный
  • ****
  • Сообщений: 931
  • Воля и Разум
Re: KranK Distortus Maximus собираем вместе!
« Ответ #3526 : Июня 22, 2013, 07:25:05 »
Вот фото кстати, немного переделал корпус. До этого была наклейка, которую я решил заменить ЛУТом.  Но так как верхняя часть с надписями  возле ручек протравилась некачественно ( разъелись границы из-за подтравливания ) , то я решил просто закрыть эту часть кусочком жести. Как раз под рукой оказалась красивая синяя железная коробка от вискаря Балантинес, который мне подарили на днюху  ;D ;D
« Последнее редактирование: Июня 22, 2013, 07:31:21 от High Hopes »

Оффлайн Mikhail Soin

  • Частый посетитель
  • **
  • Сообщений: 183
    • Конструктор портфолио педагога
Re: KranK Distortus Maximus собираем вместе!
« Ответ #3527 : Июня 22, 2013, 11:51:17 »
симпотишно получилось)


подскажите аналог полиуретановому клею. не могу найти у себя в городе. надо провода на плате прихватить.

Оффлайн High Hopes

  • Опытный
  • ****
  • Сообщений: 931
  • Воля и Разум
Re: KranK Distortus Maximus собираем вместе!
« Ответ #3528 : Июня 22, 2013, 12:58:33 »
симпотишно получилось)
подскажите аналог полиуретановому клею. не могу найти у себя в городе. надо провода на плате прихватить.
   Спасибо!!! Аналог-  капнуть термоклей, в месте выхода провода

Оффлайн Mikhail Soin

  • Частый посетитель
  • **
  • Сообщений: 183
    • Конструктор портфолио педагога
Re: KranK Distortus Maximus собираем вместе!
« Ответ #3529 : Июня 25, 2013, 06:32:48 »
На схеме на входе питания стоит электролит 100мкФ а тут нету? ставить его или если БП норм, то без разницы?

« Последнее редактирование: Июня 25, 2013, 06:37:20 от Mikhail Soin »

Оффлайн Jk_

  • Частый посетитель
  • **
  • Сообщений: 242
Re: KranK Distortus Maximus собираем вместе!
« Ответ #3530 : Июня 25, 2013, 10:38:19 »
Если фильтрация в блоке хорошая, то можно и без него. Однако что вам мешает просверлить два отверстия около входного разъема и выводами кондера внахлест подпаяться к дорожкам?..

... и добавил:



... и добавил:


Оффлайн Mikhail Soin

  • Частый посетитель
  • **
  • Сообщений: 183
    • Конструктор портфолио педагога
Re: KranK Distortus Maximus собираем вместе!
« Ответ #3531 : Июня 25, 2013, 11:17:38 »
да отверстия я сразу сделал. просто интересно мнение

Оффлайн Jk_

  • Частый посетитель
  • **
  • Сообщений: 242
Re: KranK Distortus Maximus собираем вместе!
« Ответ #3532 : Июня 26, 2013, 05:59:36 »
Тогда по любому воткни. Разница в цене - на копейки, гемора если что - значительно меньше!..

Оффлайн High Hopes

  • Опытный
  • ****
  • Сообщений: 931
  • Воля и Разум
Re: KranK Distortus Maximus собираем вместе!
« Ответ #3533 : Июня 26, 2013, 21:03:55 »
Я обычно всегда ставлю в свои примочки хотя бы  100 мкФ по питанию обязательно, он не помешает в любом случае )))

Оффлайн Mikhail Soin

  • Частый посетитель
  • **
  • Сообщений: 183
    • Конструктор портфолио педагога
Re: KranK Distortus Maximus собираем вместе!
« Ответ #3534 : Июля 01, 2013, 13:18:03 »
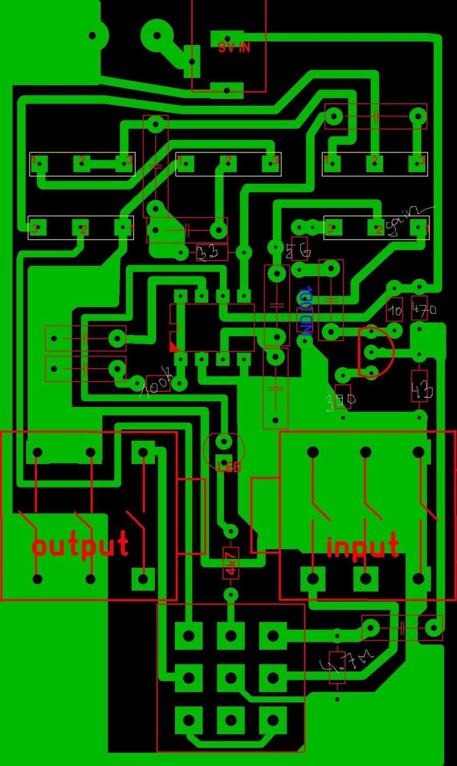
Чтот понять не могу что за резистор на печатке нарисован синими буквами - 1000М.  Его и в схеме не вижу?
Какой туда ставить?

Оффлайн Darksid

  • Эксперт
  • *****
  • Сообщений: 1198
  • Паяю не спеша для души.....
Re: KranK Distortus Maximus собираем вместе!
« Ответ #3535 : Июля 01, 2013, 13:38:02 »
100ом--1и8нога LM-386\ где обозначено 100ом по той печатке 2и4 нога земля там перемычка походу.


« Последнее редактирование: Июля 01, 2013, 15:58:58 от Darksid »

Оффлайн ne7v

  • Эксперт
  • *****
  • Сообщений: 1020
  • Делай что должен,и будет что будет!
Re: KranK Distortus Maximus собираем вместе!
« Ответ #3536 : Июля 01, 2013, 17:47:20 »
на схеме резик 430К а на печатке 470К чертишо!!!

Оффлайн Darksid

  • Эксперт
  • *****
  • Сообщений: 1198
  • Паяю не спеша для души.....
Re: KranK Distortus Maximus собираем вместе!
« Ответ #3537 : Июля 01, 2013, 18:25:36 »
На этой печатке ещё косяк 1и8нога вместо 100ом\100к.Резик R1-430k.Собирайте по схеме.

Оффлайн Mikhail Soin

  • Частый посетитель
  • **
  • Сообщений: 183
    • Конструктор портфолио педагога
Re: KranK Distortus Maximus собираем вместе!
« Ответ #3538 : Июля 01, 2013, 19:18:02 »
не понял что имелось ввиду про 2-4 ногу. все ж нормально на обоих печатках.

резистор на 100 ом который с крайней ноги гейна о б землю зачем на печатке стоит?

Оффлайн Darksid

  • Эксперт
  • *****
  • Сообщений: 1198
  • Паяю не спеша для души.....
Re: KranK Distortus Maximus собираем вместе!
« Ответ #3539 : Июля 01, 2013, 19:21:44 »
Смотрите схему а не печатку там всё понятно по ней и делайте. ;D