Автор Тема: Кукурузник  (Прочитано 11164 раз)

0 Пользователей и 1 Гость просматривают эту тему.

Оффлайн Rolly

  • Живу на форуме
  • *******
  • Сообщений: 9055
  • Мнение - не повод получить пулю сразу.
Re: Кукурузник
« Ответ #105 : Ноября 01, 2015, 19:05:08 »
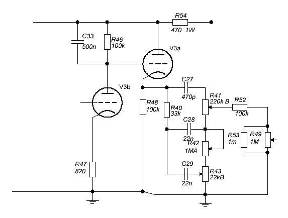
Кто-нибудь встречал катодный повторитель, смонтированный на двух половинках разных ламп? Насколько это вообще принципиально - катодный повторитель собирать именно на одном отдельном баллоне?
??? В КП используется полбаллона, какие половинки?

... и добавил:

Теоретически сигналы в половинках баллона стоит делать противофазными во избежание.
« Последнее редактирование: Ноября 01, 2015, 19:10:54 от Rolly »

Оффлайн Алексей Ф Автор темы

  • Эксперт
  • *****
  • Сообщений: 2264
  • GuitarPlayer.Ru fan!
Re: Кукурузник
« Ответ #106 : Ноября 01, 2015, 19:12:34 »
Rolly, не придирайся к терминам, я про стандартный вариант монтажа:

 

... и добавил:

Теоретически сигналы в половинках баллона стоит делать противофазными во избежание.

Так в обеих вариантах триоды по баллонам будут в противофазе ???
« Последнее редактирование: Ноября 01, 2015, 19:20:18 от Алексей Ф »

Оффлайн AZG

  • Живу на форуме
  • *******
  • Сообщений: 95602
  • Санкт-Петербург
    • AZG CUSTOM
Re: Кукурузник
« Ответ #107 : Ноября 01, 2015, 19:58:43 »
Алексей Ф, Да, встречаются разнесенные КП с непосредственной связью. Тут проблем особых нет. Важнее общая топология и прокладка цепей с одинаковой фазой параллельно и т.п. нюансы. Иногда полезно просто проложить земляной хвост между такими трассами.

Оффлайн Алексей Ф Автор темы

  • Эксперт
  • *****
  • Сообщений: 2264
  • GuitarPlayer.Ru fan!
Re: Кукурузник
« Ответ #108 : Ноября 01, 2015, 20:12:19 »
Вот!
Спасибо, Азнаур. Сделаю вариант с разнесенным.

Оффлайн Алексей Ф Автор темы

  • Эксперт
  • *****
  • Сообщений: 2264
  • GuitarPlayer.Ru fan!
Re: Кукурузник
« Ответ #109 : Ноября 14, 2015, 21:40:03 »
Смакетил с разнесенным КП,сваял дедовским тру-способов, гирлянды элементов на сокетах.
То-ли 3D монтаж рулит, то-ли что каскады в линию - тьфу-тфу, ни фона, ни возбудов!
Нужно печатку по новой разводить, эх-эх...