Автор Тема: Ламповое усиление, делимся полезной информацией.  (Прочитано 264244 раз)

0 Пользователей и 1 Гость просматривают эту тему.

Оффлайн AZG

  • Живу на форуме
  • *******
  • Сообщений: 95623
  • Санкт-Петербург
    • AZG CUSTOM
surfin bird, 200к много. Вообще более 100к встречается крайне редко. Для 50 ватт считаю оптималом 47к с 8 ом. Но я это мои вкусы.

Оффлайн surfin bird

  • Эксперт
  • *****
  • Сообщений: 2969
  • Поциент-заМКАДыш
    • Surfin Bird
Замерил  установленный (на слух )  сектор пота - 50к  ;D

Оффлайн AZG

  • Живу на форуме
  • *******
  • Сообщений: 95623
  • Санкт-Петербург
    • AZG CUSTOM
Замерил  установленный (на слух )  сектор пота - 50к  ;D

 ;) ;D

Оффлайн major73727

  • Эксперт
  • *****
  • Сообщений: 1878
  • Новосибирск.
Цитировать
..... А глубину ООС подбираю по звуку.
AZG, а сможете глухонемым объяснить - как это сделать?
А то я всегда тупо по схеме ставлю резюк и отвод также делаю.
В музыкальных, вроде как нормой считается в большинстве схем -6dB ООС, там всё понятно, по приборам поставил и все довольны.
Короче, для меня это до сих пор - "из непонятого".
« Последнее редактирование: Декабря 15, 2023, 03:35:31 от major73727 »

Оффлайн AZG

  • Живу на форуме
  • *******
  • Сообщений: 95623
  • Санкт-Петербург
    • AZG CUSTOM
major73727, Сочетание динамики и низа. Тут как бы не только ушами надо слушать, но и играть на приличном уровне. Плюс каб надо не на обрезанных 4А-32. По приборам тут не получится. Ну и все сильно зависит от мощности и выходных ламп.

Оффлайн Alex_SG

  • Живу на форуме
  • *******
  • Сообщений: 7526
  • хейтер и пессимист :crazy:
По приборам тут не получится.
И вот тут мы получаем возможность ощутить пользу от крутилки Depth

Оффлайн AZG

  • Живу на форуме
  • *******
  • Сообщений: 95623
  • Санкт-Петербург
    • AZG CUSTOM
И вот тут мы получаем возможность ощутить пользу от крутилки Depth

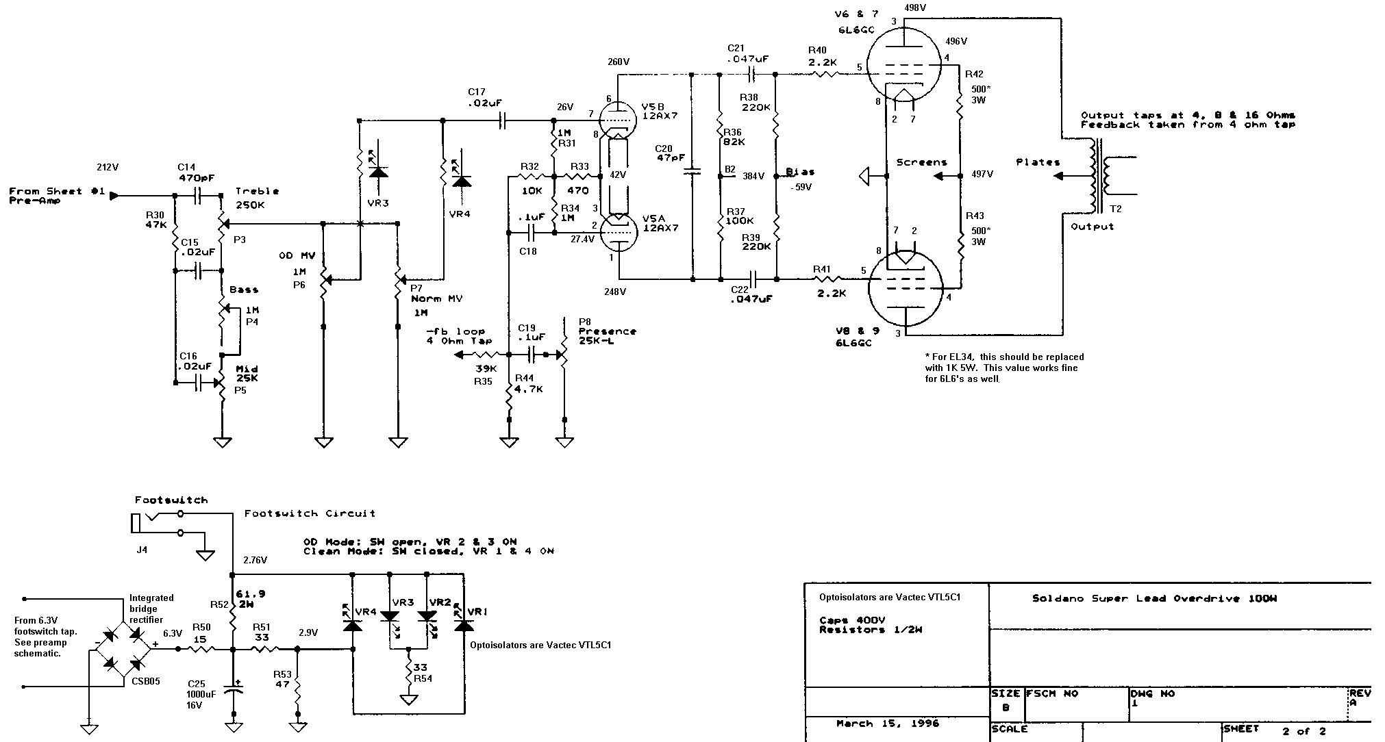
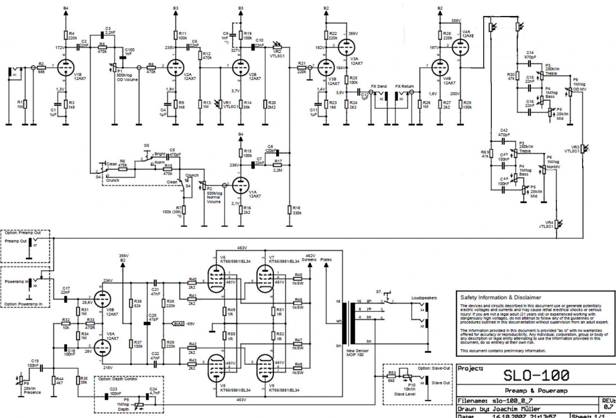
Это относительно. Да, она влияет на глубину ООС, но при этом основное задает резистор последовательно с Дептом. На свой вкус остановился на стандартном 39к с 8 ом выхода на 50-60 ватт аппаратах. Но пробовал в диапазоне от 22 до 100к. Оптимально оказалось без Депта 47к, с ним 39к. Не зря такой номинал болтается и в СЛО и в других усилителях.

Оффлайн FINikk

  • Ветеран форума
  • ******
  • Сообщений: 4573
  • Санкт-Петербург
А Для ГУ-17 какой резюк ?  с 8 ом выхода

... и добавил:

остановился на стандартном 39к с 8 ом выхода на 50-60 ватт аппаратах.
« Последнее редактирование: Декабря 15, 2023, 07:42:33 от FINikk »

Оффлайн AZG

  • Живу на форуме
  • *******
  • Сообщений: 95623
  • Санкт-Петербург
    • AZG CUSTOM
А Для ГУ-17 какой резюк ?  с 8 ом выхода

Так в теме про мини-мощники же это все обсуждали раза два. Там при наличии Депт-а я остановился на 10к.

Оффлайн surfin bird

  • Эксперт
  • *****
  • Сообщений: 2969
  • Поциент-заМКАДыш
    • Surfin Bird
Оптимально оказалось без Депта 47к, с ним 39к. Не зря такой номинал болтается и в СЛО и в других усилителях.
Прошу пояснить, вроде как в схеме СЛО пот Депта 1М  :o

Оффлайн Alex_SG

  • Живу на форуме
  • *******
  • Сообщений: 7526
  • хейтер и пессимист :crazy:
surfin bird, Поясню слова Азнаура: Если пота депта нет, то резистор ОС 47к. Если есть, то 39к.
У СЛО вообще в обоих случаях 39. Ну если основываться на доступных схемах.
А сам пот депта действительно мегом :)

Оффлайн AZG

  • Живу на форуме
  • *******
  • Сообщений: 95623
  • Санкт-Петербург
    • AZG CUSTOM
Прошу пояснить, вроде как в схеме СЛО пот Депта 1М  :o

Резистор и пот как бы два разных элемента. Смотри всю цепочку ООС и осознаешь. А если нет, то санитары превентивно объяснят  :crazy:

Alex_SG, Фактически у СЛО это именно Депт-мод. Т.е. просто в разрыв врисовали пот с конденсатором и все. Резистор остался тем же. Там еще кондер развяки 0.1 мкФ, что катастрофически мало для адекватной работы Депта. Поэтому большинство меняют его на 1 мкФ.

Оффлайн major73727

  • Эксперт
  • *****
  • Сообщений: 1878
  • Новосибирск.
Цитировать
major73727, Сочетание динамики и низа. Тут как бы не только ушами надо слушать, но и играть на приличном уровне. Плюс каб надо не на обрезанных 4А-32. По приборам тут не получится. Ну и все сильно зависит от мощности и выходных ламп.
Ну,т.е. включение ООС добавляет ,как говорят, жира в звук? И слушать нужно не на комнатной громкости, я так подозреваю.
Но смысл-то остается прежним - мы варавниваем АЧХ на выходе?
Просто есть схемы, где эта ООС вкл/отключается отдельным тумблером.
Регулятор Презенс - заменяет полностью этот тумблер?

Оффлайн Alex_SG

  • Живу на форуме
  • *******
  • Сообщений: 7526
  • хейтер и пессимист :crazy:
Но смысл-то остается прежним - мы варавниваем АЧХ на выходе?
Именно так

Просто есть схемы, где эта ООС вкл/отключается отдельным тумблером.
Регулятор Презенс - заменяет полностью этот тумблер?
При разомкнутой ООС усилитель будет орать по ВЧ так громко, как только сможет, но будет провал по НЧ и, особенно, на частоте резонанса динамика/каба, где сопротивление низкое.
Ну а презенс да, частично заменяет тумблер, но конечно не на 100%

Оффлайн FINikk

  • Ветеран форума
  • ******
  • Сообщений: 4573
  • Санкт-Петербург
Так в теме про мини-мощники же это все обсуждали раза два. Там при наличии Депт-а я остановился на 10к.
ну там писателей много.. А толку мало.. Итога нет единого
И в основном 22к  я видел с дептхом. .. Так и поставил 22к
Попробую 10к