Автор Тема: Ламповое усиление, делимся полезной информацией.  (Прочитано 263210 раз)

0 Пользователей и 1 Гость просматривают эту тему.

Оффлайн nout

  • Живу на форуме
  • *******
  • Сообщений: 9348
  • Нестабильный ясень
Погодите, а если сил нет терпеть, так охота отпаять эти регулятор, полевик и стабилитрон, и взять и отпаять - оно работать будет как просто прямое включение?
А дроссель припаять потом, когда будет на руках? Или без установки дросселя в схему сразу - оно будет шуметь и гадить? Просто этот момент не до конца понят.

(нажмите чтобы показать/спрятать)
« Последнее редактирование: Декабря 16, 2023, 14:20:40 от nout »

Оффлайн AZG

  • Живу на форуме
  • *******
  • Сообщений: 95569
  • Санкт-Петербург
    • AZG CUSTOM
nout, Дроссель потом просто вместо резистора. Пока можно просто убрать регулятор со всем обвесом. Как сделать - выше написано. Учитывая схему просто отпаивается один резистор и перебрасывается один провод. Это так, для проверки...

Оффлайн Alex_SG

  • Живу на форуме
  • *******
  • Сообщений: 7526
  • хейтер и пессимист :crazy:
nout, Выпаивай уже :)
У тебя весь пред без дросселя запитан, ну и вроде всё терпимо. Уберёшь регулятор напряжения оконечника - хуже точно не станет.
Приедет дроссель, поставишь, ну только в лучшую сторону от текущего состояния изменения будут.

Оффлайн nout

  • Живу на форуме
  • *******
  • Сообщений: 9348
  • Нестабильный ясень
 :alc: :clapping:
Ну всё, пошёл тогда разбирать, аж руки не тепрят, паяльник уже приготовил.  ;D

Оффлайн surfin bird

  • Эксперт
  • *****
  • Сообщений: 2968
  • Поциент-заМКАДыш
    • Surfin Bird
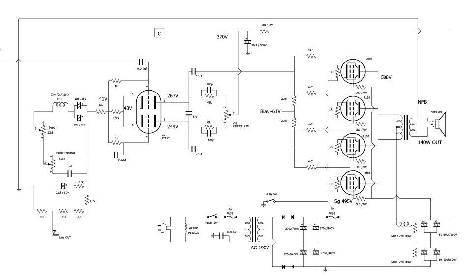
Прикольные решения в цепи ООС и  в цепи анодного баланса фазика  :o

Оффлайн AZG

  • Живу на форуме
  • *******
  • Сообщений: 95569
  • Санкт-Петербург
    • AZG CUSTOM
В схеме не менее 3-х ошибок. И что там интересного в ООС на землю? Фазик типовой длиннохвост, а балансировку я такую не люблю. Подстроечник на высокой стороне. Отгорают они вполне весело если что-тоне так с лампой фазика или не дай бог прошьет разделительный кондер с любого анода.

Оффлайн surfin bird

  • Эксперт
  • *****
  • Сообщений: 2968
  • Поциент-заМКАДыш
    • Surfin Bird
Имхо  некто simasimaguitar Богнера отредактировал .  ;D  Интересно попробовать такую ООС
« Последнее редактирование: Декабря 16, 2023, 18:20:24 от surfin bird »

Оффлайн nout

  • Живу на форуме
  • *******
  • Сообщений: 9348
  • Нестабильный ясень
Пришлось делать по такой схеме (временно так). Не стал разрывать пучки проводов у В+1 питания, там просто не подлезть. Итого сделал перемычкой через резистор.
По слуху ничего не изменилось, работает отлично.

От третьего вывода потца и от D клеммы на этой схеме резистора нет, но в реале он есть, белий, мощный, на фото далее.
(нажмите чтобы показать/спрятать)

Тонким проводком побоялся, перемычка 1.5 мм  :hitrez:

(нажмите чтобы показать/спрятать)

Буду штудировать Дроссели. Дроссель между В+2 и В+1 когда буду впаивать, тогда нормально переделаю, как вы подсказали.

Спасибо огромное за помощь!
Избавился частично от этого геммороя, и полехче.

p.s. Кстати, теперь же можно дырку потца под какой переключатель или потц под что-то нужное важное занять, тоже хорошо.
« Последнее редактирование: Декабря 16, 2023, 21:08:23 от nout »

Оффлайн AZG

  • Живу на форуме
  • *******
  • Сообщений: 95569
  • Санкт-Петербург
    • AZG CUSTOM
nout, Вполне вариант.

Оффлайн Umnick

  • Опытный
  • ****
  • Сообщений: 737
  • Генератор бреда


Очень похоже на сухую пайку. Ябыпропаял

Оффлайн nout

  • Живу на форуме
  • *******
  • Сообщений: 9348
  • Нестабильный ясень
Пайка там отличная, крепкая, всё проверено.

Делюсь информацией. В общем изменения всё таки есть. Хедрум вроде как вырос на %. По ощущению на 3 - 5%. Ширина сцены подросла однозначно. На тех же настройках сравниваю. И стало всё же ещё тише на холостую, теперь в уши не лезет некоторые шуршания. Но ещё не прям тишина тишина, но на текущий момент это самый тихий мой усилок.
На шестую струну реагирует теперь полностью адекватно, не искажает.
И ещё немного пугающий меня фактор, лампы стали ещё ярче гореть.
(нажмите чтобы показать/спрятать)

Считаю регуляторы мощности неоправданы в увесилителях. По крайней мере я никаких плюсов от этого решения не нашёл, одни минусы, в т.ч. по лишней схематике элементов, которые сами же и отжирают мощность (напряжение) и могут превносить шумы в тракт.
« Последнее редактирование: Декабря 17, 2023, 14:54:01 от nout »

Оффлайн major73727

  • Эксперт
  • *****
  • Сообщений: 1866
  • Новосибирск.
Можете измерить реальные напряжения на R42 и R49? Какие лампы сейчас стоят?

Оффлайн nout

  • Живу на форуме
  • *******
  • Сообщений: 9348
  • Нестабильный ясень
Можете измерить реальные напряжения на R42 и R49? Какие лампы сейчас стоят?

Уже всё собрал, разбирать не буду ради замеров. А зачем? Лампы 6v6

Оффлайн AZG

  • Живу на форуме
  • *******
  • Сообщений: 95569
  • Санкт-Петербург
    • AZG CUSTOM
nout, Анодка выросла - стало ярче.

Оффлайн major73727

  • Эксперт
  • *****
  • Сообщений: 1866
  • Новосибирск.
Так в теме про мини-мощники же это все обсуждали раза два. Там при наличии Депт-а я остановился на 10к.
После этой публикации AZG решил проверить - что я там впаял в ООС.
110 кОм. Наверно, многовато  ;D.
Спаял косичку с потенциометром на 50К, сегодня вечером попробую поэкспериментировать.
Хорошо бы сразу спектр посмотреть для наглядности, да нет приборов под рукой.