Автор Тема: Ламповое усиление, делимся полезной информацией.  (Прочитано 262288 раз)

0 Пользователей и 1 Гость просматривают эту тему.

Оффлайн Bulldozerrr

  • Эксперт
  • *****
  • Сообщений: 2933
Есть еще один недостаток - у классического гитарного аппарата КП частенько нагружен на низкоимпедансный тонстэк. А так как в цепи катода зачастую стоят 100к (емнип только у воксов встречал 56к в катоде КП), то каскад при малом выходном импедансе имеет низкую нагрузочную способность по току. И каскад достаточно быстро начинает подрезать нижний полупериод сигнала. В тот момент когда лампа полностью запирается низкое выходное сопротивление выходит из чата.
Не помню точно результат симуляций, но вроде там еще есть вариант выхода на режим работы с прямым током сетки.
То есть такой КП сам по себе имеет низкий входной импеданс при низких уровнях входного сигнала и корежит выходной сигнал при высоких уровнях. То есть КП дает дополнительную сатурацию.
Оттудова и "компрессия".
Хотя у гитарных аппаратов КП это один из образующих звучание моментов.
« Последнее редактирование: Августа 31, 2024, 01:41:03 от Bulldozerrr »

Оффлайн Geezer

  • Живу на форуме
  • *******
  • Сообщений: 12758
  • Atypique
Этого утомительного многословия можно было избежать, просто показав осциллограмму исследуемого сигнала живьём :)

Оффлайн FINikk

  • Ветеран форума
  • ******
  • Сообщений: 4568
  • Санкт-Петербург
а ну покеж плиз  ;)  :popcorn:

Оффлайн Geezer

  • Живу на форуме
  • *******
  • Сообщений: 12758
  • Atypique
Типичная картина лампового перегруза (в его начальной, мягкой стадии) выглядит так :)


Оффлайн sadky

  • Эксперт
  • *****
  • Сообщений: 2632
Это слабо подходит к разговору о КП  ???

Оффлайн Geo1

  • Эксперт
  • *****
  • Сообщений: 2502
  • Нас гитаристов двое----- Я да Хендрикс
Это слабо подходит к разговору о КП  ???

Зато красиво  :)

Оффлайн Geezer

  • Живу на форуме
  • *******
  • Сообщений: 12758
  • Atypique
Цитировать
Это слабо подходит к разговору о КП

Безусловно.
Однако, каждый может смакетировать интересующий его схемный узел и посмотреть картинки, им продуцируемые, самостоятельно :)

Оффлайн sadky

  • Эксперт
  • *****
  • Сообщений: 2632
Картинки начинающему юзеру ничего не дадут, а вот развëрнутое объяснение, данное выше - гораздо доходчивее объясняет работу узла и добавляет понимания.
Осциллограммы помогают тем, кто уже понимает то, что видит. IMHO, естественно...

Оффлайн Geezer

  • Живу на форуме
  • *******
  • Сообщений: 12758
  • Atypique
Цитировать
Осциллограммы помогают тем, кто уже понимает то, что видит

Ничего страшного и загадочного в осциллограммах нет, а понимание их смысла приходит довольно быстро.
Как говорится, "дорогу осилит идущий" :)

Оффлайн nout

  • Живу на форуме
  • *******
  • Сообщений: 9271
  • Нестабильный ясень
Ничего страшного и загадочного в осциллограммах нет, а понимание их смысла приходит довольно быстро.
Как говорится, "дорогу осилит идущий" :)

Гизер, он прав, то что описание режима работы даёт больше информации к понимаю. Картинка хорошо дополняет, но не объясняет.

Можете пояснить, КП без ТБ сразу напрямую сигнал в ФИ подаёт. Прямо из КП в ФИ. Логика такой связки?
Ну если есть график, тоже неплохо. Дорогу легче осиливать с понимаем вопроса.
« Последнее редактирование: Августа 31, 2024, 09:51:24 от nout »

Оффлайн Rolly

  • Живу на форуме
  • *******
  • Сообщений: 9040
  • Мнение - не повод получить пулю сразу.
Перед фазиком ставят кп. Ну да, буфер получается. Пол лампы не усиливает сигнал, а что то делает непойму что,  и подаёт сигнал на сетку фазика.
Эти глупости написаны от непонимания принципов деления схемы на блоки и каскады и непонимания сущности импеданса. По-нормальному надо делить так: один каскад - КП, второй - ТБ, третий - фазик. Между соседними каскадами предполагается согласование по импедансу для случая малосигнальной передачи, т.е. передаются сигналы малой мощности, для которых важна форма, а не собственно мощность, как для собственно каскада мощных ламп. Поскольку передаваемый параметр сигнала - напряжение, то согласование проводится так, чтобы выходной импеданс (это более общее понятие, чем сопротивление) предъидущего каскада было "много меньше" входного импеданса следующего. Причём согласование рассчитывается для случаев "малого сигнала", т.е. в теории сигнал настолько мал и незначителен, что не добавляет нелинейных искажений, появляющихся на большой амплитуде.

И вот тут уже происходит практическое согласование, когда к усиливающему по напряжению каскаду на лампе, обладающему относительно высоким выходным импедансом, добавляют КП, обладающий в идеале усилением по напряжению 1, т.е. повторяющему амплитуду напряжения, и низким выходным импедансом. Этот низкий выходной импеданс КП нужен, чтобы переменный входной импеданс ТБ, который в зависимости от регулировок может стать достаточно низким, не влиял на усиливающий по напряжению каскад, стоящий перед КП. А вот фазик, стоящий после ТБ сам по себе обладает очень большим импедансом и проблем согласования ТБ с фазиком не возникает.

Итак, КП нужен не для согласования с фазиком, а для согласования с ТБ. Но эти согласования, как я писал выше, работают для малосигнального случая, а размах напряжения в реальной работе сопоставим с напряжением питания и принципы согласования начинают нарушаться и всё это вносит дополнительные искажения, изменяя тембр. Поэтому и пишут о звукоформирующей роли КП.

Оффлайн nout

  • Живу на форуме
  • *******
  • Сообщений: 9271
  • Нестабильный ясень
Ролли, весьма благодарен, стало много понятнее.
Но есть схемы напрямую без ТБ. Как отметил выше КП сразу в ФИ.

Оффлайн Rolly

  • Живу на форуме
  • *******
  • Сообщений: 9040
  • Мнение - не повод получить пулю сразу.
Ролли, весьма благодарен, стало много понятнее.
Но есть схемы напрямую без ТБ. Как отметил выше КП сразу в ФИ.
Какие? Нужна конкретика, чтобы понять логику разработчика.

Оффлайн surfin bird

  • Эксперт
  • *****
  • Сообщений: 2964
  • Поциент-заМКАДыш
    • Surfin Bird
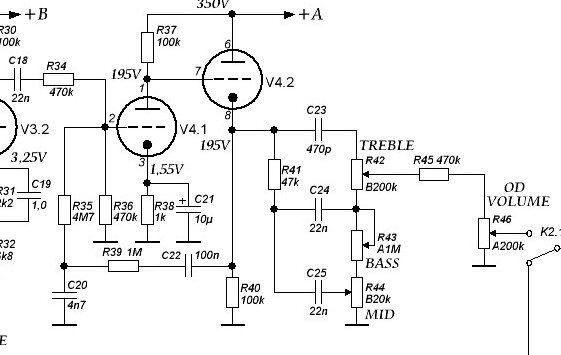
В макете  маршалоида прижился фруетовский КП  Цепочка R39, C22 и С21 отключается тумблером.

Оффлайн Geezer

  • Живу на форуме
  • *******
  • Сообщений: 12758
  • Atypique
Цитировать
Цепочка R39, C22 и С21 отключается тумблером

Всякий исследователь имеет право на свои собственные эксперименты, мало заботясь оценками окружающих :)