Автор Тема: Ламповое усиление, делимся полезной информацией.  (Прочитано 261469 раз)

0 Пользователей и 1 Гость просматривают эту тему.

Оффлайн GeorgeM

  • Ветеран форума
  • ******
  • Сообщений: 5430
  • тайный агент sovietguitars.com на ГП
    • Грегор'с Бэнд
Интересная коробочка для проверки конденсаторов на утечку под выбранным напряжением.
а интересно, 20 резисторов, 10 конденсаторов... сделать себе такое же, чтоли

Оффлайн Salexxx

  • Частый посетитель
  • **
  • Сообщений: 232
  • GuitarPlayer.Ru fan!
Вопрос. Есть китайская реплика фендера 5е3. Лоадбокс убрал подальше. Хотя сделал мастер-волюм перед фазоинвертером, все равно остается проблема регулировки маленькой громкости. Стоят обычные потцы 1Мом. Идея поставить многооборотистые Bourns 100кОм. Делать переключалку пентод/триод не хочу.

Оффлайн M1g

  • Живу на форуме
  • *******
  • Сообщений: 7205
  • The MUTILATOR
Поставить пот А100К + резистор 910к и жить радоваться ;)

Оффлайн Deviron

  • Ветеран форума
  • ******
  • Сообщений: 5007
Интересно почему на демках у ютуберов ремонтниках включают какой-нибудь Фендер, после ремонта в страшной комнате и ничего у них не звенит и не дребезжит в корпусе даже на приличной громкости. В чём секрет?

https://youtu.be/Q-22fKYratY

Оффлайн AZG

  • Живу на форуме
  • *******
  • Сообщений: 95504
  • Санкт-Петербург
    • AZG CUSTOM
Deviron, Свежие лампы намного меньше микрофонят. Ну и поджим контактов панелек и другие нюансы так же снижают такие проблемы

Оффлайн Salexxx

  • Частый посетитель
  • **
  • Сообщений: 232
  • GuitarPlayer.Ru fan!
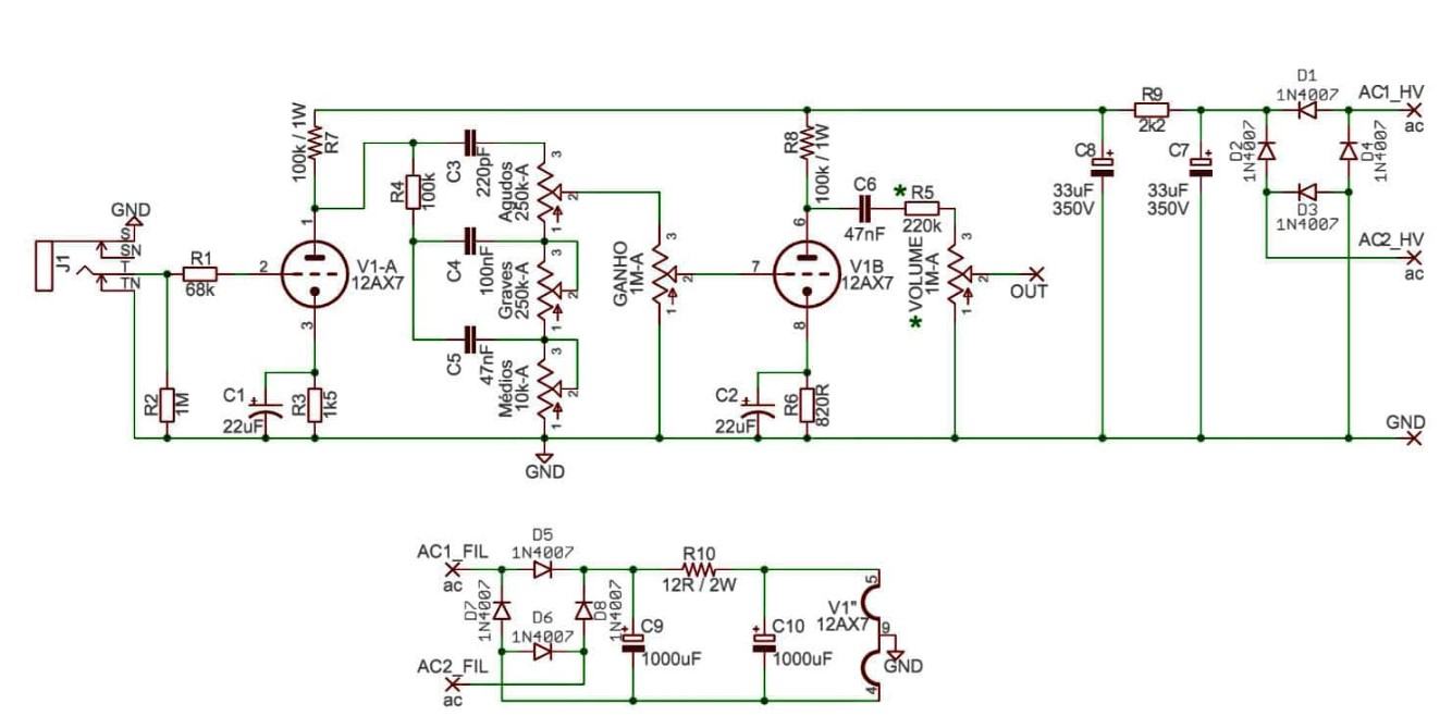
Такая схема Fender Twin корректная? Хочу переделать while horse, т.к. не могу найти косяк в сборке.

« Последнее редактирование: Января 30, 2026, 21:36:14 от Salexxx »

Оффлайн AZG

  • Живу на форуме
  • *******
  • Сообщений: 95504
  • Санкт-Петербург
    • AZG CUSTOM
Salexxx, неправильно. R6 надо 1к5. R9 желательно поднять до 10к. В остальном пойдет для понимания.

Оффлайн Salexxx

  • Частый посетитель
  • **
  • Сообщений: 232
  • GuitarPlayer.Ru fan!
А с анода первого триода на сетку второго, обязательно через емкость?

... и добавил:

« Последнее редактирование: Января 30, 2026, 10:01:58 от Salexxx »

Оффлайн AZG

  • Живу на форуме
  • *******
  • Сообщений: 95504
  • Санкт-Петербург
    • AZG CUSTOM
Там есть разделение через 3 конденсатора темброблока. Ничего дополнительного не требуется.

Оффлайн Salexxx

  • Частый посетитель
  • **
  • Сообщений: 232
  • GuitarPlayer.Ru fan!
Уберу термоблок. Без проходной емкости возможно?

Оффлайн Spero_In_Inteligo

  • Живу на форуме
  • *******
  • Сообщений: 8877
  • Код пишу, на досуге на проволоку нажимаю.
Уберу термоблок. Без проходной емкости возможно?

неа, смещение триода выйдет из чата. Неправильная схема. Да там и делитель может потребоваться, уровень подогнать.

Оффлайн AZG

  • Живу на форуме
  • *******
  • Сообщений: 95504
  • Санкт-Петербург
    • AZG CUSTOM
Уберу термоблок. Без проходной емкости возможно?

Зачем его убирать? Ну и без ТБ надо разделительный конденсатор. Далее или громкость/гейн или резистор утечки сетки.

Оффлайн GeorgeM

  • Ветеран форума
  • ******
  • Сообщений: 5430
  • тайный агент sovietguitars.com на ГП
    • Грегор'с Бэнд
неа, смещение триода выйдет из чата. Неправильная схема. Да там и делитель может потребоваться, уровень подогнать.
или не делитель а просто руль громкости после кондёра. твид получится.

Оффлайн Spero_In_Inteligo

  • Живу на форуме
  • *******
  • Сообщений: 8877
  • Код пишу, на досуге на проволоку нажимаю.
или не делитель а просто руль громкости после кондёра. твид получится.

Угу, пот суть есть делитель. Вопрос в максимальном уровне - поканает или не поканает автору ???

Оффлайн Salexxx

  • Частый посетитель
  • **
  • Сообщений: 232
  • GuitarPlayer.Ru fan!
Сделал. Но без 1МОм на землю, перед сеткой второго триода не было звука. Ткнул тестером - звук появился. Лампа закрывается?

... и добавил:

Хотел чистый звук, но все равно кранч.